Курсовая работа:
«САУ нагревом воздухонагревателя доменной печи»
Содержание:
Введение. Доменное производство.
Описание технологии.
Описание системы регулирования.
Схема системы автоматического регулирования.
Выбор используемых приборов (датчиков, преобразователей).
Выбор регулятора и параметров его настройки.
Выбор исполнительного механизма (технические характеристики, принцип действия, его возможности).
Выбор регулирующего органа.
Заключение о проделанной работе (вывод).
Список литературы.
ЗАДАНИЕ:
1). Разработать систему автоматического управления (САУ) нагревом воздухонагревателя доменной печи.
2). Сделать выбор элементов САУ:
а) выбор исполнительных приборов;
б) выбор регулятора;
в) выбор исполнительного механизма;
г) выбор регулирующего органа.
.
Введение
1 Доменное производство.
Чугун выплавляют в шахтных печах. Процесс доменной плавки непрерывный. Сверху в печь загружают сырые материалы (офлюсованный агломерат, кокс), а в нижнюю часть через фурмы подают нагретый воздух и жидкое, газообразное или пылевидное топливо. Полученные от сжигания топлива газы проходят через столб шихты и отдают ей свою химическую и тепловую энергию. Опускающаяся рудная шихта нагревается, восстанавливается и плавится. Часть кокса расходуется в печи на восстановление железа и других элементов, а также на науглероживание железа, но большее его количество достигает фурм, где и сгорает.
Доменная печь является мощным и высокопроизводительным агрегатом, в котором расходуется огромное количество шихты и дутья. Современная доменная печь ежесуточно расходует около 23000 т. шихты, 18000 т. дутья, 1700 т. природного газа и выдаёт 12000 т. чугуна, 4000 т. шлака и 27000 т. колошникового газа. Таким образом, в большой доменной печи ежеминутно выплавляется около 9 т. чугуна. Для обеспечения непрерывной подачи и выпуска столь большого количества материалов необходимо, чтобы конструкции печи были просты, надёжны и позволяли работать без простоев печи в течение длительного времени.
Устройство печи.
Внутреннее очертание вертикального разреза доменной печи называют её профилем, в котором различают колошник, шахту, распар, заплечики и горн. При конструировании диаметр и высоту этих элементов выбирают главным образом на основании анализа данных работы фактических печей. Для примера приведены размера для доменной печи N 5 ОАО "Северсталь" объёмом 5500 м3
. Доменная печь снаружи заключена в металлический кожух толщиной 20-25 мм в верхней части и 35-40 мм в нижней, состоящий из ряда цилиндрических и конических поясов. Кожух выполняют цельносварным. С внутренней стороны кожуха находится огнеупорная футеровка, охлаждаемая холодильниками. Во многих случаях верхняя часть печи от распара до колошника опирается на так называемое мараторное кольцо, которое лежит на колоннах, а нижняя часть опирается на фундамент. Материал на колошник подают при помощи двух скипов, движущихся сверху вниз по наклонному мосту, либо же при помощи транспортёра.
Основной частью колошникового устройства является засыпной аппарат. Он, как правило, бывает двух типов. Первый состоит из большого и малого конусов с приёмной воронкой. Для обеспечения равномерного распределения шихты в межконусном пространстве малый конус и его воронка вращаются вокруг своей оси при помощи специального устройства. Скип опрокидывается на колошнике, и шихта сначала выгружается в приёмную воронку, затем при опускании малого конуса - в межконусное пространство и при опускании большого конуса - в доменную печь. Наличие двух поочерёдно опускающихся конусов обеспечивает герметизацию колошника при загрузке шихты.

Засыпной аппарат другого типа имеет приёмные воронки, снабжённые герметическими затворами, в результате чего отпадает необходимость в герметизации с помощью распределительного устройства. Вместо большого конуса применено более сложное устройство. В нижней части печи находятся фурменные устройства, через которые подаётся нагретое дутьё и добавки газообразного, жидкого или пылеугольного топлива. Жидкие продукты плавки непрерывно стекают в горн печи, в котором расположены летки для выпуска чугуна и для выпуска доменного шлака. Через эти летки периодически выпускают продукты плавки. Таким образом, процессы в печи и подача шихты происходят непрерывно, а выпуск чугуна и шлака - периодически.
Футеровка печи.
Для футеровки применяют шамотный кирпич, высокоглинозёмистый кирпич и углеродистые блоки.
Шамотный кирпич получают из смеси обожжённой огнеупорной глины (шамота) и сырой огнеупорной глины. Он содержит 30-40 % Al2
O3
и не более 1,6 % Fe2
O3
. Кирпич с более низким содержанием глинозёма применяют для кладки верхней части печи, его огнеупорность должна быть не ниже 1580 ˚С, а кирпич с более низким содержанием глинозёма - для кладки нижней части печи, его огнеупорность должна быть не ниже 1700-1730 ˚С. Лучше для низа печи применять высокоглинозёмистый кирпич, содержащий более 45 % Al2
O3
, его огнеупорность составляет около 1750 ˚С.
Углеродистые блоки изготовляют из кокса и обожжённого антрацита с добавкой в качестве связующего небольшого количества каменноугольного пека. Длина блоков достигает 3-4 м, они имеют прямоугольное сечение. Блоки в комбинации с высокоглинозёмистым кирпичом больших размеров применяют для кладки самой нижней части печи - лещади.
Швы между огнеупорными кирпичами заполняют раствором, изготовленным из мертелей, соответствующих классу кирпича. Мертель - это порошок, состоящий из измельчённого шамота огнеупорной глины. Для ответственных видов кладки применяют мертели с добавкой небольших количеств поверхностно активных и клеющих веществ (сода, сульфитно-спиртовая барда), что позволяет приготавливать растворы с меньшей влажностью при одновременном повышении их пластичности. Для заполнения швов между углеродистыми блоками применяют углеродистую пасту, состоящую из кокса и маслопека. Зазор между блоками допускается не более 0,5 мм для вертикальных и не более 1,5 мм для горизонтальных швов.
В современной доменной печи продолжительность пребывания в ней материалов составляет 4-6 часов, а газов - 1-3 секунд. Высокие показатели плавки могут быть получены при хорошем распределении газов по сечению печи. Только в этом случае газы в максимальной степени отдадут физическое тепло материалам и наиболее полно будет использована их восстановительная способность. Естественно, что распределение газового потока по сечению печи зависит от распределения шихты.
Шихту загружают в печь отдельными порциями - колошами. Рудную часть колоши можно загружать отдельно или одновременно с коксом. Величину колоши и способ её загрузки выбирают так, чтобы распределение газов в печи было наилучшим.
Следует учитывать, что дутьё поступает в печь у стен, а газовое сопротивление слоя шихты у стен меньше, чем в центре, и поэтому газы стремятся идти вдоль стен. В настоящее время основным железнорудным материалом является агломерат, слой которого менее газопроницаем, чем слой кокса. Поэтому целесообразно, чтобы слой агломерата у стен был толще, чем в центре печи, а слой кокса - наоборот.
В связи со значительным объёмом доменных печей и переходом на более мелкую калиброванную шихту (окатыши, дроблёный кокс, отгрохоченный агломерат) подачу шихты на колошник осуществляют транспортёром с применением засыпных аппаратов новых типов с большими возможностями регулирования газового потока перераспределением шихты по радиусу колошника.
Продукты доменной плавки.
Конечными продуктами доменной плавки являются чугун и шлак, выпускаемые из доменной печи в огненно-жидком виде, и доменный газ. Чугун, как правило, является основным продуктом доменного производства, а шлак и доменный газ - побочными.
Цель доменного производства состоит в получении чугуна, представляющего собой многокомпонентный сплав железа с углеродом, кремнием, марганцем, фосфором и серой. В зависимости от назначения чугуна и от состава проплавляемых шихтовых материалов в нём может содержаться, кроме того, ещё хром, никель, ванадий, титан, медь и мышьяк. Содержание основных элементов (C, Si, Mn, P, S, Cr, Ni, Cu, As) в чугуне регламентируется соответствующим ГОСТом или техническими условиями.
Состав чугуна, получаемого в ходе доменной плавки, определяется требованиями потребителей и возможностями доменной плавки. Сообразно с этим стремятся подобрать состав шихтовых материалов и технологический режим плавки.
Все доменные чугуны по своему назначению подразделяют на три основных вида: передельный, предназначенный для дальнейшего передела в сталь; литейный, используемый после переплава в чугуноплавильных цехах для отливки чугунных изделий; доменные ферросплавы, используемые в качестве раскислителей или присадки в сталеплавильном и чугунолитейном производствах.
Передельный чугун является преобладающим видом продукции доменного производства. На его долю приходится около 90 % общего производства чугуна. Он предназначен для производства стали в конвертерах или мартеновских печах и обычно содержит 0,3-1,2 % Si; 0,2-1,0 % Mn, 0,15-0,2 % Р и 0,02-0,07 % S. В чугуне некоторых марок, предназначенном для передела в кислых конверторах, фосфора должно быть очень мало (≤0,07 %), а в используемом для специального сталеплавильного передела с получением не только стали, но фосфористых шлаков необходимо, чтобы фосфора было 1,2-2,0 %.
Литейный чугун по содержанию фосфора подразделяют на малофосфорный (до 0,1% Р), обычный (0,1-0,3 % Р), и высокофосфористые чугуны (0,31-0,7 % и 0,71-1,2 % Р). Для изготовления высокопрочных изделий применяют чугуны с низким содержанием фосфора, а для художественного литья - высокофосфористые чугуны.
Следует отметить, что в последние годы передельный чугун используют не только для выплавки стали, но и для переплавки в чугунолитейных цехах для производства чугунных отливок.
Выплавка чугуна в доменных печах неизбежно сопровождается получением значительного количества доменного шлака, являющегося побочным продуктом доменной плавки. Шлак образуется в доменной печи из флюсов, золы кокса и железосодержащих материалов. Его количество определяется содержанием железа в шихте и требуемой основностью. Чем беднее железом шихта и чем выше требуемая основность шлака, тем больше выход шлака из печи. Обычно при выплавке передельного и литейного чугунов выход шлака составляет 0,3-0,6 т на 1 т чугуна.
Доменный процесс определяется тепловыми, химическими, газодинамическими, механическими явлениями, протекающими в печи. Доменная печь как объект управления очень сложна, очень сложно изучить все параметры доменной печи как объекта управления, поэтом управление доменными процессами осуществляется исходя из многолетнего опыта специалистов доменного производства.
В комплексе управлений технологическими процессами можно выделить следующие подсистемы: шихтовки и шихтоподачи, теплового режима, распределения газового потока, хода доменной печи.
Подсистема управления шихтовки и шихтоподачи решает следующие основные задачи: расчёт шихты для доменной плавки из данных материалов, управление набором, взвешиванием и доставкой материала на колошник, управление загрузкой материалов в доменную печь.
Управление тепловым режимом обеспечивает управление тепловыми процессами в верхней и нижней частях доменной печи.
Управление распределением газового потока включает в себя управление распределением дутья и природного газа по фурмам, а также управление распределением материалов на колошнике.
Управление ходом доменной печи обеспечивает управление одновременного схода столба шихтовых материалов.
Подача и нагрев дутья.
Для нормального протекания доменного процесса и достижения высокой производительности необходимо вдувать ежеминутно 1,6-2,3 м3
(или 1,9-3,2 кг) дутья на 1 м3
полезного объёма печи. Нижний предел относится к работе на дутье, обогащённом кислородом. Так, при работе доменной печи объёмом 3000 м3
ежеминутно необходимо подавать дутья около 4800 м3
, а для доменной печи объёмом 5000 м3
- около 8000 м3
. А так как давление газов на колошнике повышается до 250 кПа, то давление дутья, подаваемого в печь, достигает 350-400 кПа.
Для подачи в доменную печь дутья и его сжатия применяют воздуходувные машины различных типов. Наибольшее распространение получили центробежные воздуходувные машины с паротурбинным приводом, так называемые паротурбовоздуходувки производительностью 4000-7000 м3
/мин, создающие давление дутья на выходе, равное 400-500 кПа.
В настоящее время в качестве дутья широко применяют воздух, обогащённый кислородом. Последний получают на кислородных станциях с блоками разделения воздуха. Производительность больших блоков по кислороду составляет 35 000 м3
/ч. В этих блоках процесс состоит из предварительного сжижения воздуха, который затем подвергают ректификации, т. е. разделению, основанному на различии температур сжижения различных составляющих воздуха. При разделении необходимо достигать отрицательных температур до -200 ˚С, так как температура кипения воздуха составляет -192˚С. Такие низкие температуры достигают в результате многократного расширения сжатого воздуха и системы теплообменников, в которых происходит передача холода от одной среды к другой. При испарении жидкого воздуха в первую очередь улетучивается смесь газов, богатых азотом (tкип
=-195,8˚С), затем аргоном (tкип
=-189,4˚С), вследствие чего остаток постепенно обогащается кислородом (tкип
=-183˚С). Полученный на кислородной станции газообразный технический кислород (95-97% О2
) либо добавляют во входной патрубок воздуходувной машины или же подают к воздухонагревателям по отдельному кислородопроводу.
Дутьё, подаваемое воздуходувной машиной, нагревают до1050-1300˚С в воздухонагревателях, называемых иногда кауперами в честь Каупера, который в 1857 г. получил патент на регенеративный воздухонагреватель с кирпичной насадкой.
Современный воздухонагреватель имеет наружный диаметр 9 м, высота до верха купола составляет 36 м. Верхнюю часть насадки и купол выкладывают из высокоглинозёмистого кирпича или динаса, а нижнюю часть - из шамотного кирпича. Толщина насадочного кирпича составляет 40 мм. Из этого кирпича выложены ячейки размером 45 × 45 мм по всей высоте насадки. Поверхность нагрева 1 м3
такой насадки около 25 м2
. В последнее время предложено применять для насадки шестигранные блоки с круглыми ячейками, имеющими горизонтальные проходы. Это более сложная насадка, но её поверхность составляет около 30 м2
на 1 м3
объёма насадки.
Следует различать газовый и воздушный периоды работы воздухонагревателя. В газовый период осуществляется нагрев насадки продуктами сжигания газа, а в воздушный период нагревается дутьё за счёт охлаждения насадки. В газовый период закрыты клапаны холодного и горячего дутья и открыты горелка и дымовые клапаны.
Газ сжигается в камере горения и догорает под куполом, а продукты сгорания проходят сверху вниз через насадку, нагревают её и с температурой 250-400 ˚С уходят через дымовые клапаны и борова в дымовую трубу. Для подачи газа предусмотрена газовая горелка с вентилятором производительностью по воздуху 80-200 тыс. м3
/ч. Сжигают главным образом очищенный колошниковый газ или смесь его с природным или коксовым газом.
В воздушный период закрыты дымовые клапаны и отключена газовая горелка, но открыты клапаны для подачи холодного и отвода горячего дутья. Холодное дутьё поступает в поднасадочное пространство, проходит насадку, где нагревается, и через клапан направляется в воздуховод горячего дутья и затем в печь.
По мере охлаждения насадки воздухонагревателя температура горячего воздуха, выходящего из него, падает. Это недопустимо для нормальной работы доменной печи, поэтому воздух нагревают до более высокой температуры, чем это необходимо, и к нему подмешивают, используя автоматическое дозирование, требуемое количество холодного воздуха, чтобы поддержать температуру дутья постоянной. Это осуществляется при помощи смесительного воздухопровода и автоматического смесительного клапана.
Газовый период примерно в два раза продолжительнее воздушного. Следовательно, необходимо не менее трёх кауперов - два одновременно нагреваются, а один нагревает воздух. Фактически на печь приходятся четыре каупера, а в некоторых случаях - семь кауперов на две печи.
Для обеспечения нагрева дутья до высокой температуры (1200 ˚С и выше) необходимо, помимо наличия требуемой поверхности нагрева, применять в подкупольной части достаточно огнеупорные материалы. Для этого применяют специальный высокоглинозёмистый кирпич. Или малоразрыхляющийся динас. С целью увеличения поверхности нагрева воздухонагревателей в последнее время стали применять выносные камеры горения.
Для уменьшения или полного прекращения подачи дутья в печь баз остановки воздуходувной машины на каждой печи имеется воздушно-разгрузочный клапан, или клапан снорт. Он установлен на воздухопроводе холодного дутья между воздухонагревателем и воздуходувной машиной, управление им осуществляется с площадки, расположенной у горна доменной печи.
Конструкция и принцип действия воздухонагревателя.Современный воздухонагреватель представляет собой вертикально расположенный куполообразный цилиндр (основные размеры воздухонагревателей определяют путём теплотехнического и гидравлического расчётов, исходя из требуемой температуры нагрева дутья и его количества; кроме того, производят расчёт воздухонагревателя на прочность, руководствуясь заданным давлением дутья). Снаружи воздухонагреватель заключён в стальной кожух, который изнутри выложен огнеупорным кирпичом для предотвращения прогара и деформаций кожуха, а также для уменьшения тепловых потерь в атмосферу.
Внутреннее пространство воздухонагревателя разделено не доходящей до верха вертикальной стеной 7 из огнеупорного кирпича на две части: камеру сгорания 4 и огнеупорную насадку 6 с вертикальными каналами, которая сверху соединяется с камерой сгорания подкупольным пространством 5, а внизу с поднасадочным пространством 8. Поднасадочное пространство в зависимости от режима работы воздухонагревателя может соединяться либо с боровом и дымовой трубой, либо с воздухопроводом холодного дутья.
Воздухонагреватель работает циклично. Цикл работы начинается с нагрева насадки. Для этого в камеру сгорания 4 через отверстие 2 принудительно подают газо-воздушную смесь, которая, соприкасаясь с раскалёнными стенами в нижней части камеры сгорания, воспламеняется и полностью сгорает в шахте камеры сгорания. Максимальная температура продуктов сгорания достигается в подкупольном пространстве 5, где газы, изменив направление движения на 180о
, устремляются сверху вниз через вертикальные каналы огнеупорной насадки 6, передавая ей своё тепло. Из вертикальных каналов насадки газы поступают в поднасадочное пространство 8, охлаждёнными до 200 – 400о
С и через отверстие 9 дымовых каналов поступают в дымовой боров и в дымовую трубу.
Передача тепла более нагретых газов менее нагретой огнеупорной насадке происходит в основном конвекцией и лишь частично излучением. Поэтому чем выше скорость движения газов, чем больше поверхность их соприкосновения с насадкой и чем больше разность температур газов и насадки, тем интенсивнее протекает передача тепла.
После окончания нагрева насадки воздухонагреватель переводят на нагрев дутья. Для этого специальными клапанами закрывают отверстия 2 и 9, отсоединяя воздухонагреватель от горелки и дымового борова, и через отверстие 1 соединяют поднасадочное пространство с воздухопроводом холодного дутья, а камеру сгорания через отверстие 3 с воздухопроводом горячего дутья. Холодный воздух от воздуходувной машины из поднасадочного пространства устремляется через каналы насадки и движется снизу вверх, отбирая тепло нагретой насадки. Из вертикальных каналов насадки нагретый до высокой температуры воздух выходит в подкупольное пространство, где изменяет направление движения на 180о
и через камеру сгорания и отверстие 3 поступает в воздухопровод горячего дутья, который соединён с кольцевым воздухопроводом доменной печи. В первый момент после перевода из режима нагрева в режим дутья энтальпия насадки воздухонагревателя максимальна. Температуры купола и верха насадки тоже максимальны. По мере работы в дутьевом режиме насадка отдаёт тепло воздуху и её температура уменьшается. Когда температура верхних рядов насадки станет равной заданной температуре дутья, следует перевести в режим дутья новый нагретый воздухонагреватель, а остывший перевести в режим нагрева. Перевод воздухонагревателей осуществляется по программе: 1 час в режиме дутья, 2 часа в режиме нагрева. Работу воздухонагревателя в период нагрева насадки принято называть газовым режимом воздухонагревателя, а работу в период нагрева дутья – воздушным режимом воздухонагревателя.
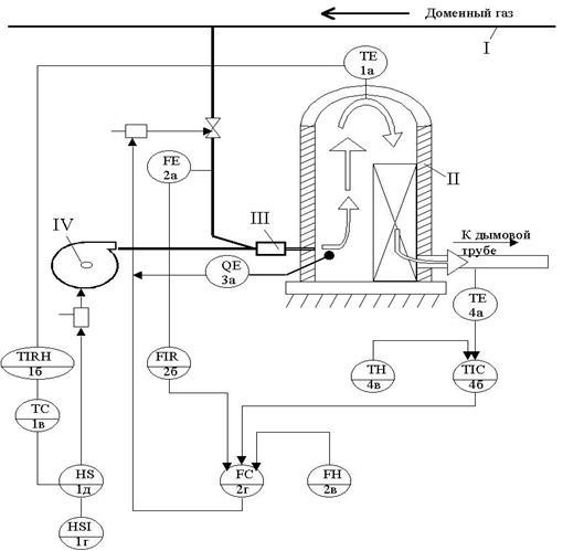
Схема Системы автоматического регулирования.

Воздухонагреватели предназначены для нагрева дутья до температур выше 1300 ˚С. Чтобы обеспечить непрерывный нагрев дутья, доменную печь оснащают тремя или четырьмя воздухонагревателями, представляющие собой регенеративные устройства периодического действия и работающие поочерёдно в режимах аккумуляции тепла насадками регенераторов (режим нагрева) или нагрева дутья (дутьевой режим). Перевод воздухонагревателей из одного режима в другой осуществляется автоматически по программе (1 ч. в режиме дутья, 2 ч. в режиме нагрева) или по показателю, характеризующему остывание нагревателя. Это может быть степень закрытия заслонки, регулирующей подмешивание холодного воздуха к дутью, проходящему через воздухонагреватель. Очевидно, что, если заслонка приближается к полному закрытию, то воздухонагреватель остыл, и температура нагрева дутья в нём близка к минимально допустимому значению. Требуется переключение воздухонагревателя на режим нагрева.
Задачами автоматического управления тепловым режимом воздухонагревателей являются полное и экономичное сжигание топлива, нагрев насадки до заданной температуры с ограничением предельной температуры купола для предотвращения разрушения огнеупоров, автоматическое переключение с режима нагрева на режим дутья и наоборот.
Расход газа на каждый воздухонагреватель II контролируется датчиком 2а в комплекте со вторичным прибором 2б и поддерживается на заданном уровне регулятором расхода 2г с помощью исполнительного механизма 2д с регулирующей заслонкой 2е, установленной на подводе газа к горелке III.
Температура купола стабилизируется системой, состоящей из датчика температуры 1а, вторичного прибора 1б, регулятора 1в и исполнительного механизма 1д, который воздействует на лопатки направляющего аппарата вентилятора IV.
Температура дыма после воздухонагревателя измеряется термоэлектрическим термометром - термопара 4а и вторичный прибор 4б.
Работа системы регулирования нагрева протекает следующим образом. Из схемы автоматического переключения воздухонагревателей поступают сигналы на включение вентилятора и частичное открытие клапана на газопроводе. Если в камере горения вспыхивает факел, то датчик наличия факела 3а даёт разрешение на включение регулятора расхода 2г, который с этого момента начинает поддерживать заданный расход газа. Расход воздуха в этот момент устанавливают с таким расчётом, чтобы коэффициент расхода воздуха был близок к единице. Температура купола начинает возрастать и в некоторый момент времени достигает максимально допустимого значения, установленного задатчиком. С этого момента регулятор 1в начинает увеличивать расход воздуха, открывая лопатки направляющего аппарата вентилятора 1е. При этом температура купола стабилизируется вследствие уменьшения температуры продуктов сгорания, а теплоотдача от газов к насадке воздухонагревателя увеличивается, так как возрастает количество продуктов сгорания и увеличивается скорость их движения по каналам насадки.
По мере прогрева насадки возрастает температура дыма, уходящего из воздухонагревателя. Когда она достигает максимально допустимого значения, заданного задатчиком 4в, корректирующий прибор 4б изменяет задание регулятору расхода газа 2г, не допуская дальнейшего увеличения температуры дыма. Если при этом температура купола несколько снизится, то регулятор температуры 1в сократит расход воздуха и обеспечит повышение температуры купола до заданного значения.
Выбор используемых приборов.
Датчик температуры ТТ 242.
Термоэлектрический датчик ТТ 242 предназначен для измерения температуры газовых потоков в условиях механических и температурных воздействий.
Основные технические характеристики:
Диапазон измерений, ˚С 0 +2000
Сопротивление, Ом 2,6 ± 0,2
Показатель термической инерции, с не более 1,5
Вероятность безотказной работы с вероятностью 0,8 не менее 0,98
Масса, кг не более 0,2
Номинальная статическая характеристика ВР(А)-1, ВР(А)-2, ВР(А)-3
Условия эксплуатации:
Воздействие трёх циклов изменения температуры окружающей среды, ˚С -100 +50
Температура, ˚С:
В месте установки датчика, в зоне укладки кабеля и установки
штепсельного разъёма не более +200
погруженной в контролируемую среду части корпуса датчика не более +800
давление рабочей среды в течение 2 с, МПа 0,4
вибрация в полосе частот 3…20 Гц с ускорением, м/с2
24…40
случайная вибрация в полосе частот 20…2000 Гц со спектральной
плотностью, м•с-2
/Гц не более 200
ударные ускорения при частоте ударов 30…10 000 Гц, м/с2
50…50 000
акустический шум в диапазоне 20…4000 Гц с интенсивностью, дБ не более 176

Чувствительным элементом датчика является открытая вольфрам-рениевая термопара с диаметром электродов 0,35 мм. Герметизация датчика и крепление чувствительного элемента в корпусе обеспечивается герметичным выводом из прессматериала ВЭП-1. Кабель датчика состоит из вольфрам-рениевых проводников, изолированных друг от друга и экранированных плетёнкой из нержавеющей стали.
Разработчик: НПО измерительной техники, г. Королёв.
Датчик температуры ТХК 1087.
Термоэлектрический датчик ТХК 1087 предназначен для измерения температуры азотоводородной смеси и газов после сгорания природного газа (H2
, N2
, CO, O2
, H2
O, CH4
), газообразного и жидкого аммиака, природного газа, конвертированного газа, моноэтанолоаминеового раствора с примесями сероводорода (H2
S) и сернистого анигирида (SO2
) в допустимых пределах по ГОСТ 12.1.005-76. До 4 ч допускается эксплуатация датчиков при концентрации H2
S до 100 мг/м3
.
Датчики выпускаются в четырёх конструктивных вариантах. Всего существует 71 заводской вариант исполнения датчика ТХК 1087. Заводские варианты исполнения различаются конструкцией, схемой электрических соединений, материалом защитной арматуры и длиной монтажной части.

Основные технические характеристики:
Диапазон измерения, ˚С 0…+600
Показатель термической инерции, с 20
Масса, кг 1,22
Номинальная статическая характеристика XK(L)
Давление рабочей среды, МПа 16
Защищённость от воздействия окружающей среды со стороны выводов IP55
Виброустойчивость - исполнение N4
по ГОСТ 12997-84
Вид взрывозащиты - взрывонепроницаемая оболочка по ГОСТ 22782.6-81
Маркировка по взрывозащите 2ExdIICT6.
Материал защитной арматуры - сталь 12X18H10T
Изготовитель: Луцкий приборостроительный завод ПО Электротермия, г. Луцк, Украина.
В качестве элемента 3а выберем фотосигнализатор пламени.
Входной сигнал - низкочастотная пульсация света с длиной волны от1 до 3 мкм в диапазоне 6-12 Гц. Выходной сигнал - замыкание контактов реле контроля пламени.
ТУ 311.00225549.084-92.
ФСП 1.1 42.1878.
Изготовитель: Московский завод тепловой автоматики.
Турбинный расходомер состоит из 3-х основных элементов: турбинный первичный преобразователь расхода 3, вторичный преобразователь частоты вращения 4, регистрирующей измерительной системы 1, 2 - подшипник.

Турбинные приборы в качестве первичного преобразователя имеют как правило аксиальные трубки, оси которых совпадают с осью трубопровода, на имеют механической связи с каким-либо измерительным или счётным устройством, за счёт этого снижается погрешность измерения.
В качестве элемента 2а выберем расходомер фирмы Singer, модель 12 GT; эта модель имеет рабочее давление 10 МПа, расход 4250-415000 м3
/ч, погрешность ±1.
Выбор регулятора
Исходными данными к расчёту регулятора являются статические и динамические параметры объекта, то есть коэффициент объекта Коб
, чистое запаздывание и постоянная времени . Тип регулятора выбирают исходя из следующих рекомендаций:

- релейный
- непрерывный
- непрерывный
В нашем случае: τоб
=10мин, Tоб
= 1 час. Исходя из приведённых выше рекомендаций выбираем релейный регулятор.
U
1
0 t, о
С
1400о
С 1500о
С
Рис. 4. Релейная характеристика регулятора 1в.
Вид релейной характеристики (рис. 4) обусловлен принципом работы САР нагрева купола в режиме нагрева воздухонагревателя. При сгорании газо-воздушной смеси происходит нагрев купола (нижняя ветвь характеристики); когда его температура достигает значения 1500 о
С (максимальная температура нагрева купола воздухонагревателя составляет 1550 о
С) регулятор подаёт сигнал на включение вентилятора, который увеличивает подачу воздуха (в результате снижается температура продуктов сгорания, а теплопередача от газов к насадке воздухонагревателя увеличивается, так как возрастает их количество и скорость движения по каналам насадки) и температура купола начинает снижаться. Когда снижение температуры достигает значения в 1400о
С, регулятор посылает сигнал на выключение вентилятора. В результате этого температура купола снова начинает увеличиваться, так как избытка воздуха уже нет (увеличивается температура продуктов сгорания, а теплопередача от газов к насадке воздухонагревателя уменьшается).
Аналогично поступаем и с регулятором 2г. Его характеристика имеет такой же вид, как у 3-х позиционного реле.

Регулятор выдаёт сигнал однооборотному запорному механизму на закрытие заслонки газопровода при увеличении температуры отработанного газа свыше 400 о
С, т. е. когда насадка воздухонагревателя нагрелась. При температуре газа ниже 200 о
С регулятор выдаёт сигнал на открытие заслонки - происходит процесс нагрева насадки. Регулятор при регулировании расхода газа должен работать согласно с системой переключения режимов работы воздухонагревателя.
В качестве регулятора выберем программируемый контроллер SIMATICS7-200, CPU 222 Программируемые контроллеры SIMATIC S7-200 предназначены для построения систем автоматического управления и регулирования, как отдельных машин, так и отдельных частей производственного процесса.
Контроллеры находят применение для управления:
1) прессами;
2) смесителями пластификатора и цемента;
3) насосными и вентиляторами;
4) деревообрабатывающим оборудованием;
5) воротами и дверями;
6) гидравлическими подъемниками;
7) конвейерами;
8) оборудованием пищевой промышленности;
9) лабораторным оборудованием;
10) обменом данными через модем;
11) электротехническим оборудованием и аппаратурой;
На их основе могут создаваться эффективные управляющие устройства, отличающиеся относительно невысокой стоимостью SIMATIC S7-200 позволяют решать широкий спектр задач управления. От замены простых релейно-контактных схем до построения автономных систем управления или создания интеллектуальных устройств систем распределенного ввода-вывода. Программируемые контроллеры S7-200 находят применение там, где основным требованием к системе управления является ее низкая стоимость. Их основные достоинства:
1) Программируемые контроллеры, отличающиеся максимумом эффективности при минимуме затрат.
2) Простота монтажа, программирования и обслуживания.
3) Решение как простых, так и комплексных задач автоматизации.
4) Возможность применения в виде автономных систем или в качестве интеллектуальных ведомых устройств систем распределенного ввода-вывода.
5) Возможность использования в сферах, где применение контроллеров раньше считалось экономически нецелесообразным.
6) Работа в реальном масштабе времени и мощные коммуникационные возможности (PPI, PROFIBUS-DP, AS интерфейс).
7) Компактные размеры, возможность установки в ограниченных объемах
Основные характеристики S7-200:
1). Простота освоения, подкрепляемая наличием специальных стартовых пакетов и технической документации.
2). Простота использования: интуитивно понятный мощный набор инструкций, дружественное программное обеспечение.
3). Работа в реальном масштабе времени.
4). Мощные коммуникационные возможности: работа в сетях PROFIBUS-DP и AS интерфейсе, связь по PPI и MPI, использование свободно программируемых протоколов.
Семейство SIMATIC S7-200 включает в свой состав:
1) 4 типа центральных процессоров различной производительности;
2) 15 типов модулей ввода-вывода дискретных и аналоговых сигналов;
3) 2 коммуникационных процессора для подключения к сетям PROFIBUS и AS-Interface.
Механические характеристики
1) Компактный пластиковый корпус.
2) Простой вариант подключения внешних соединений. Защита всех токоведущих частей пластиковыми крышками.
В качестве центрального процессора контроллера выберем CPU 222 - компактный программируемый процессор с 14 встроенными дискретными входами - выходами и возможностью подключения до 2 модулей расширения.
Технические данные программируемого контроллера SIMATIC S7-200, CPU 222 приведены в приложении I. Модификации процессора CPU 222 приведены в таблице 1.
Таблица 1
| Модификации
|
| Модификация |
Напряжение питания |
Входное напряжение |
Выходное напряжение |
Выходной ток |
| выходы постоянного тока |
24В, постоянное |
24В, постоянное |
24В, постоянное |
0.75 A, транзистор |
| релейные выходы |
85 … 264В, переменное |
24В, постоянное |
24В, постоянное 24…230В, переменное |
2 A, реле |
Для построения систем человеко-машинного интерфейса программируемых контроллеров S7-200 воспользуемся текстовым дисплеем TD 200.
Текстовый дисплей TD 200 является наиболее удобным средством для создания интерфейса оператора с программируемым контроллером SIMATIC S7-200. Дисплей соединяется с контроллером соединительным кабелем, входящим в его комплект поставки, по PPI интерфейсу и не требует использования дополнительного источника питания. TD 200 может быть использован для решения следующих задач: а) отображение сообщений; б) изменение параметров настройки программы; в) ручной запуск и остановка машин и механизмов. Он обладает следующими достоинствами:
1). Удобство пользования.
2). Оперативное управление и мониторинг: отображение текстовых сообщений, изменение параметров настройки системы, установка входов и выходов.
3). Непосредственное подключение к интерфейсу центрального процессора с помощью входящего в комплект поставки кабеля или включение в PPI сеть.
4). Отсутствие необходимости в использовании отдельного блока питания.
5). Настройка параметров из STEP 7 Micro/WIN без использования дополнительного программного обеспечения.
6). Возможность изготовления фронтальной панели с учетом пожеланий заказчика.
7). Выполнение операций адресации и настройки с помощью системы меню.
Параметры настройки текстового дисплея TD 200 сохраняются в памяти центрального процессора программируемого контроллера S7-200. Необходимые части текстовых сообщений и параметры настройки текстового дисплея формируются инструментальными средствами пакета STEP 7-Micro/WIN. Дополнительного программного обеспечения для этих целей не требуется.
В памяти центрального процессора программируемого контроллера S7-200 резервируется специальная область для хранения данных, используемых для организации связи с текстовым дисплеем TD 200. При выполнении функций человеко-машинного интерфейса TD 200 осуществляет непосредственное обращение к этой области памяти центрального процессора.
Для определения параметров настройки текстового дисплея TD 200 используется специальный мастер, встроенный в среду STEP 7-Micro/WIN.
TD 200 выполняет следующие функции:
· Вывод текстовых сообщений: до 80 текстовых сообщений, содержащих до 4 переменных, поддержка кириллицы. Вывод сообщений с подтверждением их получения или сообщений, защищенных паролем. Сохранение текстов сообщений на различных языках в памяти дисплея.
· Отображение и модификация текущих параметров: текущие значения технологических параметров могут отображаться на дисплее и модифицироваться с помощью его клавиш. Например, модификации могут подвергаться заданные значения регулируемой температуры, скорости и т.д.
· Установка состояний входов и выходов с помощью 8 программируемых клавиш: может использоваться для выполнения пуско-наладочных работ, а также реализации операций ручного управления.
Дополнительные функции и характеристики: выполнение операций с плавающей запятой, отображение специальных символов и гистограмм, использование различных блоков данных для подключения к одному центральному процессору нескольких текстовых дисплеев TD 200, использование парольной защиты для доступа к меню, использование различных типов переменных.
TD 200 имеет следующие конструктивные особенности:
· Пластиковый корпус со степенью защиты лицевой панели IP 65.
· Толщина корпуса 27мм: возможность установки в шкафы и пульты управления, а также использования в качестве ручной панели.
· LCD дисплей с внутренней светодиодной подсветкой.
· Эргономический дизайн клавиш, возможность программного определения их назначения.
· Встроенный интерфейс для подключения соединительного кабеля.
Технические данные текстового дисплея TD 200 приведены в таблице 2.
Таблица 2
| Текстовый дисплей TD 200 |
| Дисплей |
LCD с внутренней светодиодной подсветкой, 2 строки по 20 символов (ASCII, кириллица), высота символов 5мм |
| Интерфейс |
1 PPI интерфейс (RS 485); подключение к сети, объединяющей до 126 станций (S7-200, OP, TP, TBP, PG/PC); скорость передачи данных 9.6/ 19.2/ 187.5 Кбит/с |
| Питание |
=24В/ 120мА. От коммуникационного интерфейса S7-200 или от внешнего блока питания. Встроенный в центральный процессор блок питания датчиков для этой цели не используется. |
| Диапазон рабочих температур |
0…60°C |
| Диапазон температур хранения и транспортировки |
-40…+70°C |
| Степень защиты |
IP 65/ фронтальная панель; IP 20/ остальная часть корпуса |
| Габариты в мм |
148 x 76 x 27 |
| Размер монтажного проема в мм |
138 x 68 |
| Толщина стенки шкафа управления в мм |
0.3…4.0 |
| Масса |
250г |
Подключение термоэлектронных датчиков к программируемому контроллеру невозможно осуществить напрямую, так как он обладает только дискретными входами. Для этого необходим модуль EM 231, который предназначен для подключения термопар к центральным процессорам CPU 222/ 224/ 226 и позволяет производить прецизионное измерение сигналов стандартных термопар. Кроме этого модуль способен измерять сигналы напряжения ± 80мВ.
Модуль ЕМ 231 обладает следующими достоинствами: а) удобная обработка сигналов термопар с высокой точностью; б) возможность подключения термопар 7 различных типов; б) возможность измерения сигналов напряжения ±80мВ; г) простое подключение к существующим системам.
Модуль термоэлементов EM 231 имеет те же конструктивные характеристики, что и все другие модули S7-22x:
1). Монтаж на стандартную профильную шину: модуль устанавливается на стандартную 35мм профильную шину DIN справа от центрального процессора CPU 22x и подключается к системе с помощью встроенного плоского кабеля.
2). Монтаж на плоскую поверхность: корпус модуля снабжен монтажными отверстиями, позволяющими производить его монтаж на плоскую поверхность с помощью винтов или шурупов. Этот вариант крепления рекомендуется для установок, подверженных вибрационным воздействиям.
3). Термопары: к одному модулю возможно подключение 4 термопар семи различных типов. Подключение датчиков производится непосредственно к модулю без использования промежуточных усилителей. Ко всем 4 каналам должны подключаться термопары одного и того же типа.
4). Особенности монтажа: для обеспечения наиболее высокой точности измерений и хорошей повторяемости результатов модуль должен монтироваться в местах, подверженных минимальным колебаниям температуры.
5). DIP-переключатели: необходимые настройки модуля, например, выбор типа подключаемых термопар, производятся с помощью встроенных DIP-переключателей.
6). Выбор пределов измерений: сигналы термопар типов J, K, T, E, R, S или N; сигналы напряжения ±80мВ.
7). Тестирование на разомкнутых линиях.
8). Компенсация холодного спая: для предотвращения погрешностей, вносимых сопротивлением соединительных линий и контактных соединений между модулем и термопарой; при переходе на диапазон ±80мВ компенсация автоматически отключается.
9). Масштабирование: измерение температуры может выполняться в °C или в °F.
Технические данные модуля термоэлементов ЕМ 231 приведены в таблице 3.
Таблица 3.
| Модуль термоэлементов EM 231
|
| Подключение к |
CPU 222/224/226 |
| Съемные терминальные блоки |
Нет |
| Количество входов |
4, аналоговых |
| Пределы измерения/ входное сопротивление |
Термопары типов: S, T, R, E, N, K, J/ более 1МОм Напряжение ±80мВ/ более 1МОм |
| Максимально допустимое напряжение на входах измерения напряжения |
30В, постоянное |
| Гальваническое разделение цепей |
Есть |
| 1-й полевой уровень - цепи логики |
500В, переменное |
| 2-й полевой уровень - цепи 24В, постоянное |
500В, переменное |
| Цепи 24В (постоянное) - цепи логики |
500В, переменное |
| Время обновления информации |
405мс (на все каналы) |
| Принцип преобразования |
Sigma-Delta |
| Разрешение: |
15бит + знаковый разряд |
| по температуре |
0.1°C/0.1°F |
| по напряжению |
15бит + знаковый разряд |
| Подавление шумов |
85Дб |
| для частот |
50/60/400Гц |
| Синфазное напряжение |
~120В |
| Отклонение синфазного сигнала |
120Дб при ~120В |
| Диапазон изменения измеренных величин: |
| для биполярных сигналов |
-27648…+27648 |
| Базовая погрешность преобразования |
0.1% FS (напряжение) |
| Повторяемость |
0.05% FS |
| Погрешность холодного спая |
±1.5°C |
| Диагностика |
Светодиоды: EXTF (контроль напряжения питания), SF (системная ошибка) |
| Длина соединительного кабеля |
Не более 100м к одному датчику |
| Сопротивление кабеля |
Не более 100 Ом |
| Потребляемый ток: |
| от внутренней шины контроллера (=5В) |
87мА |
| от источника L+ |
60мА |
| Потребляемая мощность |
1.8Вт |
| Габариты в мм |
71.2 x 80 x 62 |
| Масса |
210г |
Программируемый контроллер SIMATIC S7-200, CPU 222 имеет только дискретные выходы, а для управления нам необходимы аналоговые, поэтому необходимо применение модуля вывода аналоговых сигналов EM 232. Этот модуль предназначен для цифро-аналогового преобразования внутренних числовых величин контроллера во внешние аналоговые сигналы. Технические данные модуля приведены в таблице 4.
| Модуль вывода аналоговых сигналов EM 232 для CPU 22x
|
| 6ES7 232- |
0HB21-0XA0 |
| Подключение к |
CPU 22x |
| Съемные терминальные блоки |
Нет |
| Количество выходов |
2 |
| Диапазоны изменения выходных сигналов: |
| напряжения |
-10…+10В |
| силы тока |
4…20мА |
| Сопротивление нагрузки: |
| для выходных каналов напряжения, не менее |
5кОм |
| для выходных каналов силы тока, не более |
0.5кОм |
| Гальваническое разделение цепей |
нет |
| Разрешение: |
| для каналов напряжения |
12бит |
| для каналов силы тока |
11бит |
| Время преобразования: |
| для каналов напряжения |
100мкс |
| для каналов силы тока |
2мс |
| Диапазоны представления преобразуемых величин: |
| для униполярных сигналов |
0…32.000 |
| для биполярных сигналов |
-32000…+32000 |
| Рабочая погрешность преобразования (0…60°C по отношению к предельному значению выходного сигнала) |
2,0% |
| Базовая погрешность преобразования (рабочая погрешность при 25°C по отношению к предельному значению выходного сигнала) |
0,5% |
| Общие технические характеристики |
| Потребляемый ток: |
| от внутренней шины контроллера (=5В) |
20мА |
| от источника питания датчиков или внешнего блока питания =24В |
70мА |
| Потребляемая мощность, типовое значение |
2.0Вт |
| Габариты в мм |
46 x 80 x 62 |
| Масса |
148г |
Технические данные программируемого контроллера SIMATIC S7-200, CPU 222
CPU 222 объединяет в своем составе:
1) Встроенный блок питания =24В/ 180мА для питания датчиков и преобразователей.
2) 2 исполнения, отличающихся напряжением питания и типами выходов.
3) 8 встроенных дискретных входов и 6 дискретных выходов.
4) 1 коммуникационный порт (RS 485), который может использоваться:
- Как PPI-интерфейс, используемый для программирования контроллера, подключения устройств человеко-машинного интерфейса (TD 200, OP), организации связи между центральными процессорами S7-200. Скорость передачи данных может устанавливаться равной 9.6/ 19.2/ 187.5 Кбит/с.
- Как MPI-интерфейс, используемый для программирования контроллера и подключения к ведущим MPI-устройствам (S7-300/ S7-400, панелям оператора, текстовым дисплеям, кнопочным панелям). Скорость передачи данных может устанавливаться равной 9.6/ 19.2/ 187.5 Кбит/с.
- Как свободно программируемый порт с возможностью поддержки прерываний, используемый для организации последовательного канала обмена данными с оборудованием и аппаратурой других производителей. Например, с поддержкой ASCII протокола передачи данных. Скорость передачи данных может устанавливаться равной 0.3/ 0.6/ 1.2/ 2.4/ 4.8/ 9.6/ 19.2/ 38.4 Кбит/с. Для подключения к аппаратуре, оснащенной встроенным интерфейсом RS 232 может использоваться PC/PPI-кабель.
5) Возможность подключения до 2 модулей расширения EM (из состава серии S7-22x) для ввода-вывода дискретных или аналоговых сигналов.
6) Входы прерываний, обеспечивающие исключительно быструю реакцию на внешние события.
7) 4 скоростных счетчика (30 кГц) с параметрируемыми входами разрешения работы и сброса, 2 независимых входа для подключения инкрементальных датчиков позиционирования с двумя последовательностями импульсов, сдвинутых на 90° (20 кГц).
8) Имитатор входных сигналов (опциональный), позволяющий имитировать переключателями входные сигналы контроллера и производить отладку программы.
9) 1 потенциометр, подключенный к АЦП контроллера, позволяющий производить установку цифровых параметров. Например, уставок счетчиков или таймеров.
10) 2 импульсных выхода (до 20 кГц), используемых для решения задач позиционирования, частотного управления двигателями, а также управления шаговыми двигателями. Подключение двигателей должно производиться через соответствующие усилители.
11) Съемный опциональный модуль часов реального времени, используемый для управления процессами во времени, снабжения сообщений временными отметками и т.д.
12) Съемный опциональный модуль EEPROM-памяти, используемый для быстрого программирования контроллера (установкой запрограммированного модуля памяти) и архивирования данных.
13) Съемный опциональный модуль батареи, позволяющий сохранять данные (состояния флагов, таймеров и счетчиков) при перерывах в питании в течение 200 дней. Без этого модуля данные в памяти контроллера могут сохраняться только в течение 5 дней. Для сохранения программы модуль батареи не нужен.
14) Исчерпывающий набор инструкций; большое количество:
- Базовых операций: логические инструкции, инструкции адресации результата, сохранения, управления таймерами и счетчиками, загрузки, передачи, сравнения, сдвиговых операций, формирования дополнений, вызова подпрограмм (с передачей локальных переменных).
- Интегрированных коммуникационных функций: чтения (NETR) и записи (NETW) информации в сеть, поддержки свободно программируемого порта (Transmit XMT, Receive RCV).
- Функций расширенного набора команд: инструкции управления широтно-импульсной модуляцией, генераторами импульсов, выполнением арифметических функций и операций с плавающей запятой, работой ПИД регуляторов, функциями переходов и циклов, преобразования кодов и другие.
15) Счетчики: удобный набор функций в сочетании с встроенными скоростными счетчиками существенно расширяют возможный спектр областей применения контроллера.
16) Обработка прерываний:
- Использование входов аппаратных прерываний, фиксирующих появление импульсных сигналов (по нарастающему или спадающему фронту) и позволяющих существенно снизить время реакции контроллера на поступающие запросы.
- Временные прерывания, периодичность повторения которых может задаваться с шагом в 1мс в диапазоне от 1 до 255 мс.
- Прерывания от счетчиков: могут формироваться в моменты достижения заданного значения или изменения направления счета.
- Коммуникационные прерывания: обеспечивают повышение эффективности связи с периферийным оборудованием, например, с принтером или сканнером штрих-кодов.
17) Непосредственный опрос входов и управление выходами: опрос входов и управление состоянием выходов может выполняться независимо от цикла выполнения программы. Это позволяет снизить время реакции на прерывание и время формирования соответствующих выходных сигналов.
18) Парольная защита: трехуровневая парольная защита доступа к программе пользователя. Концепция парольной защиты базируется на использовании следующих вариантов доступа к программе:
- Полный доступ: программа может быть изменена по Вашему желанию.
- Только чтение: изменение программы запрещено, допускается выполнять ее тестирование, изменять настройки параметров, копировать программу.
- Полная защита: программа не может быть прочитана, не может быть скопирована, не может быть изменена. Допускается изменение параметров настройки.
19) Функции тестирования и диагностики: готовая программа может быть выполнена заданное количество циклов (до 124), результаты выполнения могут быть проанализированы; допускается изменение состояний флагов, счетчиков и таймеров.
20) Принудительная установка значений входных и выходных сигналов во время диагностирования и отладки: в целях отладки циклы выполнения программы могут происходить при заданных значениях входных и выходных сигналов.
Объем памяти программ ……………………………………………….……………………. 4 Кбайт / 1.3 K инструкций
Объем памяти данных ……………………………………………………………………………………..…….. 1024 слов
Опциональный модуль памяти ………… 1 съемный модуль памяти; содержимое идентично встроенному EEPROM
Защита программы ………...……. вся программа сохраняется в необслуживаемом режиме во встроенном EEPROM
Защита данных ... блок данных сохраняется в полном объеме в необслуживаемом режиме во встроенном EEPROM
Время сохранения данных .... 50 часов (не менее 8 часов при 40 °C); 200 дней с использованием буферной батареи
Языки программирования …………………………………………………………………….………… LAD, FBD и STL
Организация программы ….. 1 организационный блок (OB), 1 блок данных (DB), 1 системный блок данных (SDB)
Выполнение программы ……….. циклическое, по сигналам аппаратных прерываний, по временным прерываниям
Максимальное количество подпрограмм ……………………………………………………………………………….. 64
Количество уровней вложения подпрограмм ……………………………………………………………………………. 8
Защита программы пользователя ……………………………………………………….. 3-уровневая парольная защита
Набор инструкций:
Инструкции логических операций, сравнения, управления таймерами, счетчиками, часами; инструкции выполнения арифметических операций с фиксированной и плавающей точкой; инструкции преобразования форматов чисел; инструкции передачи данных; инструкции обработки табличных данных; инструкции управления ходом выполнения программы; инструкции обработки системных прерываний и коммуникационных функций; инструкции работы со стеком.
Время выполнения логических операций ……………………………………………………………………….. 0.37 мкс
Мониторинг времени цикла ……………………………………………………………………… 300 мс (настраивается)
Флагов ……………………………………………………………………………………………………………………. 256
Из них сохраняемых при сбоях в питании ………………………………….…… 0 … 112 в EEPROM; 0 … 256 в RAM
Счетчиков ………………………………………………………………………………………………………………... 256
Из них сохраняемых при сбоях в питании …………………………………………………………. 256 в RAM
Диапазон счета ……………………………………………………………………………………..……………. 0 … 32767
Таймеров …………………………………………………………………………………………………………………. 256
Из них сохраняемых при сбоях в питании ………………………………………………………………..…… 64 в RAM
Выдержки времени ………….. 4 таймера, 1 мс … 30 с 16 таймеров, 10 мс … 5 мин 236 таймеров, 100 мс … 54 мин
Входы сигналов аппаратных прерываний ……………………………………………………………………………….. 4
Счетчики:
4 скоростных счетчика (каждый до 30 кГц), 32 бита (включая знак), используются как суммирующие/вычитающие счетчики или для подключения 2 инкрементальных датчиков с 2 последовательностями импульсов, сдвинутых на 90? (до 20кГц). Параметрируемые входы разрешения работы и сброса. Возможность формирования прерываний (включая вызов подпрограммы) при достижении заданного значения, изменении направления счета и т.д.
Импульсные выходы:
2 импульсных выхода, 20 кГц с возможностью формирования прерываний; регулируемая длительность и частота следования импульсов.
Интерфейсы:
1 коммуникационный интерфейс RS 485, используемый:
а) как PPI интерфейс с PPI протоколом для программирования, организации связи с устройствами человеко-машинного интерфейса (TD 200, OP), обмена данными между центральными процессорами S7-200 Скорость передачи 9.6/19.2/187.5 Кбит/с как MPI интерфейс (только ведомое устройство) для обмена данными с ведущим MPI устройством (центральные процессоры S7-300/S7-400, панели оператора, текстовые дисплеи, кнопочные панели). Обмен данными между центральными процессорами S7-200 по MPI интерфейсу невозможен Скорость передачи 19.2/187.5 Кбит/с
б) как свободно-программируемый порт с поддержкой прерываний для последовательного обмена данными с внешними устройствами, например, с использованием ASCII протокола Скорость передачи 0.3/ 0.6/ 1.2/ 2.4/ 4.8/ 9.6/ 19.2/ 38.4 Кбит/с При скоростях передачи 1.2 … 38.4 Кбит/с для подключения к портам RS 232 различных устройств можно использовать PC/PPI кабель с встроенным преобразователем RS232/RS485
Программаторы ……………………………………………………………..……….. Field PG, Power PG или компьютер
Встроенные входы-выходы:
Количество дискретных входов ………………………………………………………………………………………..…. 8
Количество дискретных выходов ………………………………………………………………………………………... 6
Количество потенциометров ……………………………………………………….. 1; с внутренним 8-разрядным АЦП
Максимальное количество входов-выходов:
дискретных ………………………………………………………..…………….. до 40 входов и 38 выходов (CPU + EM)
аналоговых …………………………………..…….. до 8 входов и 2 выходов (EM) или до 4 выходов без входов (EM)
AS интерфейса ………………………..…. до 31 ведомого устройства AS интерфейса (подключение через CP 243-2)
Количество модулей расширения ………………………………………………………………………………..……. до 2
Степень защиты ………………………………………………………………………..… IP 20 в соответствии с IEC 529
Диапазон рабочих температур:
а) при горизонтальной установке ……………………………………………………………….….………… 0 … 55 °C
б) при вертикальной установке ………………………………………………………….……………………. 0 … 45 °C
Относительная влажность …………………………………….. 5 … 95% (RH уровень 2 в соответствии с IEC 1131-2)
Атмосферное давление ……………………………………………………………………………..…….. 860 … 1080 hPa
Питание:
а) постоянное напряжение ………….……………………………………………………………………………..….. 24 В
б) переменное напряжение …………………………………………………………………………….…….. 100 … 230 В
Вход ………………………………………………………………………………………… 24 В постоянного напряжения
Выходы …………………………………………………………………………. 24 В постоянного напряжения или реле
Напряжение питания L+/L1:
а) номинальное значение ………………………..……. 24 В постоянного или 120 … 230 В переменного напряжения
б) допустимые отклонения ….. 20.4 … 28.8 В постоянного или 85 … 264 В (47 … 63 Гц) переменного напряжения
Входной ток:
а) пусковой ……………………………………………………….……………. не более 10 A при 28.8 В/20 A при 264 В
б) потребляемый ток …………………………………. 85 … 500 мА; 20 … 70 мА при 240 В; 40 … 140 мА при 120 В
Выходное напряжение для питания датчиков и преобразователей
а) номинальное значение …………………………………………………………………. 24 В постоянного напряжения
б) допустимые отклонения …………………………………………..………… 20.4 … 28.8 В постоянного напряжения
Выходной ток цепи питания датчиков (постоянное, 24 В),номинальное значение ………………….………… 180 мА
Защита от короткого замыкания ………………………………………….... электронная при 600 мА, не запоминается
Выходной ток для цепи питания модулей расширения (постоянное, 5 В) ………………………………….….. 340 мА
Встроенные входы …………………..… 8, с положительным или отрицательным потенциалом общей точки группы
Входное напряжение:
а) номинальное значение ………………………………………………………………………….…….. 24 В, постоянное
б) логической 1 ………………………………………………………………………………..…………….. не менее 15 В
в) логического 0 ……………………………………………………………………………………………………. 0 … 5 В
Изоляция ………………………………………………………………………………………………….. оптоэлектронная
Количество входов в группе …………………………………………………………………………….………………… 4
Входной ток логической 1 ………………………………………………………………………………….…………. 4 мА
Входная задержка (при номинальном входном напряжении):
а) для стандартных входов, не более …………………………………………………… 0.2 … 12.8 мс, корректируется
б) для входов прерываний ……………………………………………….... (I0.0 … I0.3) 0.2 … 12.8 мс, корректируется
в) для скоростного счетчика ……………………………………………………………….. не более (I0.0 … I0.5) 30 кГц
Подключение 2-проводных датчиков BERO, максимально допустимый установившийся ток …………….…… 1 мА
Длина кабеля:
а) обычного (не используется для цепей скоростных сигналов) ………………………………………………….. 300 м
б) экранированного (входы прерываний и скоростных счетчиков) ………………………………………….. 500 (50) м
Встроенные выходы ………………………………………………………………………….... 6 (транзисторы или реле).
Номинальное напряжение питания нагрузки …………………………….. 24 В, постоянное/24 … 230 В, переменное
Допустимые отклонения …………………………..… 20.4 … 28.8 В/5 … 30 В (постоянное)/5 … 250 В (переменное)
Выходное напряжение логической 1 …………………………………..……………………. не менее 20 В, постоянное
Изоляция …………………………………………………………………………………………………. оптоэлектронная
Реле, количество выходов в группе ………………………………………………………………………….……. 3 или 6
Выходной ток:
а) логической 1 номинальное значение при 40 °C ………………………………………………………. 0.75 A или 2 A
б) логической 1 номинальное значение при 55 °C ………..………………………………………..……. 0.75 A или 2 A
в) логического 0 ……………………………………………………………………………………………….. 0 … 10 мкА
Суммарный ток всех выходов
а) при 40 °C, не более ………………………………………………………………………………………. 4.5 A или 6.0 A
б) при 55 °C, не более (горизонтальная установка) ……………………………………………………... 4.5 A или 6.0 A
Задержка включения:
а) стандартные выходы, не более …………………………………………………….…………… (Q0.2 … Q0.5) 15 мкс
б) все выходы ………………………………………………………………………………………………………… 10 мс
в) импульсные выходы, не более ……………………………………………………………..……. (Q0.0 … Q0.1) 2 мкс
Задержка отключения:
а) стандартные выходы, не более ………………………………………………..……………… (Q0.2 … Q0.5) 100 мкс
б) все выходы ………………………………………………………………………………………………………… 10 мс
г) импульсные выходы, не более ………………………………………………………………….. (Q0.0 … Q0.1) 10 мкс
Частота переключения импульсных выходов (Q0.0 … Q0.1) при активной нагрузке ………………………….. 20 кГц
Коммутационная способность выходов:
а) при активной нагрузке ……………………………………………………………………………….….. 0.75 A или 2 A
б) при ламповой нагрузке ………………………..…………. 5 Вт/30 Вт на постоянном и 200 Вт на переменном токе
Срок службы контактов (количество циклов в соответствии с VDE 0660, часть 200):
а) механических …………………………………………………………………………………………………. 10 000 000
б) при номинальной нагрузке ……………………………………………………………………………………… 100 000
Ограничение коммутационных перенапряжений, не более ………………………………………………………… 1 Вт
Защита от короткого замыкания ……………………………………………………. обеспечивается внешними цепями
Длина кабеля
а) обычного ……………………………………………………………………………………………………….…… 150 м
б) экранированного ………………………………………………………………………………………………..….. 500 м
Изоляция:
а) между цепями 5 В и 24 В, постоянное …………………………………………………..…………. 500 В, постоянное
б) между цепями 24 В, постоянное и 230 В, переменное ………………………………………….. 1500 В, переменное
Габариты в мм …………………………………………………………………………………..……………… 90 x 80 x 62
Масса ……………………………………………………………………………………………..………… 270 г или 310 г
Выбор блоков ручного управления.
На предприятии могут возникнуть какие-либо неполадки, из-за которых часть оборудования автоматики может выйти из строя, например программируемый контроллер. На этот случай предусмотрены блоки ручного управления технологическим процессом, с помощью которых оператор может следить за процессом и управлять им вместо автоматического регулятора, пока тот не будет отремонтирован. В нашей САР таким блоком является БРУ – 32.
Блок ручного управления типа БРУ – 32 агрегатного комплекса электрических средств регулирования АКЭСР рассчитаны на применение в автоматизированных системах управления технологическими процессами в энергетике, металлургии, химии и других отраслях промышленности. Предназначены для переключения цепей управления исполнительными устройствами, индикации положений цепей управления, кнопочного управления интегрирующими исполнительными устройствами.
Блок БРУ – 32 содержит переключатель на два положения «Автоматический» и «Ручной», кнопки «Больше» и «Меньше», светодиоды, встроенные в кнопки, стрелочный указатель положения исполнительного устройства.
Блок БРУ содержит реле с магнитной блокировкой, которое выполняет функции переключателя цепей на два положения. Переключение реле происходит при прохождении импульсов постоянного тока через соответствующую обмотку. Повторение импульса в той же обмотке, а также включение питания состояния контактов реле не изменяют. Для перемены состояния контактов необходимо выключить питание одной обмотки и пропустить импульс тока по другой обмотке. Управление состоянием реле осуществляется переключателем режимов в положения «Автоматический» и «Ручной». Кнопки «Больше» и «Меньше» служат для управления исполнительными устройствами. Для индикации режимов управления и направления работы регулирующего устройства служат светодиоды. Блок содержит стрелочный указатель, осуществляющий индикацию аналоговых сигналов 0 . . 1, 0 . . 5 мА, 0 . . 10 В. Дистанционное переключение реле осуществляется замыканием внешних сухих контактов.
Блок состоит из литого корпуса 1, защищённого кожухом 2. На передней панели 6 расположены кнопки управления, стрелочный указатель положения регулирующего органа 5. светодиоды расположены внутри соответствующих кнопок. Под рамки закладываются бумажные таблички для нанесения эксплуатационных надписей. Элементы схемы блоков расположены на печатной плате, которая крепится к корпусу с помощью винтов. В задней части блоков расположена колодка 4 для внешних соединений, которая с внутренними элементами блоков соединяется с помощью гибкого жгута 3.

Рис. 10. Изображение блока ручного управления БРУ – 32 с основными установочными размерами.
Технические данные
Входные сигналы стрелочного индикатора блоков БРУ – 32 0 . . 5 мА при Rвх
не более 500 Ом; 0 . . 10 В при Rвх
не менее 10 кОм; 0 . . 1 мА при Rвх
не более 2.5 кОм.
Выходные сигналы – логическое состояние групп переключающих контактов реле или логическое состояние групп переключающих контактов кнопок управления.
Коммутационная способность контактов реле и кнопок управления при активной нагрузке: постоянный ток 0.08 . . 0.25 А при напряжении 6 . . 34 В; переменный ток 0.1 . . 0.25 А при напряжении 12 . . 220 В.
Параметры питания светового индикатора: напряжение 24 В, потребляемый ток 10 мА.
Параметры указателя положения: пределы измерения 0 . . 1, 0 . . 5 мА, 0 . . 10 В; цена деления 5%; погрешность измерения 2.5%.
Мощность, потребляемая блоком, не более 2.5 В*А.
Масса 0.7 кг.
Вероятность безотказной работы в течение 2000 ч не менее 0.99.
Средний срок службы не менее 10 лет.
Блок рассчитан на установку на пульте или щите. Крепление к щиту (пульту) осуществляется винтами за панель корпуса.
Условия эксплуатации: температура окружающего воздуха 5 . . 50о
С; относительная влажность воздуха до 80% при 35о
С; магнитные поля постоянные или переменные частотой 50 Гц напряжённостью до 400 А/м; допустимые внешние вибрационные воздействия частотой до 25 Гц и амплитудой до 0.1 мм.
Изготовитель: ОАО “Чебоксарский завод электроники и механики”.
Выбор пускателя.
Устройства серии УПР1 служат для управления безударным пуском, торможением и реверсом асинхронных двигателей с короткозамкнутым ротором, для кратковременного регулирования их скорости и регулирования напряжения на активно-индуктивных нагрузках, питание от трёхфазной сети 380 В. Применение пускорегулирующих устройств позволяет значительно увеличить ресурс электротехнического и механического оборудования (в т. ч. электродвигателей) и снизить эксплутационные затраты в системах управления насосами, вентиляторами, воздуходувками и центрифугами.
Режим работы - продолжительный, повторнократковременный с ПВ 15, 25, 40 и 60%.
Конструктивное исполнение - моноблок со степенью защиты IP 00.
Предусмотрены варианты устройств, питаемых с выходом НПЧ, с нестандартными напряжениями и частотой.
Выберем в качестве пускателя УПР1-4000.
Технические характеристики УПР1-4000:
Номинальный ток, А 160
Диапазон регулирования выходного напряжения силовой цепи 0,1-0,95
Время изменения нагрузки от 0,1 до 0,95 Uвых
, с 0,5-20
Диапазон регулирования времени динамического торможения, с 0,5-5
Габарит, мм (ширина5высота5глубина) 24255005340
Выбор исполнительного механизма
Выбор исполнительного механизма определяется:
1) типом регулятора (электрический, пневматический, гидравлический);
2) величиной усилия, необходимого для перемещения регулирующего органа;
3) требуемым быстродействием;
4) условиями эксплуатации (температурой, влажностью, запылённостью, агрессивностью окружающей среды, взрывоопасностью);
5) условиями размещения и сочленения с регулируемым органом, условиями монтажа;
6) номенклатурой выпускаемых механизмов.
Выберем в качестве элемента 2д запорный однооборотный электропривод.
Привод имеет общепромышленное и взрывозащитные исполнения (Iexd11BT5). Приводы обеспечивают управление однооборотной запорной аппаратурой в магистралях природного газа, мазута, химических компонентов и других сред в соответствии с командами устройств автоматического или дистанционного управления. Пусковой момент выше номинального на30-50%.
Технические характеристики МЗОВ-500/25-0,25:
Номинальный крутящий момент нагрузки, Н•м 500
Рабочий угол поворота 90 ˚
Время поворота выходного органа, с 22,5…27,5
Потребляемая мощность, Вт 125
Габаритные размеры, мм 43552065270
Масса, кг 50
Регулирующим органом в САР нагрева купола воздухонагревателя является центробежный вентилятор, исполнительным механизмом для него служит электродвигатель. Вентилятор Ц4 – 70 №12 рассчитан на скорость вращения 960 об/мин, потребляемая мощность составляет 40 кВт. Исходя из этих требований и выбираем асинхронный электродвигатель с короткозамкнутым ротором модели А2 – 91 – 6. Двигатели типа А2 общего применения используются для приводов длительного режима, не требующих больших пусковых моментов, например для вентиляторов, насосов, компрессоров, станков и т. п. Электродвигатель А2 – 91 – 6 выполнен в защитном исполнении, предохраняющем от случайного прикосновения к вращающимся и токоведущим частям, а также от попадания внутрь машины посторонних предметов и капель воды, падающих под углом 45о
. Он может работать только с горизонтальным расположением вала и опорной плоскости лап.
В качестве исполнительного механизма 1д выберем электродвигатель А2-91-6.
Технические характеристики:
Номинальная мощность, кВт 55
Скорость вращения, об/мин 980
Ток статора: 176 А при 220 В
102 А при 380 В
77,5 А при 500 В
Коэффициент полезного действия 92 %
Маховый момент ротора 6,2 кГм2
Cosφ=0.89

Схема и установочные размеры электродвигателя А2-91-6.
Выбор регулирующего органа
Тип регулирующего органа определяется: а) видом регулируемого энерго- или материалоносителя; б) параметрами регулируемой среды; в) величиной регулируемого расхода; г) условиями размещения, монтажа и эксплуатации; д) номенклатурой выпускаемых устройств.
Исходя из этих рекомендаций в качестве регулирующего органа выбираем центробежный вентилятор среднего давления Ц4 – 70 №12. Вентиляторы этого типа предназначены для перемещения неагрессивных газов с температурой меньше 180о
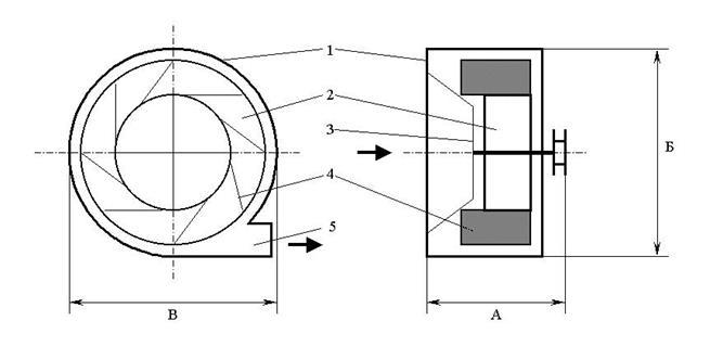
С, содержащих пыль и другие твёрдые примеси. Вентиляционное поле (расход газа, его давление), покрываемое им может регулироваться осевыми направляющими аппаратами. Вентилятор имеет плоские лопатки, но благодаря особой конструкции может работать при более высоких окружных скоростях, чем вентиляторы низкого давления той же схемы.
Центробежный вентилятор среднего давления Ц4 – 70 №12 приведён на рис. 13. Он состоит из цилиндрического корпуса 1, внутри которого находится вращающееся рабочее колесо 2. На рабочем колесе закреплены лопатки 3, угол поворота которых может изменяться, в результате чего меняется производительность вентилятора. Засасываемый воздух проходит через коллектор 4, и далее через лопатки рабочего колеса направляется в короб воздуховода 5, из которого поступает в воздухонагреватель.
Техническая характеристика
центробежного вентилятора среднего давления Ц4 – 70 №12.
Диаметр рабочего колеса - 1200 мм
Скорость вращения колеса - 960 об/мин
Производительность - 23 – 80 тыс. м3
/час
Давление - 240 – 115 кгс/м2
Потребляемая мощность - 40 кВт
Наибольший КПД - 0.8
Габаритные размеры:
длина А - 1610 мм
ширина Б -2160 мм
высота В -2080 мм
Масса - 732 кг
Центробежный вентилятор среднего давления Ц4 – 70 №12.
В качестве регулирующего органа расхода газа выберем поворотную заслонку. Её по заданным размерам и техническим условиям выточит ремонтно-механический цех.

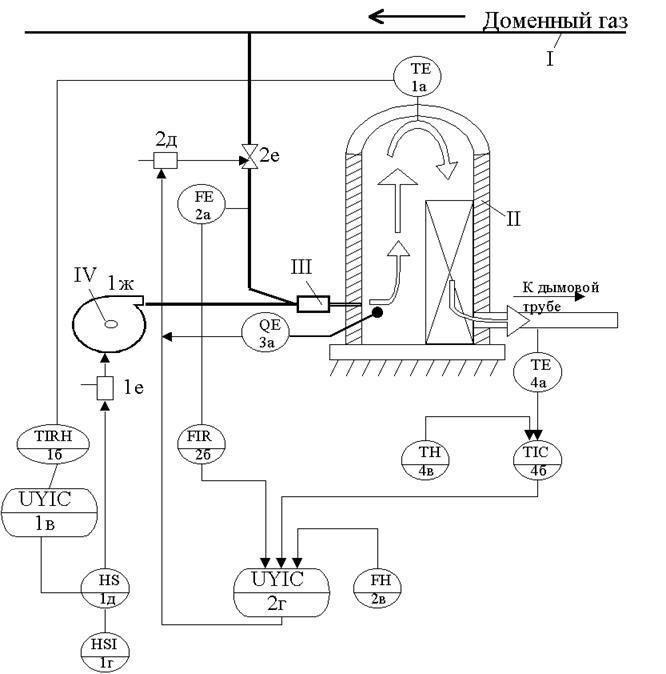
Заключение
В результате выполнения курсового проекта мы разработали САУ нагревом воздухонагревателя доменной печи и выбрали её элементы. САУ должна обеспечить эффективную работу воздухонагревателя и защиту купола, верха насадок и нижних строений воздухонагревателей от перегрева и последующего разрушения путём увеличения расхода воздуха. Температура воздухонагревателя стабилизируется системой, которая состоит из следующих элементов:
1а). Датчик температуры (термоэлектрический датчик ТТ 242).
1б). Видеотерминальное устройство (текстовый дисплей TD 200).
1в). Регулятор (программируемый контроллер SIEMENSS7-200, CPU 222).
1г). Ручной задатчик (блока ручного управления БРУ-32).
1д). Пускатель (пускорегулирующее устройство УПР1–4000).
1е). Исполнительный механизм (электродвигатель А2-91-6).
1ж). Регулирующий орган (центробежный вентилятор Ц4 – 70 №12).
2а) Датчик расхода газа Singer 12 GT
2б) Видеотерминальное устройство TD 200.
2в) Ручной задатчик - БРУ-32.
2г) Регулятор (программируемый контроллер SIEMENSS7-200, CPU 222).
2д) Исполнительный механизм (механизм запорный однооборотный МЗОВ-500).
2е) Регулирующий орган (заслонка).

3а) Датчик наличия факела ФСП 1.1.
4а) Датчик температуры (ТХК 1087).
4б) Блок ручного управления БРУ-32.
4в) Регулятор.
На практике элементы 1в, 2г и 4в можно реализовать на базе одного программируемого контроллера SIEMENSS7-200, но для надёжности работы системы можно поставить два контроллера, объединив их по сети. Таким образом один контроллер в случае отказа другого просто подменит его.
В результате наша САУ выглядит, как на представленном рисунке.
Список используемой литературы:
1. "Проектирование систем контроля и автоматического регулирования металлургических процессов" Г. М. Глинков, В. А. Маковский, С. Л. Лотман Москва, 1986 г.
2. Справочник "Датчики теплофизических и механических параметров", Ю. Н. Коптев, Е. Е. Багдатьев, Я. В. Малков, Москва, 1998 г.
3. "Измерение расхода и количества газа и его учёт", А. И. Гордюхин, Ю. А. Гордюхин, Москва, 1985 г.
4. Отраслевой каталог "Приборы и средства автоматизации", "Регулирующая и исполнительная техника", Москва, ИнформПрибор, 2001 г.
5. Отраслевой каталог "Приборы и средства автоматизации", "Приборы для измерения и регулирования расхода жидкостей и газов", Москва, ИнформПрибор, 2000 г.
6. Каталог "Типовые элементы систем автоматического управления" Ю. М. Келим, Москва, Форум-Инфра-М, 2002 г.
7. Номенклатурный справочник "Приборы для измерения расхода", 2-е издание, С.-Петербург, Информационно-технический центр "Приборостроение и автоматизация", 1999 г.
8. Каталог "Электродвигатели и электрооборудование", Жмылевская М. Л., Информационно-коммерческая фирма "Каталог", 2000 г.
9. Комплект лекций по дисциплине "Средства получения технологической информации", Булатов Ю. И.
10. Комплект лекций по дисциплине "Системы локального контроля и управления", Смыслова А. Л.
11. Лекции по дисциплине "Объекты автоматизации в металлургии", Булатов Ю. И.
12. Лекции по дисциплине "Проектирование систем автоматизации и управления", Булатов Ю. И.
13. "Общая металлургия", Воскобойников В. Г., Кудрин В. А., Якушев А. М., 4-е издание, Москва, "Металлургия", 1985.
14. "Металлургические печи", Кривандин В. А.,Молчанов Н. Г., Соломенцев С. Л., Москва, Метталургиздат, 1982.
|