| С О Д Е Р Ж А Н И Е
Ч а с т ь 1
1.1. Упрощение логических выражений.
1.2. Формальная схема устройства.
1.3. Обоснование выбора серии ИМС.
1.4. Выбор микросхем.
1.4.1. Логический элемент
²
ИСКЛЮЧАЮЩЕЕ ИЛИ
²
.
1.4.2. Логический элемент
²
2
ИЛИ
²
с мощным открытым коллекторным выходом.
1.4.3.
Логический элемент
²
2
И
²
с открытым коллектором.
1.4.
4
.
Логический элемент
²
2
И
²
с
повышенной нагрузочной способностью.
1.4.
5
.
Логический элемент
²
НЕ
²
1.5. Электрическая принципиальная схема ЦУ.
1.6. Расчет потребляемой мощности и времени задержки.
1.6.1. Потребляемая мощность.
1.6.2.
Время задержки распространения.
Ч а с т ь 2
2.1. Расчет базового элемента цифровой схемы.
2.1.1. Комбинация: Х1
= Х2
=Х3
= Х4
=
²
1
²
.
2.1.2. Комбинация: Х1
= Х2
=Х3
= Х4
=
²
0
²
.
2.1.3. Любая иная комбинация.
2.2. Таблица состояний логических элементов схемы.
2.3. Таблица истинности.
2.4. Расчет потенциалов в точках.
2.4.1. Комбинация 0000.
2.4.2. Комбинация 1111.
2.4.3. Любая иная комбинация.
2.5. Расчет токов.
2.5.1 Комбинация 0000.
2.5.
2
Комбинация 1111.
2.6. Расчет мощности рассеиваемой на резисторах.
2.6.1. Комбинация 0000.
2.6.2. Комбинация 1111.
Ч а с т ь 3
3.1. Разработка топологии ГИМС.
3.2. Расчет пассивных элементов ГИМС.
3.3. Подбор навесных элементов ГИМС.
3.4. Топологический чертеж ГИМС (масштаб 10:1).
В А Р И А Н Т №
2

В ы х о д: ОК; ОС; или ОЭ.
Рпот
< 120 мBт
tз.р.
£ 60 нс

Ч
а
с
т
ь
1
1.1. Упрощение логических выражений.

 1.2. Формальная схема устройства.
1.3. Обоснование выбора серии ИМС.
Учитывая, что проектируемое цифровое устройство должно потреблять мощность не превышающую 100мВт и время задержки не должно превышать 100 нс для построения ЦУ можно использовать микросхемы серии КР1533 (ТТЛШ) имеющие следующие технические характеристики:
Напряжение питания:
5В10%.
Мощность потребления на вентиль:
1мВт.
Задержка на вентиль:
4 нс.
1.4. Выбор микросхем.
1.4.1. Логический элемент
²
ИСКЛЮЧАЮЩЕЕ ИЛИ
²
.
D1 - KP1533
ЛП 5
Параметры:
| Рпот
= Епит
× Iпот
= 5 × 5,9 = 29.5 мВт
|
Епит
= 5 В
Iпот
= 5,9 мА
1.4.2. Логический элемент
²
2
ИЛИ
²
с мощным открытым коллекторным выходом.
D2 - КР1533ЛЛ4
Параметры:
Епит
= 5 В
I1
пот
= 5 мА
I0
пот
= 10,6 мА

1.4.3.
Логический элемент
²
2
И
²
с открытым коллектором.
D3 - KP1533
ЛИ2

Параметры:
Епит
= 5 В
I1
пот
= 2,4 мА
I0
пот
= 4,0 мА

1.4.3.
Логический элемент
²
2
И
²
с
повышенной нагрузочной способностью.
D4 - KP1533
ЛИ1

Параметры:
Епит
= 5 В
I1
пот
= 2,4 мА
I0
пот
= 4 мА

1.4.
5
.
Логический элемент
²
НЕ
²
.
D5 - KP1533
ЛН1

Параметры:
Епит
= 5,5 В
I1
пот
= 1,1 мА
I0
пот
= 4,2 мА

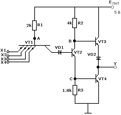
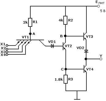
1.5. Электрическая принципиальная схема ЦУ.
С учетом выбранных микросхем внесем в формальную схему некоторые изменения (с целью минимизировать количество микросхем).
1.6. Расчет потребляемой мощности и времени задержки.
1.6.1. Потребляемая мощность.
Pпот
= Pпот
D1
+ Pпот
D2
+ Pпот
D3
+ Pпот
D4
+ Pпот
D5
= 29.5 + 39 + 16 + 16 + 13.25 = 113.75 мВт
113.75 < 120 - Условие задания выполняется.
1.6.2. Время задержки распространения.
Для расчета времени задержки возьмем самый длинный путь от входа к выходу. Например от входов х2
х3
до выхода y2
. Тогда:
tз.р.
= tз.р.
D
5.2
+ tз.р.
D
2
.1
+ tз.р.
D3.2
= 9.5 + 10.5 + 34.5 = 54,5 мВт
54,5 < 60 - Условие задания выполняется.
Ч
а
с
т
ь
2
2.1. Расчет базового элемента цифровой схемы.
 Для трех комбинаций входных сигналов составим таблицу состояний всех активных элементов схемы.
2.1.1. Комбинация: Х1
= Х2
=Х3
= Х4
=
²
1
²
.
Если на все входы многоэмиттерного транзистора VT1
поданы напряжения логической ²1², то эмиттеры VT1
не получают открывающегося тока смещения (нет разности потенциалов). При этом ток, задаваемый в базу VT1
через резистор R1
, проходит от источника Eпит
в цепь коллектора VT1
, смещенного в прямом направлении, через диод VD1
и далее в базу VT2
. Транзистор VT2
при этом находится в режиме насыщения (VT2
- открыт) в точке ²
B
²
Uб
=0,2 В (уровень логического нуля). Далее ток попадает на базу VT4
и открывает VT4
на выходе схемы ²0².
2.1.2. Комбинация: Х1
= Х2
=Х3
= Х4
=
²
0
²
.
Когда на входы многоэмиттерного транзистора VT1
поданы уровни логического нуля переходы база - эмиттер смещаются в прямом направлении. Ток, задаваемый в его базу через резистор R1
проходит в цепь эмиттера. При этом коллекторный ток VT1
уменьшается, поэтому транзистор VT2
закрывается. Транзистор VT4
также закрывается (т.к. VT2
перекрыл доступ тока к базе VT4
). На выход, через открытый эмиттерный переход VT3
попадает уровень логической единицы - на выходе ²1².
2.1.3. Любая иная комбинация.
Например:
Х1
= 1; Х2
= 0; Х3
= 1; Х4
= 1
Когда хотя бы на один любой вход многоэмиттерного транзистора VT1
подан уровень логического нуля соответствующий (тот на который подан ²0²) ²
В
²
переход база-эмиттер смещается в прямом направлении (открывается) и отбирает базовый ток транзистора VT2
. Получается ситуация как в пункте 2.1.1.
2.2. Таблица состояний логических элементов схемы.
| Х1
|
Х2
|
Х3
|
Х4
|
Uвх1
|
Uвх2
|
Uвх3
|
Uвх4
|
VT1
|
VT2
|
VT3
|
VT4
|
Uвых
|
Y
|
| 1
|
1
|
1
|
1
|
5
|
5
|
5
|
5
|
Закр
|
откр
|
закр
|
откр
|
0,2
|
0
|
| 0
|
0
|
0
|
0
|
0,2
|
0,2
|
0,2
|
0,2
|
Откр
|
закр
|
откр
|
закр
|
5
|
1
|
| 0
|
0
|
1
|
1
|
0,2
|
0,2
|
5
|
5
|
Откр
|
закр
|
откр
|
закр
|
5
|
1
|
2.3. Таблица истинности.
На выходе схемы появится уровень логической единицы при условии, что хотя бы на одном, но не на всех входах ²1². Если на всех входах ²1², то на выходе ²0².
| Х1
|
Х2
|
Х3
|
Х4
|
Y
|
| 0
|
0
|
0
|
0
|
1
|
| 0
|
0
|
0
|
1
|
1
|
| 0
|
0
|
1
|
0
|
1
|
| 0
|
0
|
1
|
1
|
1
|
| 0
|
1
|
0
|
0
|
1
|
| 0
|
1
|
0
|
1
|
1
|
| 0
|
1
|
1
|
0
|
1
|
| 0
|
1
|
1
|
1
|
1
|
| 1
|
0
|
0
|
0
|
1
|
| 1
|
0
|
0
|
1
|
1
|
| 1
|
0
|
1
|
0
|
1
|
| 1
|
0
|
1
|
1
|
1
|
| 1
|
1
|
0
|
0
|
1
|
| 1
|
1
|
0
|
1
|
1
|
| 1
|
1
|
1
|
0
|
1
|
| 1
|
1
|
1
|
1
|
0
|
| - Схема выполняет логическую функцию²И-НЕ².
|
2.4. Расчет потенциалов в точках.
2.4.1. Комбинация 0000.
При подаче на вход комбинации 0000 потенциал в точке ²
A
²
складывается из уровня нуля равно 0,2 В и падения напряжения на открытом p-n переходе равном 0,7 В. Значит потенциал в точке ²
A
²
Uа
= 0,2 + 0,7 = 0,9 В.
Транзистор VT2
закрыт (см. п. 2.1.2.) ток от источника питания через него не проходит поэтому потенциал в точке ²
B
²
Uб
= Eпит
= 5 В. Транзистор VT2
и VT4
закрыт, поэтому потенциал в точке ²
C
²
Uс
=0 В. Потенциал в точке ²
D
²
складывается из Епит
= 5 В за вычетом падения напряжения на открытом транзис-торе VT3
равным 0,2 В и падения напряжения на диоде VD2
= 0,7 В. Напряжение Ud
= 5 - ( 0,2 + 0,7 ) = 4,1 В.
2.4.2. Комбинация 1111.
При подачи на вход комбинации 1111 эмиттерный переход VT1
запирается, через коллекторный переход протекает ток. На коллекторный переход VT1
подают напряжение равным 0,7 В. Далее 0,7 В подают на диоде КD1
и открытом эмитторном переходе транзистора VT2
, а также на открытом эмиттерном переходе транзистора VT4
. Таким образом потенциал в точке ²
a
²
Ua
= 0,7 + 0,7 + 0,7 + 0,7 =2,8 В. Потенциал в точке ²
C
²
Uс
= 0,7 В. (Падение напряжения на эмиттерном переходе VT4
).
Потенциал в точке ²
B
²
напряжение базы складывается из потенциала на коллекторе открытого транзистора VT2
= 0,2 В и падения напряжения на коллекторном переходе транзистора VT3
= 0,7 В. Напряжение Uб
= 0,2 + 0,7 = 0,9 В. Потенциал в точке ²
D
²
напряжение Ud
= 0,2 В. (Напряжения на коллекторном переходе открытого эмиттерного перехода VT4
).
2.4.3. Любая иная комбинация.
При подачи на вход любой другой комбинации содержащей любое количество нулей и единицу (исключая комбинацию 1111) приведет к ситуации аналогичной п.3.2.1.
2.5. Расчет токов.
2.5.1 Комбинация 0000.
2.5.
2
Комбинация 1111.
2.6. Расчет мощности рассеиваемой на резисторах.
2.6.1 Комбинация 0000.
PR1
= IR1
× U R
1
= 1,025 × (5-0,9)=4,2 мВт
PR
2
= IR
2
× U R2
= 0 мВт
PR
3
= IR
3
× U R
3
= 0 мВт
2.6.2 Комбинация 1111.
PR1
= IR1
× U R
1
= 0,55 × (5-2,8) = 1,21 мВт
PR
2
= IR
2
× U R2
= 2,05 × (5-0,9) = 8,405 мВт
PR
3
= IR
3
× U R
3
= 0,38 × 0,7 = 0,266 мВт
Сведем расчеты в таблицу.
| Х1
|
Х2
|
Х3
|
Х4
|
Ua
|
U
б
|
Uc
|
Ud
|
IR1
|
IR2
|
IR3
|
PR1
|
PR2
|
PR3
|
| 0
|
0
|
0
|
0
|
0,9
|
5
|
0
|
4,1
|
1,025
|
0
|
0
|
4,2
|
0
|
0
|
| 1
|
1
|
1
|
1
|
2,8
|
0,9
|
0,7
|
0,2
|
0,55
|
2,05
|
0,38
|
1,21
|
8,4
|
0,26
|
| 0
|
0
|
1
|
1
|
0,9
|
5
|
0
|
4,1
|
1,025
|
0
|
0
|
4,2
|
0
|
0
|
Ч
а
с
т
ь
3
3. Разработка топологии ГИМС.
В конструктивном отношении гибридная ИМС представляет собой заключенную в корпус плату (диэлектрическую или металлическую с изоляционным покрытием), на поверхности которой сформированы пленочные элементы и смонтированы компоненты.
В качестве подложки ГИМС используем подложку из ситала, 9-го типоразмера имеющего геометрические размеры: 10х12 мм (см[2] стр.171; табл. 4.6). Топологический чертеж ГИМС выполним в масштабе 10:1.
3.1. Расчет пассивных элементов ГИМС.
Для заданной схемы требуется 3 резистора следующих номинальных значений:
R1
=
4
кОм
R2
=
2 кОм
R3
=
1,8 кОм
Сопротивление резистора определяется по формуле:
,
где:
RS
- удельное поверхностное сопротивление материала.
- длина резистора.
b
- ширина резистора.
Для изготовления резисторов возьмем пасту ПР - ЛС имеющую RS
=1 кОм
.
Тогда:
=2 мм b
= 0,5 мм
R1
= 1000 × ( 2 / 0,5 ) = 4 кОм
=1 мм b
= 0,5 мм
R2
= 1000 × ( 1 / 0,5 ) = 2 кОм
=2,25 мм b
= 1,25 мм
R3
= 1000 × ( 2,25 / 1,25 ) = 1,8 кОм
Сведем результаты в таблицу.
| Номиналы резисторов кОм.
|
Материал резистора.
|
Материал контакта площадок.
|
Удельное сопротивление поверхности
RS
, (Ом
/
)
|
Удельная мощность рассеивания (
P0
, Вт
/
см2
).
|
Способ напыления пленок.
|
- длина резистора.
(мм).
|
B
-
ширина резистора.
(мм).
|
| 4
|
ПАСТА ПР-1К
|
ПАСТА ПП-1К
|
1000
|
3
|
Сетно-графия
|
2
|
0,5
|
| 2
|
ПАСТА ПР-1К
|
ПАСТА ПП-1К
|
1000
|
3
|
Сетно-графия
|
1
|
0,5
|
| 1,8
|
ПАСТА ПР-1К
|
ПАСТА ПП-1К
|
1000
|
3
|
Сетно-графия
|
2,25
|
1,25
|
3.2. Подбор навесных элементов ГИМС.
Для данной схемы требуется:
1) один 4-х эмиттерный транзистор.
2) три транзистора n-p-n.
3) два диода.
Геометрические размеры навесных элементов должны быть соизмеримы с размерами пассивных элементов:
1) В качестве 4-х эмиттерного транзистора использован транзистор с геометрическими размерами 1х4 мм и расположением выводов как на рис.1.
2) В качестве транзистора n-p-n используем транзистор КТ331.
Эксплутационные данные:
Umax
кэ
=
15
В
Umax
бэ
=
3
В
I
к
max
=
20 мА
3) В качестве диодов использован диод 2Д910А-1
Эксплутационные данные:
U
об р
=
5
В
I
пр
=
10 мА
Проверим удовлетворяет ли мощность рассеивания на резисторах максимальной мощности рассеивания для материала из которого изготовлены резисторы, а именно для пасты ПР-1К у которой P0
= 3 Вт/см2
.
Для
R1
P1 max
= 4,2 мВт
SR1
=× b
= 2 × b
= 2 × 0,5 = 1 мм2
Необходимо чтобы P0
³ P1 max
, т.е. условие выполняется.
Для
R2
P2 max
= 8,4 мВт
SR2
=× b
= 2 × b
= 1 × 0,5 = 0,5 мм2
Необходимо чтобы P0
³ P2 max
, т.е. условие выполняется.
Для
R3
P3 max
= 0,26 мВт
SR2
=× b
= 2 × b
= 2,25 × 1,25 = 2,82 мм2
Необходимо чтобы P0
³ P3 max
, т.е. условие выполняется.
3.3. Топологический чертеж ГИМС (масштаб 10:1).
|