| Негосударственное образовательное учреждение
высшего профессионального образования
Московский институт
энергобезопасности и энергосбережения
Кафедра
Электротехники и Электроники
ИНФОРМАЦИОННО-ИЗМЕРИТЕЛЬНАЯ ТЕХНИКА И ЭЛЕКТРОНИКА
Методические указания
к дисциплине по выполнению лабораторных работ (практикумов) для студентов заочной формы обучения по специальности
140211 «Электроснабжение»
Учебно-методический комплекс
Часть 3.
Москва 2007
Методические указания для выполнения лабораторных работ по дисциплине «Информационно-измерительная техника и электроника» – М.: МИЭЭ, 2006, 24 с.
Составитель: Белов Николай Витальевич, к.т.н., доцент, зав. кафедрой
Методические указания рассмотрены и одобрены кафедрой Электротехники и электроники МИЭЭ г. Москвы 20.09.2007 г.
Формат 60×90 1/16. Тираж 100.
Производственно-торговая фирма Московского института энергобезопасности и энергосбережения.
105043, Москва, ул.4-я Парковая, д.27, тел. 965-3790, 652-24-12,
факс 965-3846.
www.mieen.ru, e-mail: [email protected]
© МИЭЭ, 2006
СОДЕРЖАНИЕ
ВВЕДЕНИЕ
................................................................................................................. 4
ЛАБОРАТОРНАЯ РАБОТА № 1
.......................................................................... 5
ИССЛЕДОВАНИЕ ОПЕРАЦИОННОГО УСИЛИТЕЛЯ
............................ 5
Часть I. «Исследование операционного усилителя в линейном режиме» 5
1. Цель работы:................................................................................................... 5
2. Краткие теоретические сведения.............................................................. 5
3. Экспериментальная часть........................................................................... 8
4. Методики проведения опытов................................................................. 10
Часть II. «Исследование операционного усилителя в нелинейном режиме» 12
1. Цель работы:................................................................................................ 12
2. Краткие теоретические сведения............................................................ 12
3. Экспериментальная часть........................................................................ 15
4. Методики проведения опытов................................................................. 19
ЛАБОРАТОРНО-ПРАКТИЧЕСКАЯ РАБОТА № 2
.................................... 22
ИССЛЕДОВАНИЕ ЭЛЕМЕНТОВ ЦИФРОВОЙ ЭЛЕКТРОНИКИ
...... 22
1. Цель работы:........................................................................................ 22
2. Краткие теоретические сведения............................................................ 22
3. Экспериментальная часть................................................................ 29
ЛАБОРАТОРНАЯ РАБОТА № 3
....................................................................... 32
ИЗМЕРЕНИЕ ПАРАМЕТРОВ ЭЛЕКТРИЧЕСКИХ ЦЕПЕЙ
................. 32
1. Цель работы:................................................................................................ 32
2. Краткие теоретические сведения............................................................ 32
3. Экспериментальная часть........................................................................ 41
ВВЕДЕНИЕ
Настоящие методические указания предназначены для студентов специальности «Электроснабжение», изучающих дисциплину «Информационно-измерительная техника и электроника».
Виртуальные лабораторные работы выполняются в компьютерном классе с использованием программы Electronics Workbench.
Прежде чем приступить к выполнению лабораторных работ, студенты должны пройти инструктаж по работе в компьютерном классе и ознакомиться с программой Electronics Workbench.
Объем и порядок выполнения каждой лабораторной работы уточняются преподавателем, ведущим занятие, в соответствии с учебным планом.
Изучение информационно-измерительной техники и электроники наталкивается на трудности, вызванные тем, что существует множество, как электронных, так и измерительных устройств отличающихся как по принципу действия, так и по характеру возникающих погрешностей.
В результате выполнения лабораторных работ студенты должны познакомиться с программой моделирования электрических и электронных цепей, понять принципы построения электронных и измерительных устройств и оценить погрешности результатов измерений.
После лабораторных занятий необходимо оформить отчет по всем проделанным работам, в выводах сделать заключения о пригодности тех или иных методов измерения электрических величин.
Данные методические указания помогут студенту реализовать лабораторные работы по дисциплине информационно-измерительная техника и электроника с помощью виртуального лабораторного практикума и сопоставить полученные знания с теоретическим материалом.
ЛАБОРАТОРНАЯ РАБОТА № 1
ИССЛЕДОВАНИЕ ОПЕРАЦИОННОГО УСИЛИТЕЛЯ
Часть
I. «Исследование операционного усилителя в линейном режиме»
Исследование амплитудных и частотных свойств операционного усилителя. Изучение влияния отрицательной обратной связи на характеристики операционного усилителя.
2.1. Операционные усилители
Усилители постоянного тока
(УПТ) являются основой для конструирования операционных усилителей
(ОУ). Современные операционные усилители являются многоцелевыми элементами, выполненными в виде полупроводниковых интегральных микросхем. Они широко применяются при конструировании различных усилительных устройств, устройств возбуждения сигналов синусоидальной и импульсной форм (генераторов сигналов), фильтров и так далее.

Рис.1
Условное обозначение ОУ показано на рисунке 1. Символ w
означает усиление, а символ -
большое входное сопротивление. Один из входов усилителя U
вх+
является неинвертирующим
, другой U
вх-
-
инвертирующим
(по аналогии с дифференциальными усилителями). Принципиальные электрические схемы ОУ
, как правило, содержат несколько каскадов УПТ. При этом входной каскад всегда выполняется по дифференциальной схеме, а выходной каскад по схеме эмиттерного повторителя, обеспечивающего требуемую нагрузочною способность всей схемы.
Современные интегральные ОУ
обладают высоким значением коэффициента усиления (К=104107), входного сопротивления (Rвх=104109 Ом), могут работать от разнополярных источников питания и преобразовывать электрические сигналы в широком диапазоне частот (от 0 до 107 Гц). Амплитудная и амплитудно-частотная характеристики такого усилителя аналогичны характеристикам УПТ.
2.2. Обратные связи в операционных усилителях.
Конструирование различных электронных устройств на основе ОУ производится с использованием обратных связей.
Обратной связью
называется передача части энергии выходного сигнала усилителя на его вход (Рис.2).

Рис.2
Из выходной цепи во входную энергия передается через электрическую цепь обратной связи с коэффициентом передачи
.
Обратная связь называется положительной,
если передаваемый ею с выхода на вход сигнал U
ос = U
вых совпадает по фазе (складывается) с входным сигналом
U
вх =
U
1+U
вых.
Коэффициент усиления усилителя Кb
+ с положительной обратной связью определяется выражением
,
где Ко - коэффициент усиления усилителя без обратной связи.
Обратная связь называется отрицательной
если сигнал обратной связи U
ос находится в противофазе (вычитается) с входным сигналом U
вх = U
1-U
вых.
Коэффициент усиления усилителя Кb
- при отрицательной обратной связи будет .
Применение отрицательной обратной связи (OOC) в усилителях существенно улучшает их параметры:
повышает стабильность
коэффициента усиления, увеличивает
входное сопротивление, уменьшает
выходное сопротивление, расширяет
полосу пропускания. Поэтому ООС широко применяется в усилительных устройствах.
Положительная обратная связь (ПОС) воздействует на параметры усилителей противоположным образом. Повышая нестабильность
коэффициента усиления, она приводит усилитель к самовозбуждению
, то есть переходу его в режим генератора. Поэтому ПОС используется в генераторах гармонических колебаний и импульсов.
2.3. Операционный усилитель с ООС
Операционный усилитель с отрицательной обратной связью
наиболее часто применяется на практике (Рис.3).

Рис.3
Отрицательный характер обратной связи обусловлен подачей напряжения на инвертирующий вход ОУ так, что . Отрицательная обратная связь осуществляется
через сопротивления и . Так как входное сопротивление ОУ большое (принимаем ), то входной ток ОУ и тогда , откуда
.
При большом коэффициенте усиления ОУ ( ) напряжение на входе будет
и поэтому ,
откуда .
Соберите
схему проведения опытов (Рис.4).

Рис.4
1 часть.
Операционный усилитель без обратной связи
(R
ос
=:).
Опыт №1.
Амплитудно-частотная характеристика усилителя.
Снимите
амплитудно-частотную характеристику усилителя
Кус
= F
(
f
), при u
вх
=1мкВ. (Смотрите методику снятия амплитудно-частотных характеристик
).
Опыт №2.
Амплитудная характеристика усилителя.
Снимите
амплитудную характеристику усилителя
U
m
.вых
= F
(U
m
.вх
), при f
=10кГц. (Смотрите методику снятия амплитудных характеристик
).
2 часть.
Операционный усилитель с обратной связью
Кос=1000 (Rос
=1мОм).
Опыт №1.
Амплитудно-частотная характеристика усилителя.
Снимите
амплитудно-частотную характеристику усилителя
Кус
= f
(
f), при u
вх
=1мкВ. (Смотрите методику снятия амплитудно-частотных характеристик
).
Опыт №2.
Амплитудная характеристика усилителя.
Снимите
амплитудную характеристику усилителя
U
m
.вх
= f
(U
m
.вых
), при f=10кГц., при f=10кГц. (Смотрите методику снятия амплитудных характеристик
).
3 часть.
Операционный усилитель с обратной связью
Кос=10 (Rос
=10кОм).
Опыт №1.
Амплитудно-частотная характеристика усилителя.
Снимите
амплитудно-частотную характеристику усилителя
Кус
= f
(
f), при u
вх
=1мкВ. (Смотрите методику снятия амплитудно-частотных характеристик
).
Опыт №2.
Амплитудная характеристика усилителя.
Снимите
амплитудную характеристику усилителя
U
m
.вх
= f
(U
m
.вых
), при f=10кГц., при f=10кГц. (Смотрите методику снятия амплитудных характеристик
).
4.1. Методика снятия амплитудно-частотных
характеристик.
При снятии амплитудно-частотных характеристик усилительных устройств необходимо изменять частоту входного сигнала при неизменной его амплитуде, измеряя при этом амплитуду выходного сигнала. Для этого открываем диалоговое окно функционального генератора и задаем входной сигнал синусоидальной формы.

Далее устанавливаем необходимую амплитуду сигнала на входе (например,
Amplitude
1
mV
) и его частоту (например,
Frequency
5
kHz
).
Нажав в правом верхнем углу клавишу , измеряем сигналы на входе и выходе с помощью соответствующих вольтметров.
Вычисляем коэффициент усиления
и записываем его в таблицу. Повторяем данные измерения для различных частот входного сигнала, заполняя таблицу.
Таблица 1.
| f (Гц)
|
20
|
200
|
2.
103
|
10.
103
|
100.
103
|
1.
106
|
10.
106
|
20.
106
|
| Кус
|
4.2. Методика снятия амплитудных характеристик.
При снятии амплитудных характеристик усилительных устройств необходимо изменять амплитуду входного сигнала при неизменной частоте, измеряя при этом амплитуду выходного сигнала. Для этого открываем диалоговое окно функционального генератора и задаем входной сигнал синусоидальной формы.

Далее устанавливаем необходимую частоту сигнала на входе (например,
Frequency
5
kHz
) и амплитуду сигнала (например,
Amplitude
1.5
mV
).
Нажав в правом верхнем углу клавишу , измеряем сигналы на входе и выходе с помощью соответствующих вольтметров и записываем показания в таблицу.Повторяем данные измерения для различных амплитуд входного сигнала, заполняя таблицу.
Таблица 2.
| е
г
(мВ)
|
1,5
|
7,1
|
14,1
|
28,3
|
42,5
|
56,6
|
| U
вх
(мВ)
|
|
|
|
|
|
|
| U
вых
(мB)
|
|
|
|
|
|
|
Часть
II. «Исследование операционного усилителя в нелинейном режиме»
Изучение характеристик компаратора, триггера Шмитта, автогенераторного и ждущего мультивибраторов.
Импульсный (нелинейный) режим работы ОУ.
При работе ОУ в импульсном режиме усилитель работает на нелинейном участке амплитудной характеристики и напряжение на выходе меняется скачком. При этом, учитывая двуполярное питание ОУ, выходное напряжение может быть как , так и .
2.1. Компаратор
Компаратор
это устройство (Рис.1а), осуществляющее сравнение измеряемого входного напряжения (U
вх) с опорным напряжением (U
оп) (Рис.1б). При их равенстве состояние на выходе компаратора (U
вых) меняется.
Если U
оп =
0,
то компаратор фиксирует момент перехода входного напряжения через нуль и называется нуль-орган.

а) б)
Рис.1
При охвате компаратора положительной обратной связью, характеристика U
вых
=f
(U
вх
) будет обладать гистерезисом (Рис.2б), т.е. напряжение срабатывания (U
ср) и отпускания (U
отп) не равны. Такая схема получила название триггер Шмита
(Рис.2а).

а) б)
Рис.2
2.2.Мультивибратор
Мультивибратор
предназначен для генерирования прямоугольных импульсов напряжения. Он обладает двумя неустойчивыми состояниями, работает в режиме самовозбуждения и не требует внешнего входного сигнала.
Симметричный мультивибратор
,
у которого длительность импульса и паузы равны (Рис.3б) и определяются по формуле:
,
 
а) б)
Рис.3
может быть построен на основе ОУ с положительной обратной связью и времязадающей цепью R
3C
, подключенной к инвертирующему входу (Рис.3а).
Введение диодов в схему позволяет изменять соотношение между длительностью импульса и паузой (t
и ¹ t
п, Рис.4б):
, 
Такое устройство получило название несимметричный мультивибратор
(Рис.5.9а).
 
а) б)
Рис.4
2.3.Ждущий мультивибратор.
Ждущий мультивибратор
(Рис.5а) предназначен для формирования прямоугольного импульса напряжения необходимой постоянной длительности

при воздействии на вход схемы короткого запускающего импульса u
вх (Рис.5б).
 
а) б)
Рис.5
1 часть.
Исследование компаратора.
Соберите
схему компаратора (Рис.6).

Рис.6
Опыт №1
. Исследование статических свойств компаратора.
Используя в качестве источника сигнала E
вх
, снимите
статическую характеристику компаратора U
вых
=f
(U
вх
) (смотрите методику снятия статической характеристики
).
Постройте
с учетом масштаба статическую характеристику U
вых
=f
(U
вх
).
Опыт №2
. Исследование динамических свойств компаратора.
1. Измените и дополните
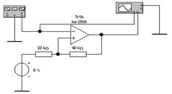
схему компаратора (Рис.7).

Рис.7.
2. Используя в качестве источника входного сигнала функциональный генератор, установите
синусоидальное напряжение u
вх
=10В и наблюдайте
на экране осциллографа входное u
вх
и выходное u
вых
напряжения компаратора (смотрите методику работы с функциональным генератором и осциллографом)
.
3. Зарисуйте
осциллограммы входного u
вх
и выходного u
вых
напряжений компаратора с учетом масштаба.
2 часть.
Исследование триггера Шмита.
Соберите
схему триггера Шмита (Рис.8).

Рис.8
Опыт №1
. Исследование статических свойств триггера Шмита.
1. Используя в качестве источника сигнала E
вх
, снимите
статическую характеристику триггера Шмита U
вых
=f
(U
вх
) (смотрите методику снятия статической характеристики
).
2. Постройте
с учетом масштаба статическую характеристику U
вых
=f
(U
вх
).
Опыт №2.
Исследование динамических свойств триггера Шмита.
1. Измените и дополните
схему триггера Шмита (Рис.9).

Рис.9
2. Используя в качестве источника входного сигнала функциональный генератор, установите
синусоидальное напряжение u
вх
=10В и наблюдайте
на экране осциллографа входное u
вх
и выходное u
вых
напряжения триггера Шмита (смотрите методику работы с функциональным генератором и осциллографом)
.
3. Зарисуйте
осциллограммы входного u
вх
и выходного u
вых
напряжений триггера Шмита с учетом масштаба.
3 часть.
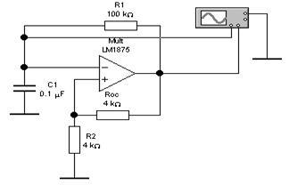
Исследование мультивибратора.
Соберите
схему мультивибратора (Рис.10).

Рис.10
1. Наблюдайте
на экране осциллографа входное u
вх
и выходное u
вых
напряжения мультивибратора (смотрите методику работы с осциллографом)
.
2. Зарисуйте
осциллограммы входного u
вх
и выходного u
вых
напряжений мультивибратора с учетом масштаба.
3. Изменяя величины R1 и C, наблюдайте
изменение длительности импульса.
4 часть.
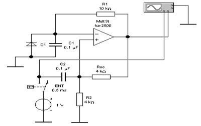
Исследование ждущего мультивибратора.
Составьте
схему ждущего мультивибратора (Рис.11).

Рис.11.
1. Наблюдайте
на экране осциллографа входное u
вх
и выходное u
вых
напряжения ждущего мультивибратора (смотрите методику работы с осциллографом)
.
2. Зарисуйте
осциллограммы входного u
вх
и выходного u
вых
напряжений ждущего мультивибратора с учетом масштаба.
3. Изменяя величины R1 и C, наблюдайте
изменение длительности импульса.
4.1. Методика снятия статических характеристик.
При снятии статической характеристики необходимо установить опорное напряжение с помощью источника постоянного напряжения
E
о
и изменять напряжение на входе
U
вх
. Для этого открываем диалоговые окна источников постоянного напряжения
E
о
и
E
вх
при помощи правой кнопки мыши. В следующих окнах нажимаем кнопки
Component
Properties
и
Value
,
чем
и устанавливаем необходимые напряжения.
 
Нажав в правом верхнем углу клавишу , измеряем напряжение на выходе с помощью вольтметра и записываем показания в таблицу.
Повторяем данные измерения для различных значений входного напряжения, заполняя таблицу.
Таблица
| U
вх
(
В
)
|
0
|
2.0
|
4.9
|
5.0
|
5.1
|
5.5
|
6.0
|
10.0
|
| U
вых (В)
|
|
|
|
|
|
|
|
|
4.2. Методика работы с функциональным генератором и осциллографом.
При исследовании динамических свойств различных устройств необходимо подавать на вход переменное напряжение и наблюдать изменение выходного напряжения. Для этого сначала открываем диалоговое окно функционального генератора . В окне функционального генератора задаем входной сигнал синусоидальной формы,
устанавливаем необходимую амплитуду сигнала и его частоту (например,
Amplitude
10
V
и
Frequency
50
Hz
).
Нажав в правом верхнем углу клавишу , включаем схему для наблюдения сигналов на входе и выходе.
Для наблюдения формы входного и выходного напряжений открываем диалоговое окно осциллографа двойным нажатием левой кнопки мыши.

При этом появляется уменьшенное изображение панели осциллографа. Осциллограф имеет четыре клеммы:
Ground
(Земля),
Trigger
(Синхронизация),
Channel
A
(Канал А),
Channel
B
(Канал
B
).
Развертка по времени (
Time
base
) задается соответствующими клавишами.
В данном конкретном случае имеем
1,00
ms
/
div
, т.е. 1,00миллисекунда на 1деление.
Вертикальная развертка задается отдельно по каждому каналу.
В данном конкретном случае имеем
5
V
/
div
, т.е. 5 вольт на 1деление и 10
V
/
div
, т.е. 10 вольт на 1деление.
На экране осциллографа изображены две кривые отображающие входное и выходное напряжения триггера Шмита.
Для того, чтобы производить измерения с помощью осциллографа необходимо нажать кнопку
Expand
(Увеличение) и тогда появится увеличенное изображение панели осциллографа, которое имеет дополнительные элементы для измерения.
На экране осциллографа появляются две вертикальные черты, которые можно передвигать с помощью левой кнопки мыши, тем самым, устанавливая место измерения. В дополнительных окнах появляются координаты отмеченных позиций.
В данном конкретном случае измеряем напряжения срабатывания и отпускания триггера Шмита:
напряжение срабатывания U
ср
= VA
1=9.9699
V
и
напряжение отпускания U
отп
=
VA
2=-4.8087
V
.
ЛАБОРАТОРНО-ПРАКТИЧЕСКАЯ РАБОТА № 2
ИССЛЕДОВАНИЕ ЭЛЕМЕНТОВ ЦИФРОВОЙ ЭЛЕКТРОНИКИ
1. Ознакомление с методикой построения схем и моделирования работы устройств в компьютерной лаборатории электротехники и электроники.
2. Исследование работы логических элементов, триггеров и счетчиков.
2.1. Логические элементы.
Цифровые устройства основаны на принципе многократного повторения относительно простых базовых логических схем. Связь между этими схемами строится на основе алгебры логики.
Существуют три основные операции между логическими переменными:
Конъюнкция
- логическое умножение Y
=
X
1
·
X
2
.
Дизъюнкция
- логическое сложение Y
=
X
1
+
X
2
.
Инверсия
- логическое отрицание Y
=
.
Простейшей реализацией логической переменной является, например, транзисторный ключ, реализующий переменную X
, если он замкнут (состояние насыщения) X
= 0
и переменную
, если он разомкнут (состояние отсечка) X
= 1
.
Логические элементы предназначены для выполнения логических (функциональных) операций над дискретными сигналами при двоичном способе их представления. Преимущественное распространение получили логические элементы потенциального типа, у которых связи между элементами реализованы непосредственно без применения реактивных элементов (удобны для интегрального исполнения).
Основные логические элементы
.
а) Инвертор,
функциональная схема которого представлена на рисунке 1, выполняет операцию инверсия.

Рис.1.
Логические состояния инвертора определяются согласно таблице истинности
(Таб.1.)
Таблица1.
б) Элемент ИЛИ
(Рис.2) выполняет операцию дизъюнкция.

Рис.2
Логические состояния этого элемента определяются по таблице истинности
(Таб.2).
Таблица2.
| X1
|
X2
|
Y
|
| 0
|
0
|
0
|
| 0
|
1
|
1
|
| 1
|
0
|
1
|
| 1
|
1
|
1
|
с) Элемент И
(Рис.3) выполняет операцию конъюнкция.

Рис.3
Логические состояния этого элемента определяются по таблице истинности
(Таб.3).
Таблица3.
| X1
|
X2
|
Y
|
| 0
|
0
|
0
|
| 0
|
1
|
0
|
| 1
|
0
|
0
|
| 1
|
1
|
1
|
Все остальные логические элементы могут быть построены на базе этих элементов.
2.2. Триггеры.
Триггер - это релейный элемент с двумя устойчивыми состояниями, выходной сигнал которого, может изменяться в зависимости от входных сигналов, принимая лишь одно из устойчивых состояний. Как элемент ЭВМ триггер используется для хранения двоичной информации, то есть “1” и “0”.
По способу записи информации различают триггеры синхронные и асинхронные (тактируемые). В асинхронных триггерах запись информации осуществляется непосредственно с поступлением информации на вход. В синхронных триггерах запись информации осуществляется только при подаче синхронизирующего импульса.
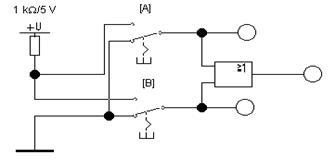
Простейшие триггеры могут быть получены при использовании схем ИЛИ-НЕ, либо И-НЕ. Например синхронный однотактный триггер типа RS
(Рис.5.14) имеет два информационных входа, предназначенных для установки триггера в состояние “1” или “0” (“S” - Set - установка и “R” - Reset - сброс), вход синхронизации С и два выхода прямой Y и инверсный .

Рис.4
Проследить логические состояния триггера позволяет таблица переходов
(Таб.4).
Таблица4.
| S
|
R
|
Y
|
| 0
|
0
|
Сохраняется прежнее значение
|
| 0
|
1
|
0
|
| 1
|
0
|
1
|
| 1
|
1
|
Запрещено!
|
Условие четкой работы такого триггера - это временное совпадение синхроимпульсов и подаваемой на входы R и S информации. В противном случае возможна потеря информации.
Для устранения такого недостатка применяются D-триггеры (Delay - задержка). При работе такого триггера происходит задержка выходного сигнала на один рабочий такт, что исключает потерю информации. D-триггер имеет один информационный вход D, вход синхронизации С и два выхода прямой Y и инверсный . (Рис.5).

Рис.5
Т-триггеры (Toggle - кувыркаться) применяются для построения счетчиков импульсов, они, как правило, имеют счетный вход и два выхода прямой Y и инверсный . (Рис.6).

Рис.6
При поступлении каждого сигнала на счетный вход триггера его выходы меняют свое состояние на противоположное.
В интегральном исполнении применяется синхронный, универсальный JK-триггер, который имеет два информационных входа J и K, вход синхронизации С и два выхода прямой Y и инверсный (Рис.7).

Рис.7
Применяя входную логику, на основе JK-триггера можно построить любой тип из ранее рассмотренных триггеров (RS, D и T триггеры).
2.3. Счётчики импульсов.
Подсчет импульсов является наиболее распространенной операцией в устройствах цифровой обработки информации. Различают счетчики двоичные
и двоично-десятичные
. Простейшим счетчиком является T-триггер. Счетчики импульсов (СИ
) выполняются на базе различных типов триггеров и подразделяются на простые (суммирующие и вычитающие) и реверсивные (способные работать как в режиме сложения, так и вычитания).
На рисунке 8 представлен двоичный
4-х разрядный суммирующий СИ, выполненный на четырех JK-триггерах. После окончания 16-го импульса на входе СИ, последний переходит в исходное состояние.

Рис.8
Коэффициент счета для двоичных СИ вычисляется по формуле: Ксч = 2
n
,
где n
- число разрядов счетчика.
Таблица 5 переходов двоичного СИ позволяет проследить состояния всех триггеров.
Таблица 5.
| Счетные импульсы
|
Состояния триггеров
Y1 Y2 Y3 Y4
|
| 0
|
0 0 0 0
|
| 1
|
1 0 0 0
|
| 2
|
0 1 0 0
|
| 3
|
1 1 0 0
|
| 4
|
0 0 1 0
|
| 5
|
1 0 1 0
|
| 6
|
0 1 1 0
|
| 7
|
1 1 1 0
|
| 8
|
0 0 0 1
|
| 9
|
1 0 0 1
|
| 10
|
0 1 0 1
|
| 11
|
1 1 0 1
|
| 12
|
0 0 1 1
|
| 13
|
1 0 1 1
|
| 14
|
0 1 1 1
|
| 15
|
1 1 1 1
|
| 16
|
0 0 0 0
|
При необходимости получения Ксч
¹
2
n
используют дополнительные связи со старших разрядов СИ в младшие, при этом соответствующие младшие разряды устанавливаются вне очереди в состояние “1
”.
Обычно, для вывода и представления информации, используется десятичный код и поэтому СИ с Ксч = 10
называются двоично-десятичными
или декадными.
На рисунке 9 представлена структурная схема двоично-десятичного СИ с принудительным счетом 16-6
.

Рис.9
Таблица 6 переходов двоично-десятичного СИ позволяет проследить состояния всех триггеров.
Таблица 6
| Счетные импульсы
|
Состояния триггеров
Y1 Y2 Y3 Y4
|
| 0
|
0 0 0 0
|
| 1
|
1 0 0 0
|
| 2
|
0 1 0 0
|
| 3
|
1 1 0 0
|
| 4
|
0 0 1 0
|
| 5
|
1 0 1 0
|
| 6
|
0 1 1 0
|
| 7
|
1 1 1 0
|
| 8
|
0 0(1) 0(1) 1
|
| .. . .. ..1
|
| 9
|
1 1 1 1
|
| 10
|
0 0 0 0
|
1 часть.
Исследование логических элементов
Опыт №1.
Логический элемент И

Опыт №2.
Логический элемент ИЛИ

2 часть.
Исследование триггеров
Опыт №1.
RS- триггер

Опыт №2.
D-триггер.

Опыт №3.
JK- триггер

3 часть.
Исследование счетчиков
Опыт №1.
Двоичный счетчик

Опыт №2.
Двоично-десятичный счетчик.

ЛАБОРАТОРНАЯ РАБОТА № 3
ИЗМЕРЕНИЕ ПАРАМЕТРОВ ЭЛЕКТРИЧЕСКИХ ЦЕПЕЙ
Ознакомление с методами измерения параметров
R
,
L
,
C
электрических схем и оценка погрешностей данных методов.
2.1. ИЗМЕРЕНИЕ СОПРОТИВЛЕНИЯ, ИНДУКТИВНОСТИ
И ЕМКОСТИ
2.1.1. Измерение сопротивления
Существует множество методов измерения сопротивления. Рассмотрим некоторые из них:
a) метод вольтметра и амперметра;
б) мост Уинстона.
2.1.1.1. Метод вольтметра и амперметра
В этом случае через измеряемое сопротивление R
x
протекает ток I
x
.
Зная, измеренные ток и напряжение можем определить сопротивление R
x
согласно закону Ома. При этом возможны два варианта измерительных схем (Рис.2.17 и Рис.2.18).
Рис.2.1. Рис.2.2.
Для схемы на рисунке 2.1. Для схемы на рисунке 2.2. имеем напряжение U
и .
имеем напряжение U = Ux
и ток I
=
I
x
. Согласно законам ток I = I
U
+ Ix..
Согласно законам Кирхгофа и Ома Кирхгофа и закону Ома записываем исходную записываем исходную формулу и выводим R
x
: формулу и выводим R
x
:


Абсолютная методическая- Абсолютная методическая погрешность будет погрешность будет
D
R
x
:
D
R
x
:
Относительная погрешность- Относительная погрешность-
e
:
e
:
Выводы:
Схема 2.1 используется, если .
Схема 2.2 используется, если .
2.1.1.2. Мост Уинстона.
Метод, основанный на мостовой схеме Уинстона, широко используется для измерения сопротивлений повышенной точности. Этот мост состоит из четырех плеч, в которые включены резисторы, источник питания и прибор-индикатор (ИНД, Рис.2.3).
Рис.2.3.
Ток который протекает через индикатор зависит от разности потенциалов между точками A
и B
. Регулируя сопротивление резистора R
3
можно настроить мост на равновесие, когда этот ток равен нулю.
Тогда
и
,
откуда
,
это и есть условие равновесия.
Таким образом Rx
=
R
3·
R
2/
R
1 и измерение неизвестного сопротивления Rx
состоит из соотношения сопротивлений трех резисторов, независимо от калибровки индикатора.
Если R
1 = R
2 получим, что Rx
= R
3. Обычно в качестве сопротивления R
3 используется прецизионный, декадный, переменный резистор (Рис.2.28).
Рис.2.4.
На практике существует множество измерительных мостов, например, мост Кельвина для измерения малых сопротивлений от 5.10-5-100 Ом или специальный мост Уинстона для измерения сопротивлений более 1 MОм.
2.1.2. Измерение полного сопротивления.
Для измерения полного сопротивления в цепях переменного тока существует множество методов. Рассмотрим наиболее применимые методы, основанные на мостах переменного тока.
Мост переменного тока это модификация моста Уинстона с необходимыми изменениями, представленными на рисунке 2.5.
Классические формулы представляют параметры полных сопротивлений моста:
, ,
, ,
при равновесии моста имеем .
Рис.2.5.
2.1.3 Измерение емкости
Также как при измерении сопротивления, при измерении емкости применяются различные методы:
a) метод вольтметра и амперметра;
б) метод реализующий измеритель емкости;
в) метод применения мостов переменного тока.
2.1.3.1 – Метод вольтметра и амперметра
Метод измерения идеальной емкости (без утечки) аналогичен методу измерения сопротивления с соответствующими схемами (Рис.2.6 и Рис.2.7).
Питание схемы осуществляется от источника переменного напряжения с частотой f
. В этом случае емкостное сопротивление равно

откуда получаем:

Рис.2.6 Рис.2.7.
2.1.3.2 Измерение емкости с помощью моста переменного тока
Для измерения емкости реального конденсатора используют различные мосты переменного тока. Рассмотрим некоторые из них, например, мосты Вина и Саути.
Для понимания принципов измерения представим реальный конденсатор как совокупность емкости C
x
и сопротивления R
x
, включенных параллельно (Рис.2.8) и соответствующая этой схеме векторная диаграмма представлена на рисунке2.9.

Рис.2.8. Рис.2.9.
С помощью моста Вина (Рис.2.10) определяются величины Cx
и Rx
реального конденсатора и тангенс угла потерь tg
d
.
Всегда можно достичь равновесия моста (Рис.2.10), используя переменные магазины емкости C
1 и сопротивления высокой точности.
Рис.2.10.
При равновесии моста можно записать:
.
Решая уравнение относительно неизвестных параметров, получим:

и .
Согласно векторной диаграмме 2.34, имеем тангенс угла потерь:
,
где Ir =
U
/Rx
и Ic = U
w
Cx
,
откуда .
Мост Саути используется при измерении емкости практически идеальных конденсаторов, где тангенс потерь tg
d
очень мал и следовательно сопротивление утечки Rx
=
¥.
Схема этого моста представлена на рисунке 2.11. Можно написать уравнение соответствующее этой схеме в положении равновесия:
, и тогда .
Рис.2.11.
2.1.4 – Измерение индуктивности
Измерение индуктивности возможно несколькими методами:
a) метод ваттметра, амперметра и вольтметра;
б) метод применения мостов переменного тока.
Индуктивность это одна из характеристик катушки индуктивности. Невозможно физически разделить активное R
к и индуктивное X
к сопротивления катушки, отсюда:
,
где 
и ,
и тогда , .
Поэтому используются методы для измерения полного сопротивления.
2.1.4.1 – Метод ваттметра, амперметра и вольтметра
(Рис.2.12)
В этом случае ваттметр измеряет активную мощность P =
U
I cos
j
, амперметр протекающий ток I
и вольтметр приложенное напряжение U
.
Зная, измеренные величины можно рассчитать неизвестные:
Zx = U/I, cos
j
= P/U
·
I, Rx = Zx
·
cos
j
Xx = Zx
·
sin
j
и тогда Lx = Xx/2
p
f.
Рис.2.12.
2.1.4.2 – Измерение индуктивности с помощью классических мостов
Мост Максвелла представлен на рисунке 2.13.
При равновесии моста имеем:

и тогда , .
Рис.2.13.
Мост Оуэна (Рис.2.14)
Рис.2.14.
При равновесии моста уравнения имеют вид:
.
Используя это уравнение, рассчитаем Rx
и Lx
:
и .
1 часть.
Измерение сопротивлений на постоянном токе
Опыт №1.
Метод вольтметра-амперметра.
(Вольтметр впереди)
1.1. Соберите схему представленную на рисунке 3.1.

I
E
U
R
д
Рис. 3.1.
1.2. Установите внутреннее сопротивление амперметра
r
A
= 1·10-3
Ом.
1.3. Задавая сопротивление R
д
, согласно таблице, измеряйте токи и напряжения и записывайте данные в таблицу.
Таблица 1.1.
| R
д
, Ом
|
1·10-3
|
1·10-
1
|
1·100
|
1·102
|
1·104
|
1·106
|
| U,
В
|
| I,
A
|
| R
х
, Ом
|
| ΔR
,
Ом
|
| δR
,
%
|
1.4. Рассчитайте R
х
, а также абсолютную ΔR
и относительную δR
погрешности косвенного измерения R
х
по формулам и 
Опыт №2.
Метод вольтметра-амперметра.
(Вольтметр сзади)
2.1. Соберите схему представленную на рисунке 3.2.
I
E
U
R
д
Рис.3.2.
2.2. Установите внутреннее сопротивление вольтметра
r
V
= 1·106
Ом.
2.3. Задавая сопротивление R
д
, согласно таблице, измеряйте токи и напряжения и записывайте данные в таблицу.
Таблица 1.2.
| R
д
, Ом
|
1·10-3
|
1·10-
1
|
1·100
|
1·102
|
1·104
|
1·106
|
| U,
В
|
| I,
A
|
| R
х
, Ом
|
| ΔR
,
Ом
|
| δR
,
%
|
2.4. Рассчитайте R
х
, а также абсолютную ΔR
и относительную δR
погрешности косвенного измерения R
х
по формулам и 
На основании полученных результатов сделайте вывод.
Какая схема предпочтительнее для измерения малых, а какая больших сопротивлений.
2 часть.
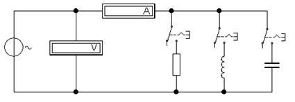
Измерение сопротивлений, индуктивностей и
емкостей на переменном токе
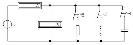
Опыт №1.
Метод вольтметра-амперметра.
(Вольтметр впереди)
1.1. Соберите схему 3.3. для заданных измеряемых сопротивлений (см. 1часть п.п. 1.4. и 2.4.).

I
R L C
e
U
R
x
L
x
C
x
Рис.3.3.
Зная выбранные сопротивления, рассчитайте индуктивности и емкости по формулам:
и .
1.2. Установите выбранное сопротивление, индуктивность и емкость. Переключая выключатели R
,
L
,
C
, измеряйте токи и напряжения и записывайте данные в таблицу 2.1.
Таблица 2.1.
| Выклю-
чатели
|
Измерено
|
Рассчитано
|
| U
,
В
|
I
,
А
|
R
x
,
Ом
|
XL
,
Ом
|
L
x
,
Гн
|
XC
,
Ом
|
C
x
,
Ф
|
| R
|
| L
|
| C
|
1.3. Сравните измеренные величины R
x
,
L
x
,
C
x
с установленными и определите погрешности измерения.
Опыт №2.
Метод вольтметра-амперметра.
(Вольтметр сзади)
1.1. Соберите схему 3.4. для заданных измеряемых сопротивлений (см. 1часть п.п. 1.4. и 2.4.).

I
R L C
e
U
R
x
L
x
C
x
Рис.3.4.
Зная выбранные сопротивления, рассчитайте индуктивности и емкости по формулам:
и .
1.2. Установите выбранное сопротивление, индуктивность и емкость. Переключая выключатели R
,
L
,
C
, измеряйте токи и напряжения и записывайте данные в таблицу 2.2.
Таблица 2.2.
| Выклю-
чатели
|
Измерено
|
Рассчитано
|
| U
,
В
|
I
,
А
|
R
x
,
Ом
|
XL
,
Ом
|
L
x
,
Гн
|
XC
,
Ом
|
C
x
,
Ф
|
| R
|
| L
|
| C
|
1.3. Сравните измеренные величины R
x
,
L
x
,
C
x
с установленными и определите погрешности измерения.
3 часть.
Измерение сопротивлений, индуктивностей и
емкостей с помощью мостов переменного тока
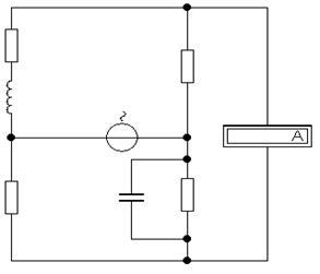
Опыт №1.
Мост Вина
1.1. Соберите схему моста Вина (Рис.3.5.).

R
3
R
4
Ист. пит.
Инд.
С
1
C
x
R
x
R
1
Рис.3.5. Мост Вина
1.2. Рассчитайте по формулам равновесия моста неизвестные величины R
х
и C
х
, произвольно задавая известные R
3
, R
4
и R
1
, С
1
, .
1.3. Установите неизвестные величины и удостоверьтесь в равновесии моста на работающей схеме.
Опыт №2.
Мост Саути
2.1. Соберите схему моста Саути (Рис.3.6.).
2.2. Рассчитайте по формуле равновесия моста неизвестную величину C
х
, произвольно задавая известные R
1
, R
2
, и С
4
.

R
3
R
4
Ист. пит.
Инд.
C
x
C
4
Рис.3.6. Мост Саути
2.4.Установите неизвестную величину и удостоверьтесь в равновесии моста на работающей схеме.
Опыт №3.
Мост Максвелла
3.1. Соберите схему моста Максвелла (Рис.3.7.).

R
x
R
4
L
x
Ист.пит. Инд.
 R
2
C
1
R
1
Рис.3.7. Мост
Максвелла
3.2. Рассчитайте по формулам равновесия моста неизвестные величины R
х
и L
х
, произвольно задавая известные R
1
, R
2
, R
4
и С
1
, .
3.3. Установите неизвестную величину и удостоверьтесь в равновесии моста на работающей схеме.
Опыт №3.
Мост Оуэна
4.1. Соберите схему моста Оуэна (Рис.3.8.).
4.2. Рассчитайте по формулам равновесия моста неизвестные величины R
х
и L
х
, произвольно задавая известные R
2
, R
4
и С
1
, .
R
4
C
1
Ист.пит. C
4
Инд.
R
x
R
2
L
x
Рис.3.8.
Мост Оуэна
4.3. Установите неизвестную величину и удостоверьтесь в равновесии моста на работающей схеме.
|