Банк рефератов содержит более 364 тысяч рефератов, курсовых и дипломных работ, шпаргалок и докладов по различным дисциплинам: истории, психологии, экономике, менеджменту, философии, праву, экологии. А также изложения, сочинения по литературе, отчеты по практике, топики по английскому.
Полнотекстовый поиск
Всего работ:
364139
Теги названий
Разделы
Авиация и космонавтика (304)
Административное право (123)
Арбитражный процесс (23)
Архитектура (113)
Астрология (4)
Астрономия (4814)
Банковское дело (5227)
Безопасность жизнедеятельности (2616)
Биографии (3423)
Биология (4214)
Биология и химия (1518)
Биржевое дело (68)
Ботаника и сельское хоз-во (2836)
Бухгалтерский учет и аудит (8269)
Валютные отношения (50)
Ветеринария (50)
Военная кафедра (762)
ГДЗ (2)
География (5275)
Геодезия (30)
Геология (1222)
Геополитика (43)
Государство и право (20403)
Гражданское право и процесс (465)
Делопроизводство (19)
Деньги и кредит (108)
ЕГЭ (173)
Естествознание (96)
Журналистика (899)
ЗНО (54)
Зоология (34)
Издательское дело и полиграфия (476)
Инвестиции (106)
Иностранный язык (62791)
Информатика (3562)
Информатика, программирование (6444)
Исторические личности (2165)
История (21319)
История техники (766)
Кибернетика (64)
Коммуникации и связь (3145)
Компьютерные науки (60)
Косметология (17)
Краеведение и этнография (588)
Краткое содержание произведений (1000)
Криминалистика (106)
Криминология (48)
Криптология (3)
Кулинария (1167)
Культура и искусство (8485)
Культурология (537)
Литература : зарубежная (2044)
Литература и русский язык (11657)
Логика (532)
Логистика (21)
Маркетинг (7985)
Математика (3721)
Медицина, здоровье (10549)
Медицинские науки (88)
Международное публичное право (58)
Международное частное право (36)
Международные отношения (2257)
Менеджмент (12491)
Металлургия (91)
Москвоведение (797)
Музыка (1338)
Муниципальное право (24)
Налоги, налогообложение (214)
Наука и техника (1141)
Начертательная геометрия (3)
Оккультизм и уфология (8)
Остальные рефераты (21692)
Педагогика (7850)
Политология (3801)
Право (682)
Право, юриспруденция (2881)
Предпринимательство (475)
Прикладные науки (1)
Промышленность, производство (7100)
Психология (8692)
психология, педагогика (4121)
Радиоэлектроника (443)
Реклама (952)
Религия и мифология (2967)
Риторика (23)
Сексология (748)
Социология (4876)
Статистика (95)
Страхование (107)
Строительные науки (7)
Строительство (2004)
Схемотехника (15)
Таможенная система (663)
Теория государства и права (240)
Теория организации (39)
Теплотехника (25)
Технология (624)
Товароведение (16)
Транспорт (2652)
Трудовое право (136)
Туризм (90)
Уголовное право и процесс (406)
Управление (95)
Управленческие науки (24)
Физика (3462)
Физкультура и спорт (4482)
Философия (7216)
Финансовые науки (4592)
Финансы (5386)
Фотография (3)
Химия (2244)
Хозяйственное право (23)
Цифровые устройства (29)
Экологическое право (35)
Экология (4517)
Экономика (20644)
Экономико-математическое моделирование (666)
Экономическая география (119)
Экономическая теория (2573)
Этика (889)
Юриспруденция (288)
Языковедение (148)
Языкознание, филология (1140)

Реферат: Статистика потребления электроэнергии ЗАО Росси

Название: Статистика потребления электроэнергии ЗАО Росси
Раздел: Рефераты по физике
Тип: реферат Добавлен 02:22:16 18 декабря 2010 Похожие работы
Просмотров: 156 Комментариев: 7 Оценило: 0 человек Средний балл: 0 Оценка: неизвестно     Скачать




Федеральное агентство по образованию
Государственное образовательное учреждение
высшего профессионального образования
«ЧЕЛЯБИНСКИЙ ГОСУДАРСТВЕННЫЙ УНИВЕРСИТЕТ»
Институт экономики отраслей, бизнеса и администрирования
Кафедра экономики отраслей и рынков

ПРЕЗЕНТАЦИЯ
По предмету: Статистика
Статистика потребления электроэнергии на ЗАО «Росси»

Введение .

• Работая инженером энергетиком, я каждый месяц сталкиваюсь со следующей проблемой: мне необходимо в начале рассчитать месячную потребность в электроэнергии, а за тем все ее количество распределить по месяцу так, чтобы вовремя увидеть переизбыток или недостаток ее количества на конец месяца. После этого сделать соответствующую корректировку в потребности. Если во время не увидеть , что намечается перерасход, то это приведет к недоплате за текущую потребность в электроэнергии, а следовательно к штрафам со стороны Энергосбыта. Если во время не увидеть экономию, то это приведет к переплате, а значит, другие потребности предприятия будут не удовлетворены.

• Целью данной работы является изучение статистики потребления электроэнергии на ЗАО «Росси».

• В отделе главного энергетика ведется ежедневная регистрация потраченной электроэнергии. Так как в декабре –январе любое предприятие потребляет наибольшее количество электроэнергии, а в мае – июне наименьшее, то в данной работе мы будем определять расход в электроэнергии по весеннему месяцу-марту и осеннему -сентябрю. Для большей достоверности мы возьмем ежедневный расход электроэнергии в 2007 году и в 2008 году. Так как возможно развитие новых технологий приводит к перераспределению электроэнергии по дням недели , мы взяли данные только двух лет.

Определение числа групп и границ интервалов при структурной группировке.

Мы имеем 122 данных.

Определим число групп, используя формулу Стержесса

m=1+3.322lgN

m=1+3.322lg122=7.9

Для составления типологической группировки нам проще взять 7 групп, так как в неделе 7 дней.

Определим границы интервалов для структурной группировки по формуле

h=(xmax-xmin)/m

h=(26460-1740)/7=3531

Таким образом в

1-й группе: до 3531

2-й группе от 3531 до 7062

3-й группе от 7062 до 10593

4-й группе от 10593 до 14124

5-й группе от 14124 до 17655

6-й группе от 17655 до 21186

7-й группе от 21186 и выше

Проведение группировки и сводки.

Распределение количества потребленной электроэнергии
в зависимости от дня недели.
(типологическая группировка)

Распределение количества потребленной электроэнергии в зависимости от интервала потребления.
(структурная группировка)

Распределение количества потребленной электроэнергии, в зависимости от дня недели и среднему потребления.
(аналитическая группировка)

В данной работе:

Факторный признак-среднее потребление электроэнергии

Результативные признаки - день недели, количество дней в исследуемом периоде, потрачено суммарно кВт*ч.

Построение ряда распределения.

Характеристика используемых статистических показателей

Все используемые в данной работе статистические показатели являются локальными, однообъектными, потому что они характерны только для конкретного предприятия в конкретном регионе. Изначально, брались моментальные показатели (потраченная электроэнергия в определенный день с 0 часов московского времени до 0 часов московского времени). Затем , из всех показателей были выбраны интервальные (март и сентябрь 2007 года и март и сентябрь 2008 года)

Абсолютные статистические показатели.

-Индивидуальные - потраченное количество электроэнергии в понедельник 5 марта 2007 года- 13530 кВт и т.д., минимальное потраченное количество электроэнергии в группе до 3531 кВт за сутки составляет 1740 кВт, максимальное потраченное количество электроэнергии в группе в группе от 21186 и выше -26460 кВт.

-Групповые - потраченное количество электроэнергии в группе вторника составляет 284414 кВт; потраченное количество электроэнергии в группе от 17655 до 21186 составляет 194652 кВт.

-Общие - потраченное количество электроэнергии в исследуемом периоде составило 1503915 кВт.

В данной работе единицами измерения абсолютных показателей являются кВт . Это натуральные единицы измерения.

Относительные показатели.

Относительные показатели.

Расчет средних величин и показателей вариации.

Расчет средней арифметической по исходной выборке и оценка ее по сгруппированным данным.

Структурные средние( по сгруппированным данным).

Мода.

Для интервальных рядов распределения расчет моды производится по следующему алгоритму:

1 шаг: Определение модального интервала – , такого, что его частота больше и чем у предыдущего, и чем у следующего ( в данной работе это пятый интервал);

2 шаг: Расчет моды по формуле:

М0=(14124+3531)*(29-7)/((29-22)+(29-10))=388410/26=14938,85 кВт

Распределение потребления электроэнергии по интервалам потребления

М0=14938,85

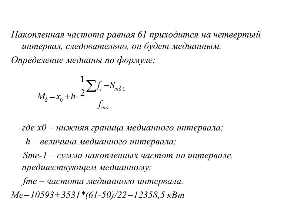
Медиана.
Сумма частот равна 122, следовательно ее половина равна 61

Накопленная частота равная 61 приходится на четвертый интервал, следовательно, он будет медианным.

Определение медианы по формуле:


где x0 – нижняя граница медианного интервала;

h – величина медианного интервала;

S me -1 – сумма накопленных частот на интервале, предшествующем медианному;

fme – частота медианного интервала.

Ме=10593+3531*(61-50)/22=12358,5 кВт

Ме=12358,5кВт

Квартили.
Сумма частот равна 122, следовательно ее четверть равна 30,5, а три-четвертых-91,5

Накопленные частоты приходятся на третий и пятый интервалы

Выделяют нижний (Q1) и верхний (Q3) квартили. Нижний квартиль отделяет четвертую часть совокупности с наименьшими значениями признака, верхний – с наибольшими.

Квартили:

где xQ1 – нижняя граница интервала, содержащего нижний квартиль (интервал определяется по накопленной частоте, первой превышающей 25 %);

xQ3 – нижняя граница интервала, содержащего верхний квартиль (интервал определяется по накопленной частоте, первой превышающей 75 %);

h – величина интервала;

ХQ1 – накопленная частота интервала, предшествующего интервалу, содержащему нижний квартиль;

– накопленная частота интервала, предшествующего интервалу, содержащему верхний квартиль;

fQ1 – частота интервала, содержащего нижний квартиль;

fQ3 – частота интервала, содержащего верхний квартиль.

Q1=7062+3531*(30,5-29)/21=7314,21кВт

Q3=14124+3531*(91,5-72)/29=16498,29кВт

Q1 =7314,21 Q3=16498,29

Децили

d1=3531+3531*(12,2-7)/22=4365,6кВт

d2=3531+3531*(24,4-7)/22=6323,7кВт

d3=7062+3531*(36,6-29)/21=8339,9кВт

d4=7062+3531*(48,8-29)/21=10391,2 кВт

d5=10593+3531*(61-50)/22=12358,5кВт

d6=14124+3531*(73,2-72)/29=14270,11кВт

d7=14124+3531*(85,4-72)/29=15767,7кВт

d8=14124+3531*(97,6-72)/29=17241,0кВт

d9=17655+3531*(109,8-101)/10= 20762,3кВт

d1 d2 d4 d5 d6 d7 d8 d9 d10

г).Сравнение видов средних

Мода – это значение изучаемого признака, повторяющееся с наибольшей частотой (наиболее часто встречающаяся величина)

Медиана – это значение признака, приходящееся на середину ранжированной совокупности (1/2 совокупности имеющая определенное значение)

Квартили – это значения признака, делящие ранжированную совокупность на четыре равновеликие части (1/4совокупности имеющая значение до Q1;3/4совокупности имеющая значение больше Q3).

Децили – это варианты, которые делят ранжированный ряд на десять равных частей. (1/10 совокупности имеющая, значение до d1;2/10 совокупности имеющие значения больше d1, но меньше d3, и т.д.)

Абсолютные показатели вариации
(по исходным данным).

Размах вариации:

R=26460-1740=24720 кВт

Размах квартилей:

Q=11871,47кВт-756,64кВт=11114,83кВт

Полуразмах квартилей:

q=11114,83кВт/2=5557,42кВт

Среднее линейное отклонение:

d¯=600028,5/122=4918,266 кВт

Дисперсия:

σ2=4258712295,28/122=11421843,38

Среднеквадратическое отклонение:

σ =3379,62 кВт

Относительные показатели вариации .

Коэффициент осцилляции:

VR =(24720 /12319,02)*100=200,67%

Линейный коэффициент вариации

Vd¯=(4918,266 кВт/12319,02кВт)*100=39,92%

Коэффициент вариации

Vσ=(3379,62 кВт/12319,02кВт)*100%=27,43%

Расчет ошибок выборки

Средняя ошибка выборки.

Так как я использовала механический отбор и выборка состоит более чем из 30 единиц(122), то воспользуемся следующей формулой:

μ2= (σ2/n*(1-n/N))

Выборка производилась по данным 2-х летнего наблюдения, то есть генеральная совокупность в данном случае составляет 730 единиц.

μ2=(11421843,38/122*(1-122/730))=93621,67*0,833=77986,85

μ=279,26кВт

Предельная ошибка выборки.

Δх=Zα/2*μ

Значение коэффициента доверия примем равным 2.

Δх=4918,266 ±2*279,26=4918,266±558,52

Таким образом доверительные пределы описываются х~=(5476,78;4359,75)

Анализ динамики потребления электроэнергии на ЗАО « Росси».

Расчет показателей динамики.

Расчет показателей динамики.

Анализируя полученные графики можно сделать вывод, что:

1 ).Динамика потребления электроэнергии в течение недели имеет вид параболы. В воскресение предприятие потребляет наименьшее количество электроэнергии, а в четверг наибольшее.

2).Динамика темпа роста в течение недели имеет вид гиперболы. С понедельника по вторник темп роста уменьшается ускоренно, а со вторника по воскресение замедленно.

3).На всех графиках выпадает точка «среда». Проведем сглаживание кривы, используя метод скользящей средней для зависимости среднего потребления электроэнергии в течение суток(кВт) и динамики темпа прироста потребления электроэнергии в течение недели(%)

¯yкВт=(16730+13372+14972)/3=15024,67кВт
y=15024,67+(16730-14972)/3=15610,67кВт
¯y%=(132,13%+89,33%+106,07%)/3=109,18%
y=109,18+(132,13-106,07)/3=117,87%

Построим соответствующие графики, подставив полученные значения скользящей средней.

Из графиков видно, что среднее потребление электроэнергии за сутки можно описать параболической функцией:

f(t)=a0+a1t+a2t2

а темп роста потребления электроэнергии в течение недели гиперболической функцией:

f(t)=а0+а1/(а2+ t)

Найдем уравнение зависимости для динамики среднего потребления электроэнергии в течение суток.

Кривая имеет вид параболы, следовательно, ее функция имеет вид:

f(t)=a0+a1t+a2t2

Система уравнений имеет вид:

11958=а0+12а2+1а1

16730=а0+22а2+2а1

8177=а0+62а2+6 а1

Получаем:

а0=5279,73; а1= 7631,41;а2= -953,14

Таким образом функция будет иметь вид:

f(t)=5279,73+7631,41t-953,14t2

Анализ колеблемости в динамическом ряду.

Для анализа воспользуемся исходными данными

Для этого месяца рассчитаем коэффициент сезонности для каждого дня недели. Среднее потребление электроэнергии за сутки составило 10220 кВт

Рассчитаем коэффициент корреляции по исходным данным для сентября 2007 года и для марта 2008 года(30 дней марта):
ra=0.92

Так как данное значение близко к 1 говорит о высокой прямой зависимости (сопоставимости) одного от другого.

Вывод по анализу динамики.

• В данной работе мы столкнулись с регулярными , сезонными колебаниями.

• Тенденция динамики связана с действием долговременных причин и условий развития. Колебания связаны с действиями краткосрочных или циклических факторов (в данном случае это производственная программа, режим работы предприятия).

• Цикл динамического ряда составляет 7 дней.

• Динамика потребления электроэнергии в течение недели имеет вид параболы.

• Динамика темпа роста в течение недели имеет вид гиперболы.

• Расчет коэффициента корреляции для сентября 2007 года и для марта 2008 года(30 дней марта) показал о высокую прямую зависимости (сопоставимости) одного от другого.

• На основании коэффициентов сезонности , можно прогнозировать уровни временного ряда(с учетом сезонной компоненты), но следует иметь в виду, что средняя ошибка прогноза всегда превышает показатель колеблемости уровней.

Используемая литература:

• Учетная запись потребления электроэнергии ПС Тракторозаводская -2

• И.И,Елисеева, М.М.Юзбашев «ОБШАЯ ТЕОРИЯСТАТИСТИКИ», Москва"Финансы и статистика"2005г.

• В.И. Бархатов, Д.А. Плетнев «Статистика. Учебно-методический комплекс», Челябинск, 2005г.

• Статистика. Курс лекций для дистанционного обучения.- Плетнев Д.А.Челябинский государственный университет-2008г.

Исходные данные


Статистика потребления электроэнергии ЗАО Росси
Статистика потребления электроэнергии ЗАО Росси
Статистика потребления электроэнергии ЗАО Росси
Статистика потребления электроэнергии ЗАО Росси
Статистика потребления электроэнергии ЗАО Росси
Статистика потребления электроэнергии ЗАО Росси
Статистика потребления электроэнергии ЗАО Росси
Статистика потребления электроэнергии ЗАО Росси
Статистика потребления электроэнергии ЗАО Росси
Статистика потребления электроэнергии ЗАО Росси
Статистика потребления электроэнергии ЗАО Росси
Статистика потребления электроэнергии ЗАО Росси
Статистика потребления электроэнергии ЗАО Росси
Статистика потребления электроэнергии ЗАО Росси
Статистика потребления электроэнергии ЗАО Росси
Статистика потребления электроэнергии ЗАО Росси
Статистика потребления электроэнергии ЗАО Росси
Статистика потребления электроэнергии ЗАО Росси
Статистика потребления электроэнергии ЗАО Росси
Статистика потребления электроэнергии ЗАО Росси
Статистика потребления электроэнергии ЗАО Росси
Статистика потребления электроэнергии ЗАО Росси
Статистика потребления электроэнергии ЗАО Росси
Статистика потребления электроэнергии ЗАО Росси
Статистика потребления электроэнергии ЗАО Росси
Статистика потребления электроэнергии ЗАО Росси
Статистика потребления электроэнергии ЗАО Росси
Статистика потребления электроэнергии ЗАО Росси
Статистика потребления электроэнергии ЗАО Росси
Статистика потребления электроэнергии ЗАО Росси
Статистика потребления электроэнергии ЗАО Росси
Статистика потребления электроэнергии ЗАО Росси
Статистика потребления электроэнергии ЗАО Росси
Статистика потребления электроэнергии ЗАО Росси
Статистика потребления электроэнергии ЗАО Росси
Статистика потребления электроэнергии ЗАО Росси
Статистика потребления электроэнергии ЗАО Росси
Статистика потребления электроэнергии ЗАО Росси
Статистика потребления электроэнергии ЗАО Росси
Статистика потребления электроэнергии ЗАО Росси
Статистика потребления электроэнергии ЗАО Росси
Статистика потребления электроэнергии ЗАО Росси
Статистика потребления электроэнергии ЗАО Росси
Статистика потребления электроэнергии ЗАО Росси
Статистика потребления электроэнергии ЗАО Росси
Статистика потребления электроэнергии ЗАО Росси
Статистика потребления электроэнергии ЗАО Росси
Статистика потребления электроэнергии ЗАО Росси
Статистика потребления электроэнергии ЗАО Росси
Статистика потребления электроэнергии ЗАО Росси
Статистика потребления электроэнергии ЗАО Росси
Статистика потребления электроэнергии ЗАО Росси
Оценить/Добавить комментарий
Имя
Оценка
Комментарии:
Делаю рефераты, курсовые, контрольные, дипломные на заказ. Звоните или пишите вотсап, телеграмм, вайбер 89675558705 Виктория.
23:47:42 16 октября 2021
Срочная помощь учащимся в написании различных работ. Бесплатные корректировки! Круглосуточная поддержка! Узнай стоимость твоей работы на сайте 64362.ru
07:44:51 13 сентября 2021
Привет студентам) если возникают трудности с любой работой (от реферата и контрольных до диплома), можете обратиться на FAST-REFERAT.RU , я там обычно заказываю, все качественно и в срок) в любом случае попробуйте, за спрос денег не берут)
Olya05:03:18 29 августа 2019
.
.05:03:16 29 августа 2019
.
.05:03:14 29 августа 2019

Смотреть все комментарии (7)
Работы, похожие на Реферат: Статистика потребления электроэнергии ЗАО Росси

Назад
Меню
Главная
Рефераты
Благодарности
Опрос
Станете ли вы заказывать работу за деньги, если не найдете ее в Интернете?

Да, в любом случае.
Да, но только в случае крайней необходимости.
Возможно, в зависимости от цены.
Нет, напишу его сам.
Нет, забью.



Результаты(286479)
Комментарии (4153)
Copyright © 2005-2021 HEKIMA.RU [email protected] реклама на сайте