Банк рефератов содержит более 364 тысяч рефератов, курсовых и дипломных работ, шпаргалок и докладов по различным дисциплинам: истории, психологии, экономике, менеджменту, философии, праву, экологии. А также изложения, сочинения по литературе, отчеты по практике, топики по английскому.
Полнотекстовый поиск
Всего работ:
364139
Теги названий
Разделы
Авиация и космонавтика (304)
Административное право (123)
Арбитражный процесс (23)
Архитектура (113)
Астрология (4)
Астрономия (4814)
Банковское дело (5227)
Безопасность жизнедеятельности (2616)
Биографии (3423)
Биология (4214)
Биология и химия (1518)
Биржевое дело (68)
Ботаника и сельское хоз-во (2836)
Бухгалтерский учет и аудит (8269)
Валютные отношения (50)
Ветеринария (50)
Военная кафедра (762)
ГДЗ (2)
География (5275)
Геодезия (30)
Геология (1222)
Геополитика (43)
Государство и право (20403)
Гражданское право и процесс (465)
Делопроизводство (19)
Деньги и кредит (108)
ЕГЭ (173)
Естествознание (96)
Журналистика (899)
ЗНО (54)
Зоология (34)
Издательское дело и полиграфия (476)
Инвестиции (106)
Иностранный язык (62791)
Информатика (3562)
Информатика, программирование (6444)
Исторические личности (2165)
История (21319)
История техники (766)
Кибернетика (64)
Коммуникации и связь (3145)
Компьютерные науки (60)
Косметология (17)
Краеведение и этнография (588)
Краткое содержание произведений (1000)
Криминалистика (106)
Криминология (48)
Криптология (3)
Кулинария (1167)
Культура и искусство (8485)
Культурология (537)
Литература : зарубежная (2044)
Литература и русский язык (11657)
Логика (532)
Логистика (21)
Маркетинг (7985)
Математика (3721)
Медицина, здоровье (10549)
Медицинские науки (88)
Международное публичное право (58)
Международное частное право (36)
Международные отношения (2257)
Менеджмент (12491)
Металлургия (91)
Москвоведение (797)
Музыка (1338)
Муниципальное право (24)
Налоги, налогообложение (214)
Наука и техника (1141)
Начертательная геометрия (3)
Оккультизм и уфология (8)
Остальные рефераты (21692)
Педагогика (7850)
Политология (3801)
Право (682)
Право, юриспруденция (2881)
Предпринимательство (475)
Прикладные науки (1)
Промышленность, производство (7100)
Психология (8692)
психология, педагогика (4121)
Радиоэлектроника (443)
Реклама (952)
Религия и мифология (2967)
Риторика (23)
Сексология (748)
Социология (4876)
Статистика (95)
Страхование (107)
Строительные науки (7)
Строительство (2004)
Схемотехника (15)
Таможенная система (663)
Теория государства и права (240)
Теория организации (39)
Теплотехника (25)
Технология (624)
Товароведение (16)
Транспорт (2652)
Трудовое право (136)
Туризм (90)
Уголовное право и процесс (406)
Управление (95)
Управленческие науки (24)
Физика (3462)
Физкультура и спорт (4482)
Философия (7216)
Финансовые науки (4592)
Финансы (5386)
Фотография (3)
Химия (2244)
Хозяйственное право (23)
Цифровые устройства (29)
Экологическое право (35)
Экология (4517)
Экономика (20644)
Экономико-математическое моделирование (666)
Экономическая география (119)
Экономическая теория (2573)
Этика (889)
Юриспруденция (288)
Языковедение (148)
Языкознание, филология (1140)

Реферат: Компьютеризация и делопроизводство

Название: Компьютеризация и делопроизводство
Раздел: Рефераты по информатике
Тип: реферат Добавлен 10:07:05 25 ноября 2010 Похожие работы
Просмотров: 320 Комментариев: 11 Оценило: 0 человек Средний балл: 0 Оценка: неизвестно     Скачать



факультета экономики и управления




Студентки группы БМ-41
Маршалкиной Надежды Андреевны





Москва
2010

Содержание

1. Основные характеристики персонального компьютера

2. Программное обеспечение персонального компьютера

2.1. Операционная система

2.2. Прикладное программное обеспечение

3. Понятие базы данных и требования, предъявляемые к ней

4. Этапы проектирования базы данных

5. Этапы создания базы данных в режиме таблицы в Microsoft Access

6. Понятие фильтров и их применение в Microsoft Access

7. Результаты создания текстовых документов

8. Создание диаграмм в Microsoft Excel

9. Функции, формулы и их применение в Microsoft Excel

Введение

- С помощью учебной практики смогли закрепиться наши знания, полученные в ходе изучения дисциплин: «Информатика», «Информационные технологии в экономике», а также мы приобрели навыки практической работы на персональном компьютере путем выполнения различных заданий, ознакомились с практической работой в организации при решении экономических и управленческих задач анализа экономических процессов и их документирования. Программа по дисциплине «Учебная практика по компьютеризации и делопроизводству (офисная)» позволила нам получить опыт самостоятельного решения определенного класса практических задач на предприятии для последующей реализации полученных знаний в дальнейшей работе. Основная часть нашей программы была посвящена работе с интегрированным пакетом прикладных программ Microsoft Office, включая его приложения: текстовой процессор Word, табличный процессор Excel и СУБД Access. Данная учебная практика по компьютеризации и делопроизводству интенсивно подготавливает экономистов – менеджеров по специальности «Экономика и управление (по отрасли водный транспорт».




1.Основные характеристики персонального компьютера

Производительность (быстродействие) ПК – возможность компьютера

обрабатывать большие объёмы информации. Определяется быстро-

действием процессора, объёмом ОП и скоростью доступа к ней

(например, Pentium III обрабатывает информацию со скоростью в

сотни миллионов операций в секунду)

Производительность (быстродействие) процессора – количество

элементарных операций выполняемых за 1 секунду.

Тактовая частота процессора (частота синхронизации) - число тактов

процессора в секунду, а такт – промежуток времени (микросекунды) за который выполняется элементарная операция (например сложение). Таким образом Тактовая частота - это число вырабатываемых за секунду импульсов, синхронизирующих работу узлов компьютера. Именно ТЧ определяет быстродействие компьютера.Задается ТЧ специальной микросхемой «генератор тактовой частота», который вырабатывает периодические импульсы. На выполнение процессором каждой операции отводится определенное количество тактов. Частота в 1Мгц = 1миллиону тактов в 1 секунду. Превышение порога тактовой частоты приводит к возникновению ошибок процессора и др. устройств. Поэтому существуют фиксированные величины тактовых частот для каждого типа процессоров, например: 2,8 ; 3,0 Ггц и тд

Разрядность процессора – max длина (кол-во разрядов) двоичного кода, который может обрабатываться и передаваться процессором целиком.Разрядность связана с размером специальных ячеек памяти – регистрами. Регистр в 1байт (8бит) называют восьмиразрядным, в 2байта – 16-разрядным и тд. Высокопроизводительные компьютеры имеют 8-байтовые регистры (64разряда)

Время доступа - Быстродействие модулей ОП, это период времени, необходимый для считывание min порции информации из ячеек памяти или записи в память. Современные модули обладают скоростью доступа свыше 10нс (1нс=10-9с)

Объем памяти (ёмкость) – max объем информации, который может храниться в ней.

Плотность записи – объем информации, записанной на единице длины дорожки (бит/мм)

Скорость обмена информации – скорость записи/считывания на носитель, которая определяется скоростью вращения и перемещения этого носителя в устройстве

2.Программное обеспечение персонального компьютера

Software - Программное обеспечение (совокупность необходимых программ для обработки различных данных)

Программа – последовательность команд, которую выполняет компьютер в процессе обработки данных.

Данные – это информация, представленная в форме, пригодной для её передачи и обработки с помощью компьютера (Данные – это информация, обрабатываемая в компьютере программным путем). Данные хранятся и обрабатываются на машинном языке - в виде последовательностей 0 и 1.

Программы и данные хранятся во внешней памяти. Однако, для того чтобы компьютер мог выполнить программу по обработки данных, она должна находится в ОП (программа, управляющая работой компьютера, всегда находится в его внутренней памяти) Процессор последовательно считывает команды программы и необходимые данные из ОП, а затем записывает данные-результаты обратно в ОП или внешнюю память. В процессе работы процессор может запрашивать данные с устройств ввода информации и пересылать данные на устройства вывода.

Файл - наименьшая единица хранения информации, содержащая последовательность байтов и имеющая имя. т.е. Файл -это определенное количество информации, имеющее имя и хранящееся во внешней памяти.

Имя файла состоит из двух частей, разделенных точкой. Слева от точки - находится собственно имя файла (задает пользователь). Справа - формат файла (расширение; тип), которое указывает, какого рода информация хранится в данном файле. Формат устанавливает операционная система в зависимости от отго в какой программной среде создавался файл

форматы файлов:

- exe, com, bat - программы

- arj, zip, lzh,rar - сжатые файлы

- gif, pcx, bmp, jpeg - картинки (графика)

- html - Web страницы

txt, doc - текстовый файл

wav, mid - звуковые файлы

bas, pas - тексты на языках программирования Бейсик, Паскаль

avi - видеофильмы

Имя файла в ОС Windows может иметь до 255 символов, причем можно использовать

русский алфавит.

В MS-DOS имя содержит до 8 символов (латинские буквы, цифры и знаки) и имеет ограничения в их использовании

Типы программного обеспечения

В программном обеспечении компьютера есть необходимая часть, без которой на нем просто ничего не сделать. Она называется системным ПО. Покупатель приобретает компьютер, оснащенный системным программным обеспечением, которое не менее важно для работы компьютера, чем память или процессор. Кроме системного ПО в состав программного обеспечения компьютера входят еще прикладные программы и системы программирования.

Программное обеспечение компьютера делится на:

- системное ПО;

- прикладное ПО;

- системы программирования.

О системном ПО и системах программирования речь пойдет позже. А сейчас познакомимся с прикладным программным обеспечением.

2.1. Операционная система

Операционная система (ОС)

- это набор программ, обеспечивающих совместное функционирование всех устройств компьютера и предоставляющий доступ к его ресурсам

- это системное программное обеспечение, т.е. программы, управляющие ОП, процессором, внешними устройствами и файлами и прикладными программами, и ведущие диалог с пользователем

На IBM-совместимых ПК используются ОС корпорации Microsoft Windows, а также свободно распространяемая операционная система Linux. На ПК фирмы Apple - различные версии ОС Mac OS. На рабочих станциях и серверах - ОС Windows NT/2000/XP и UNIX. ОС разные, но их назначение и функции одинаковые. ОС является необходимой составляющей ПО ПК, без нее компьютер не может работать в принципе.

MS-DOS – неграфическая ОС, которая использует интерфейс командной строки. Все команды набираются по буквам в специальной строке. Оболочка – это программа, которая запускается под управлением ОС и помогает работать с ней (например, Norton Commander)

WINDOWS – ОС фирмы Microsoft, использует объектно-ориентированную оконную технологию. Подключение устройств происходит автоматически, т.е. ОС сама узнает, что установлено на ПК и настраивается на работу с новым оборудованием. Имеет удобный пользовательский интерфейс. Выполняет базовые функции:

1) управляет файловой системой (просмотр, удаление, копирование, перемещение, переименование);

2) запуск и завершение прикладных программ;

3) всевозможный сервиз (информация о параметрах, их настройка, оптимизация работы и тд)

Состав ОС:

Программный модуль, управляющий файловой системой - процесс работы компьютера в сводится к обмену файлами между устройствами.

Командный процессор – специальная программа, которая запрашивает у пользователя команды и выполняет их. Пользователь может дать команду запуска программы, выполнения какой-либо операции над файлами (копирование, удаление, переименование), вывода документа на печать и так далее. Операционная система должна эту команду выполнить

Драйверы –программы, которые управляют работой устройств. Каждому устройству соответствует свой драйвер. Технология «Plug and Play» (подключи и играй) позволяет автоматизировать подключение новых устройств. В процессе установки Windows определяет тип и конкретную модель установленного устройства и подключает необходимый для его функционирования драйвер. При включении компьютера произво-дится загрузка драйверов в оперативную память. Пользователь имеет возможность вручную установить или переустановить драйверы.

Программные модули графического интерфейса – программы, позволяющие пользователю вводить команды с помощью мыши

Утилиты - сервисные программы для обслуживания дисков (проверять, сжимать, дефрагментировать и тд), выполнения операций с файлами (архивировать, копировать и тд), и работы в компьютерных сетях

Справочная система – получение информации о функционировании ОС в целом и о работе её отдельных модулей.

Файлы ОС хранятся во внешней, долговременной памяти (на жестком, гибком или лазерном диске). Но программы могут выполняться, только если они находятся в оперативной памяти, поэтому файлы ОС необходимо загрузить в оперативную память.

Загрузка ОС:

- Диск (жесткий, гибкий или лазерный), на котором находятся файлы операционной системы и с которого производится ее загрузка, называется системным.

- После включения ПК производится загрузка ОС с системного диска в оперативную память. Загрузка должна выполняться в соответствии с программой загрузки. Однако для того чтобы компьютер выполнял какую-нибудь программу, эта программа должна уже находиться в оперативной памяти. Разрешение этого противоречия состоит в последовательной, поэтапной загрузке операционной системы.

- В ПЗУ содержатся программы тестирования ПК и первого этапа загрузки ОС — это BIOS (Basic Input/Output System — базовая система ввода/вывода).

- После включения питания процессор начинает выполнение программы самотестирования компьютера POST (Power-ON Self Test). Производится тестирование работоспособности процессора, памяти и других аппаратных средств компьютера

После проведения самотестирования специальная программа в BIOS, начинает поиск загрузчика ОС. Происходит поочередное обращение к имеющимся дискам и поиск на определенном месте (в первом загрузочном секторе диска) наличия специальной программы Master Boot (программы-загрузчика ОС).

- Master Boot загружается в ОС и ей передается управление работой компьютера. Программа ищет файлы операционной системы на системном диске и загружает их в оперативную память в качестве программных модулей

Инсталляция программ - процедура установки большинства программных продуктов, при которой используется специальная дистрибутивная копия.

Копирование программного продукта на жесткий диск называется установкой. Файл с программой имеет расширение .EXE .COM .BAT Он работает автономно или в сопровождении служебных файлов. Запустить программу – значит начать её работу. Но данный программный продукт должен быть совместим с аппаратными средствами.

2.2. Прикладное программное обеспечение

Прикладное программное обеспечение (ППО) делится на 2 группы:

1) Системы программирования – являются инструментами для программистов профессионалов и позволяют разрабатывать программы на различных языках программирования (Basic, Pascal, C и системах визуального программирования Visual Basic, Delphi)

2) Приложения – программы, которые функционируют под управлением определенной ОС и позволяют пользователю обрабатывать информацию и работать в компьютерных сетях, не владея программированием

Практически каждый пользователь нуждается в приложениях общего назначения – текстовые и графические редакторы, электронные таблицы, мультимедиа-презентации. Наиболее распространен сейчас пакет общего назначения Microsoft Office. Для глобальных и локальных сетей созданы коммуникационные программы (входят в состав Windows). Для борьбы с вирусами – антивирусные программы. Обучающие программы – для самообразования (репетиторы и тд). Мультимедиа приложения – энциклопедии, справочники на лазерных дисках и тд, компьютерные игры. Приложения специального назначения – для профессионального использования компьютерной графики, системы автоматизированного проектирования, бухгалтерские программы, компьютерные словари, системы автоматического перевода и др

Приложения общего назначения:

- Электронные калькуляторы – обработка числовой информации

- Текстовые редакторы – программы для создания текстовых документов - Word (Microsoft)

- Электронные таблицы – программы для хранения данных в табличной форме и работы с этими данными – вычислений, создания диаграмм, красиво оформленных отчетов и тд. Самая известная электронная таблица – Excel (Microsoft)

- Графические редакторы - для создания и обработки графических изображений (Paint)

- Программы разработки презентаций – содержат текст, изображения, анимацию и звук. например- Power Point (Microsoft

- Звуковые редакторы – обработка звука

- Мультимедиа проигрыватели – звук, анимация, видео

- Системы управления базами данных (СУБД) – для хранения очень больших объемов данных, имеющих сложную структуру связей и ссылок. Примером СУБД – является Access (Microsoft)

- Интегрированные пользовательские системы – включают в себя несколько прикладных программ разного назначения. Пригодны для всех этапов серьезной деятельности. Наиболее распространенные в мире интегрированные системы – Office и Works (Microsoft)

- Коммуникационные программы – обмен информации между компьютерами: для работы с электронной почтой, общения в Интернете.

- Компьютерные игры – логические, стратегические или имитаторы-тренажеры

- Обучающие программы – электронные учебники, репетиторы, тесты

- Архиваторы - программы, которые используют для уменьшения объёма файла. Степень сжатия зависит от типа файла и программы-архиватора. Для обращения к сжатому файлу, его необходимо распаковать

Приложения специального назначения - это программы для профессионально использования в различных сферах деятельности квалифицированными пользователями:

- Системы компьютерного черчения

- Компьютерные словари, энциклопедии

- Системы автоматического перевода

- Бухгалтерские программы

- Системы программирования

- Графические системы - это системы для деловой и презентационной графики инженерной графики , художественной графики и анимации, обработки растровых изображений Adobe Photoshop, программы для просмотра серверов Интернет Internet Explorer

3. Понятие базы данных и требования, предъявляемые к ней

Базы данных являются одним из основных компонентов современных информационных систем. Информационная система — это взаимосвязанная совокупность средств, методов и персонала, используемых для хранения, обработки и выдачи информации.

Цель любой информационной системы — обработка информации конкретной предметной области.

Под предметной областью понимается совокупность связанных между собой функций, задач управления в некоторой области деятельности предприятия, с помощью которых достигается выполнение поставленной цели.

База данных — это информационные структуры, содержащие взаимосвязанные данные о реальных объектах.

Особенностями такой совокупности данных являются:

достаточно большие объемы информации;

максимально возможная компактность хранения данных;

возможность извлечения из базы данных разнообразной информации в определенной предметной области;

удобные для пользователя вид и форма извлекаемой информации;

высокая скорость доступа к данным;

надежность хранения информации и возможность Предоставления санкционированного доступа к данным Шля отдельных пользователей;

удобство и простота конструирования пользователем запросов, форм и отчетов для выборки данных. Создание базы данных, ее поддержка и обеспечение Доступа пользователей к ней осуществляется с помощью специального программного инструмента — системы управления базами данных.

Система управления базами данных (СУБД) — это Программное обеспечение для создания и редактирования баз данных, просмотра и поиска информации в них. I По технологии обработки базы данных делятся на централизованные и распределенные. Централизованная база данных хранится в памяти одной машины.

Распределенная база данных состоит из нескольких частей, хранимых на нескольких машинах вычислительной сети. Работа с такой базой осуществляется с помощью системы управления распределенной базой данных - СУРБД.

Централизованные базы данных по способу доступа делятся на:

базы данных с локальным доступом (данные и процедуры их обработки хранятся на одной машине);

базы данных с удаленным (сетевым) доступом. СУБД с удаленным доступом могут быть построены с использованием архитектур файл-сервер и клиент-сервер.

Архитектура файл-сервер. Принцип организации: одна машина выделена в качестве центральной (сервер файлов), на ней хранится централизованная БД. Остальные машины сети выполняют функции рабочих станций. Файлы базы данных в соответствии с пользовательскими запросами рабочих станций передаются на эти станции и там обрабатываются. Производительность такой системы падает, если требуется интенсивный одновременный доступ к одним и тем же данным.

Архитектура клиент-сервер. Принцип организации: центральная машина (сервер базы данных) хранит централизованную БД и процедуры обработки. Клиент посылает запрос, он обрабатывается сервером, и данные, полученные по запросу, передаются клиенту.

Требования к базам данных

Хорошо спроектированная база данных:

Удовлетворяет всем требованиям пользователей к содержимому базы данных. Перед проектированием базы необходимо провести обширные исследования требований пользователей к функционированию базы данных.

Гарантирует непротиворечивость и целостность данных. При проектировании таблиц нужно определить их атрибуты и некоторые правила, ограничивающие возможность ввода пользователем неверных значений. Для верификации данных перед непосредственной записью их в таблицу база данных должна осуществлять вызов правил модели данных и тем самым гарантировать сохранение целостности информации.

Обеспечивает естественное, легкое для восприятия структурирование информации. Качественное построение базы позволяет делать запросы к базе более “прозрачными” и легкими для понимания; следовательно, снижается вероятность внесения некорректных данных и улучшается качество сопровождения базы.

Удовлетворяет требованиям пользователей к производительности базы данных. При больших объемах информации вопросы сохранения производительности начинают играть главную роль, сразу “высвечивая” все недочеты этапа проектирования.

Следующие пункты представляют основные шаги проектирования базы данных:

1.Определить информационные потребности базы данных.

2.Проанализировать объекты реального мира, которые необходимо смоделировать в базе данных. Сформировать из этих объектов сущности и характеристики этих сущностей (например, для сущности “деталь” характеристиками могут быть “название”, “цвет”, “вес” и т.п.) и сформировать их список.

3.Поставить в соответствие сущностям и характеристикам - таблицы и столбцы (поля) в нотации выбранной Вами СУБД (Paradox, dBase, FoxPro, Access, Clipper, InterBase, Sybase, Informix, Oracle и т.д.).

4.Определить атрибуты, которые уникальным образом идентифицируют каждый объект.

5.Выработать правила, которые будут устанавливать и поддерживать целостность данных.

6.Установить связи между объектами (таблицами и столбцами), провести нормализацию таблиц.

7.Спланировать вопросы надежности данных и, при необходимости, сохранения секретности информации.

4. Этапы проектирования базы данных

При разработке БД можно выделить следующие этапы работы:

I этап. Постановка задачи.

На этом этапе формируется задание по созданию БД. В нем подробно описывается состав базы, назначение и цели ее создания, а также перечисляется, какие виды работ предполагается осуществлять в этой базе данных (отбор, дополнение, изменение данных, печать или вывод отчета и т. д).

II этап. Анализ объекта.

На этом этапе рассматривается, из каких объектов может состоять БД, каковы свойства этих объектов. После разбиения БД на отдельные объекты необходимо рассмотреть свойства каждого из этих объектов, или, другими словами, установить, какими параметрами описывается каждый объект. Все эти сведения можно располагать в виде отдельных записей и таблиц. Далее необходимо рассмотреть тип данных каждой отдельной единицы записи. Сведения о типах данных также следует занести в составляемую таблицу.

III этап. Синтез модели.

На этом этапе по проведенному выше анализу необходимо выбрать определенную модель БД. Далее рассматриваются достоинства и недостатки каждой модели и сопоставляются с требованиями и задачами создаваемой БД. После такого анализа выбирают ту модель, которая сможет максимально обеспечить реализацию поставленной задачи. После выбора модели необходимо нарисовать ее схему с указанием связей между таблицами или узлами.

IV этап. Выбор способов представления информации и программного инструментария.

После создания модели необходимо, в зависимости от выбранного программного продукта, определить форму представления информации.

В большинстве СУБД данные можно хранить в двух видах:

с использованием форм;

без использования форм

Форма – это созданный пользователем графический интерфейс для ввода данных в базу.

V этап. Синтез компьютерной модели объекта.

В процессе создания компьютерной модели можно выделить некоторые стадии, типичные для любой СУБД.

Стадия 1. Запуск СУБД, создание нового файла базы данных или открытие созданной ранее базы.

Стадия 2. Создание исходной таблицы или таблиц.

Создавая исходную таблицу, необходимо указать имя и тип каждого поля. Имена полей не должны повторяться внутри одной таблицы. В процессе работы с БД можно дополнять таблицу новыми полями. Созданную таблицу необходимо сохранить, дав ей имя, уникальное в пределах создаваемой базы.

При проектировании таблиц, рекомендуется руководствоваться следующими основными принципами:

1. Информация в таблице не должна дублироваться. Не должно быть повторений и между таблицами. Когда определенная информация хранится только в одной таблице, то и изменять ее придется только в одном месте. Это делает работу более эффективной, а также исключает возможность несовпадения информации в разных таблицах. Например, в одной таблице должны содержаться адреса и телефоны клиентов.

2. Каждая таблица должна содержать информацию только на одну тему. Сведения на каждую тему обрабатываются намного легче, если они содержатся в независимых друг от друга таблицах. Например, адреса и заказы клиентов лучше хранить в разных таблицах, с тем, чтобы при удалении заказа информация о клиенте осталась в базе данных.

3. Каждая таблица должна содержать необходимые поля. Каждое поле в таблице должно содержать отдельные сведения по теме таблицы. Например, в таблице с данными о клиенте могут содержаться поля с названием компании, адресом, городом, страной и номером телефона. При разработке полей для каждой таблицы необходимо помнить, что каждое поле должно быть связано с темой таблицы. Не рекомендуется включать в таблицу данные, которые являются результатом выражения. В таблице должна присутствовать вся необходимая информация. Информацию следует разбивать на наименьшие логические единицы (Например, поля "Имя" и "Фамилия", а не общее поле "Имя").

4. База данных должна иметь первичный ключ. Это необходимо для того, чтобы СУБД могла связать данные из разных таблиц, например, данные о клиенте и его заказы.

Стадия 3. Создание экранных форм.

Первоначально необходимо указать таблицу, на базе которой будет создаваться форма. Ее можно создавать при помощи мастера форм, указав, какой вид она должна иметь, или самостоятельно. При создании формы можно указывать не все поля, которые содержит таблица, а только некоторые из них. Имя формы может совпадать с именем таблицы, на базе которой она создана. На основе одной таблицы можно создать несколько форм, которые могут отличаться видом или количеством используемых из данной таблицы полей.

Стадия 4. Заполнение БД.

Процесс заполнения БД может проводиться в двух видах: в виде таблицы и в виде формы. Числовые и текстовые поля можно заполнять в виде таблицы, а поля типа МЕМО и OLE – в виде формы.

VI этап. Работа с созданной базой данных.

Работа с БД включает в себя следующие действия:

поиск необходимых сведений;

сортировка данных;

отбор данных;

вывод на печать;

изменение и дополнение данных.

5. Этапы создания базы данных в режиме таблицы в Microsoft Access

В Microsoft Access прежде чем создавать таблицы, формы и другие объекты необходимо за-дать структуру базы данных. Хорошая структура базы данных является основой для создания эффективной и отвечающей требованиям базы данных.

Этапы проектирования базы данных:

1. Определение цели создания базы данных.

2. Определение таблиц, которые должна содержать база данных.

3. Определение необходимых в таблице полей.

4. Задание первичного ключа для каждой таблицы.

5. Определение связей между таблицами.

6. Обновление структуры базы данных.

7. Добавление данных и создание других объектов базы данных.

1. Определение цели создания базы данных

На первом этапе проектирования базы данных необходимо определить цель создания базы данных, основные ее функции и информацию, которую она должна содержать. То есть нуж-но определить основные темы таблиц базы данных и информацию, которую будут содержать поля таблиц.

База данных должна отвечать требованиям тех, кто будет непосредственно с ней работать. Для этого нужно определить темы, которые должна покрывать база данных, отчеты, которые она должна выдавать, проанализировать формы, которые в настоящий момент используются для записи данных, сравнить создаваемую базу данных с хорошо спроектированной, подоб-ной ей базой.

2. Определение таблиц, которые должна содержать база данных

Одним из наиболее сложных этапов в процессе проектирования базы данных является разра-ботка таблиц, так как результаты, которые должна выдавать база данных (отчеты, выходные формы и др.) не всегда дают полное представление о структуре таблицы.

При проектировании таблиц вовсе не обязательно использовать Microsoft Access. Сначала лучше разработать структуру на бумаге. При проектировке таблиц рекомендуется руково-дствоваться следующими основными принципами:

• Информация в таблице не должна дублироваться. Не должно быть повторений и между таблицами.

Когда определенная информация храниться только в одной таблице, то и изменять ее при-дется только в одном месте. Это делает работу более эффективной, а также исключает воз-можность несовпадения информации в разных таблицах.

• Каждая таблица должна содержать информацию только на одну тему.

Сведения на каждую тему обрабатываются намного легче, если содержатся они в независи-мых друг от друга таблицах. Например, адреса и заказы клиентов хранятся в разных табли-цах для того, чтобы при удалении заказа информация о клиенте осталась в базе данных.

3. Определение необходимых в таблице полей

Каждая таблица содержит информацию на отдельную тему, а каждое поле в таблице содер-жит отдельные сведения по теме таблицы. Например, в таблице с данными о клиенте могут содержаться поля с названием компании, адресом, городом, страной и номером телефона. При разработке полей для каждой таблицы необходимо помнить:

• Каждое поле должно быть связано с темой таблицы.

• Не рекомендуется включать в таблицу данные, являющиеся результатом выражения.

• В таблице должна присутствовать вся необходимая информация.

• Информацию следует разбивать на наименьшие логические единицы (Например, поля «Имя» и «Фамилия», а не общее поле «ФИО»).

4. Задание первичного ключа для каждой таблицы

С тем чтобы Microsoft Access мог связать данные из разных таблиц, например, данные о кли-енте и его заказы, каждая таблица должна содержать поле или набор полей, которые будут однозначно идентифицировать каждую запись в таблице. Такое поле или набор полей назы-вают первичным ключом.

5. Определение связей между таблицами

После распределения данных по таблицам и определения ключевых полей необходимо определить связи между таблицами. Для этого надо служит кнопка Схема данных. Связи нужны для того, чтобы обеспечить синхронное изменение одноименных полей в разных таблицах. Самый распространенный вид связи – «один-ко-многим».

6. Обновление структуры базы данных

После проектирования таблиц, полей и связей необходимо еще раз просмотреть структуру базы данных и выявить возможные недочеты. Желательно это сделать на данном этапе, пока таблицы не заполнены данными.

Для проверки необходимо ввести несколько записей в каждую таблицу и посмотреть, отве-чает ли база данных поставленным требованиям. Рекомендуется также создать черновые вы-ходные формы и отчеты и проверить, выдают ли они требуемую информацию. Кроме того необходимо исключить из таблиц все возможные повторения данных.

7. Добавление данных и создание других объектов базы данных

Если структуры таблиц отвечают поставленным требованиям, то можно вводить все данные. Затем можно создавать любые запросы, формы, отчеты, макросы и модули.

6. Понятие фильтров и их применение в Microsoft Access

Применение

Свойство Фильтр (Filter) используется для задания поднабора записей, отображаемых при применении фильтра к форме, отчету, запросу или таблице. Возвращается доступное для чтения и записи значение типа Строка.

Выражение.Filter

выражение Обязательно. Выражение, возвращающее один из объектов из списка «Применение».

Замечания

Если в проекте Microsoft Access (файл с расширением ADP) нужно указать

серверный фильтр для данных, находящихся на сервере, следует использовать свойство Серверный фильтр (ServerFilter).

Свойство Фильтр (Filter) является строковым выражением, состоящим из

предложения WHERE без ключевого слова WHERE. Например, следующий

код Visual Basic для приложений (VBA) определяет и применяет фильтр для

отображения только заказчиков из России:

Me.Filter = "Страна ='Россия'"

Me.FilterOn = True

Данное свойство задается при помощи окна свойств таблицы или формы,

макроса или кода Visual Basic для приложений (VBA).

Его также можно задать в режиме формы, отчета, таблицы или макета, нажав кнопку Фильтр или Выделенное в группе Сортировка и фильтр на вкладке Данные и выбрав одну из команд подменю.

Примечание. Установка свойства Фильтр (Filter) не влияет на свойство Фильтр (Filter) ADO.

Свойство Фильтр (Filter) можно использовать для сохранения фильтра и последующего его применения. Фильтры сохраняются вместе с объектами, в которых они были созданы. При

открытии объекта фильтры автоматически загружаются, но не применяются автоматически.

Новый объект наследует свойства Источник записей (RecordSource), Фильтр (Filter), Порядок сортировки (OrderBy) и Сортировка по (OrderByOn) таблицы или запроса, которые использовались для его создания.

Чтобы применить сохраненный фильтр к форме, запросу или таблице, нажмите в группе Сортировка и фильтр на вкладке Данные кнопку Применить фильтр , либо воспользуйтесь макросом или кодом Visual Basic для приложений, чтобы задать для свойства Включение фильтра (FilterOn) значение Истина (True). К отчетам фильтр можно применять, установив в окне свойств отчета для свойства Включение фильтра (FilterOn) значение Да (Yes).

Кнопка Применить фильтр показывает состояние свойств Фильтр (Filter) и Включение фильтра (FilterOn). Кнопка остается отключенной, пока отсутствует фильтр для применения. Если в данный момент применяется существующий фильтр, отображается нажатая кнопка Применить фильтр .

Чтобы автоматически применить фильтр при открытии формы, укажите в свойствах события Открытие (OnOpen) макрос, использующий макрокоманду Применить Фильтр , или процедуру обработки события, использующую метод ApplyFilter объекта DoCmd.

Чтобы удалить фильтр, щелкните утопленную кнопку Применить фильтр , затем правой кнопкой мыши щелкните отфильтрованное поле и выберите команду Снять фильтр с или при помощи кода VBA задайте для свойства Включение фильтра (FilterOn) значение False .

7. Результаты создания текстовых документов

Текстовые редакторы . Для обработки текстовой информации на компьютере используются приложения общего назначения - текстовые редакторы. Текстовые редакторы позволяют создавать, редактировать, форматировать, сохранять и распечатывать документы.

Простые текстовые редакторы позволяют редактировать текст, а также осуществлять простейшее форматирование шрифта.

Более совершенные текстовые редакторы, которые называют иногда текстовыми процессорами, имеют широкий спектр возможностей по созданию документов (вставка списков и таблиц, средства проверки орфографии, сохранение исправлений и др.).

Для подготовки к изданию книг, журналов и газет в процессе макетирования издания используются мощные программы обработки текста - настольные издательские системы.

Для подготовки к публикации в Интернете Web-страниц и Web-сайтов используются Web-редакторы.

Способы создания документов . В текстовых процессорах для создания документов многих типов со сложной структурой (письма, резюме, факсы и т. д.) используются мастера. Разработка документа с помощью мастера производится путем внесения необходимых данных в последовательно появляющиеся диалоговые панели. Например, можно использовать мастер создания календаря, который должен разместить на странице в определенном порядке обязательный набор надписей (год, месяц, дата и др.).

Создание документов можно производить с помощью шаблонов, т. е. пустых заготовок документов определенного назначения- Шаблоны задают структуры документов, которые пользователь заполняет определенным содержанием. Текстовые процессоры имеют обширные библиотеки шаблонов для создания документов различного назначения (визитная карточка, реферат и др.).

Однако в большинстве случаев для создания документов используется пустой шаблон Новый документ, который пользователь заполняет содержанием по своему усмотрению.

Выбор параметров страницы . Любой документ состоит из страниц поэтому в начале работы над документом необходимо задать параметры страницы: формат, ориентацию и

размеры полой (рис. 3.1).

Формат страниц документа определяет их размеры. При создании реферата или заявления целесообразно выбрать формат страницы А4 (21 х 29,7 см), который соответствует размеру стандартного листа бумаги для принтера. Для объявлений и плакатов подходит формат A3, размер которого в два раза больше стандартного листа. Для писем можно выбрать формат А5, который в два раза меньше стандартного листа.

Ориентация задает расположение страницы на экране монитора. Существуют две возможные ориентации страницы - книжная и альбомная. Для обычных текстов чаще всего используется книжная ориентация, а для таблиц с большим количеством столбцов - альбомная.

На странице можно установить требуемые размеры полей (верхнего и нижнего, правого и левого), которые определяют расстояния от краев страницы до границ текста.

Колонтитулы и номера страниц . Для вывода на каждой странице документа одинакового текста (например, имени автора, названия документа и др.) удобно использовать верхний и нижний колонтитулы. Расстояния от краев страницы до колонтитулов можно изменять.

Страницы документа рекомендуется нумеровать, причем номера можно размещать вверху или внизу страницы по центру, справа или слева.

Рис. 3.1. Параметры страницы: формат, ориентация, поля, колонтитулы, номер страницы

Ввод и редактирование документа

Ввод текста . Основой большинства документов является текст, т. е. последовательность различных символов: прописных и строчных букв русского и латинского алфавитов, цифр, знаков препинания, математических символов и др. Для быстрого ввода текста целесообразно научиться (например, с использованием клавиатурного тренажера) десятипальцевому "слепому" методу ввода символов.

Для представления текстов могут использоваться 256 или 65 536 символов, однако не все эти символы возможно ввести с клавиатуры компьютера. Для ввода некоторых знаков математических операций букв греческого алфавита, денежных знаков и многих других символов используются таблицы символов (рис. 3.2). Для ввода символа его необходимо найти в таблицах и нажать клавишу {Enter).

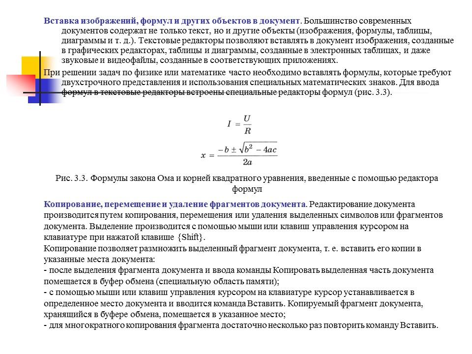
Вставка изображений, формул и других объектов в документ . Большинство современных документов содержат не только текст, но и другие объекты (изображения, формулы, таблицы, диаграммы и т. д.). Текстовые редакторы позволяют вставлять в документ изображения, созданные в графических редакторах, таблицы и диаграммы, созданные в электронных таблицах, и даже звуковые и видеофайлы, созданные в соответствующих приложениях.

При решении задач по физике или математике часто необходимо вставлять формулы, которые требуют двухстрочного представления и использования специальных математических знаков. Для ввода формул в текстовые редакторы встроены специальные редакторы формул (рис. 3.3).

Перемещение позволяет вставить копии выделенного фрагмента в указанные места документа, но удаляет сам выделенный фрагмент.

Удаление позволяет удалить выделенный фрагмент.

Например, если исходный документ содержит слово "информатика", то после операций копирования, перемещения и удаления фрагмента текста "форма" документ примет вид, отображенный в табл. 3.3.

Таблица 3.3. Операции редактирования документа

Проверка правописания . В процессе создания документа могут быть допущены орфографические ошибки в написании слов и грамматические ошибки в построении предложений.

Ошибки можно исправить, если запустить встроенную во многие текстовые редакторы систему проверки правописания, которая содержит орфографические словари и грамматические правила р,яя нескольких языков (это позволяет исправлять ошибки в многоязычных документах). Система проверки правописания не только выделяет орфографические ошибки (красной волнистой линией) и синтаксические ошибки (зеленой волнистой линией), но и предлагает варианты их исправления (рис. 3.5).

Сохранение исправлений. В процессе работы над документом могут участвовать несколько пользователей.

Исправления, вносимые каждым из них, запоминаются и могут быть просмотрены и распечатаны (вставленные фрагменты обычно отображаются подчеркнутым шрифтом синего цвета, а удаленные фрагменты - зачеркнутым шрифтом красного цвета) (рис. 3.7).

Формат RTF (расширенный текстовый формат, расширение в имени файла rtf) является также универсальным форматом текстовых файлов, в котором сохраняются результаты форматирования. Недостатком этого формата является большой информационный объем файлов.

Формат РОС (документ Word, расширение в имени файла doc) является оригинальным форматом текстового редактора Microsoft Word. В этом формате полностью сохраняются результаты форматирования. Этот формат фактически является универсальным, так как понимается практически всеми текстовыми редакторами.

Формат Web-страница (расширение в имени файла htm или html) используется для хранения Web-страниц в компьютерных сетях, так как файлы в этом формате имеют небольшой информационный объем, и при этом сохраняются результаты форматирования. Документы в этом формате создаются в Web-редакторах, а также могут сохраняться с использованием многих текстовых редакторов. Достоинством этого формата является его универсальность, так как Web-страницы могут просматриваться с использованием специализированных программ (браузеров) в любых операционных системах.

Современные текстовые редакторы обеспечивают автоматическое преобразование текстового файла из одного формата в другой при его открытии и сохранении.

Печать документа. Перед выводом документа на печать полезно выполнить предварительный просмотр документа, это позволяет увидеть, как будет выглядеть документ, напечатанный на бумаге с использованием подключенного к компьютеру принтера.

Вид напечатанного документа (например, распределение текста по страницам) может зависеть от используемого принтера, так как могут несколько различаться шрифты, используемые в разных принтерах.

При выводе документа на печать необходимо установить параметры печати: задать номера выводимых на печать страниц, количество копий документа и др.

Кроме того, целесообразно проверить установки самого принтера: ориентацию бумаги, качество бумаги, качество печати и др.

8. Создание диаграмм в Microsoft Excel

На основании табличных данных построим диаграмму. Диаграмма будет находиться на этом же рабочем листе, под таблицей данных. Чтобы создать диаграмму, выполните такие действия.

I. Поместите табличный курсор в ячейку А2.

2. Щелкните и перетаскивайте указатель мыши до тех пор, пока не будут выделены все ячейки, находящиеся в прямоугольнике с левым верхним углом в ячейке А2 и правым нижним углом в ячейке Е4 (всего 15 ячеек). Обратите внимание на то, что мы не выделяем ячейки в строке итогов, поскольку итоги не нужно отображать на диаграмме.

3. Когда диапазон А2:Е4 будет выделен, щелкните на кнопке Мастер диаграмм (с изображением гистограммы), которая находится на стандартной панели инструментов. Excel отобразит на экране первое из диалоговых окон, с помощью которых вы будете создавать диаграмму.

4. Первое, что нужно сделать, — это выбрать тип диаграммы. В диалоговом окне выделена диаграмма стандартного типа — Гистограмма. В данном случае она нам вполне подходит. Щелкните на кнопке Далее и определите дополнительные параметры диаграммы. Но можно поступить иначе: щелкнуть на кнопке Готово и принять стандартные установки Excel. Итак, щелкните на кнопке Готово.

Excel создаст диаграмму и отобразит ее в рабочем листе. Кроме того, программа выведет на экран панель инструментов Диаграмма на тот случай, если вы захотите изменить диаграмму. Чтобы скрыть эту панель, щелкните на кнопке закрытия в ее строке заголовка. Теперь ваш рабочий лист будет выглядеть так:

При желании вы можете выполнить следующее.

- Изменить размер диаграммы, перетащив любой из восьми ее указателей (эти указатели появляются только при выборе диаграммы).

- Переместить диаграмму, щелкнув и перетащив любую из ее границ.

9. Функции, формулы и их применение в Microsoft Excel

Формулы в Microsoft Excel

Общие сведения

Excel - программируемый табличный калькулятор. Все расчеты в Excel выполняют формулы. Формулой Excel считает все, что начинается со знака "=". Если в ячейке написать просто "1+1", Excel не будет вычислять это выражение. Однако, если написать "=1+1" и нажать Enter, в ячейке появится результат вычисления выражения - число 2. После нажатия Enter формула не пропадает, ее можно увидеть снова, если сделать двойной щелчок по ячейке, или если выделить ее и нажать F2 или просто нажать Ctrl+Апостроф. Также ее можно увидеть в панели инструментов «Строка формул», если опять же выделить ячейку. После двойного щелчка, нажатия F2 или после щелчка в строке формул, можно изменить формулу, и для завершения нажать клавишу Enter.В формуле можно использовать различные типы операторов (арифметические и т. п.), текст, ссылки на ячейку или диапазон ячеек, круглые скобки, именованные диапазоны. Естественно, в формулах соблюдается приоритет выполнения операций (умножение выполняется раньше сложения и т. п.). Для изменения порядка выполнения операций используются круглые скобки.

Использование текста в формулах

Если в формуле используется текст, то он обязательно должен быть заключен в двойные кавычки. Если написать формулу «=мама», Excel выдаст ошибку, а если написать «="мама"» — все ок, корректная формула.

Использование ссылок в формулах

Для того, чтобы вставить в формулу адрес ячейки (ссылку на ячейку), не обязательно писать его вручную. Проще поставить знак «=», затем левой кнопкой щелкнуть на нужной ячейке или выделить нужный диапазон ячеек. При этом Excel подставит в формулу ссылку автоматически.

Если в формуле используется несколько ссылок, то каждой из них Excel дает свой цвет. Это очень удобно. Пример: напишите в какой либо ячейке формулу «=A1+D1», нажмите Enter, затем два раза щелкнете по ячейке. В ячейке вы увидите формулу с разноцветными ссылками, а вокруг ячеек A1 и D1 будут прямоугольники соответствующих цветов. Гораздо проще найти, куда указывет ссылка, по цвету прямоугольника, чем просматривать буквы столбцов и номера строк. Наведите курсор мыши на один из разноцветных

прямоугольников и перетащите левой кнопкой за границу в другое место. Вы увидите, что при этом меняются и адреса ячеек в формуле — часто это самый быстрый способ подправить адреса в формуле, особенно после копирования маркером автозаполнения.

Операторы

Операторы в Excel бывают бинарные и унарные. Бинарные операторы работают 2 значениями. Например, оператор «*» умножает число слева от себя на число справа от себя. Если число слева или справа опустить, то Excel выдаст ошибку.

Унарные операторы оперируют одним значением. Пример унарных операторов: унарный «+» (ничего не делает), унарный «-» (меняет знак числа справа на противоположный) или знак «%» (делит число слева на 100).

Арифметические операторы

«+» — сложение (Пример: «=1+1»);

«-» — вычитание (Пример: «=1-1»);

«*» — умножение (Пример: «=2*3»);

«/» — Деление (Пример: «=1/3»);

«^» — Возведение в степень (Пример: «=2^10»);

«%» — Процент (Пример: «=3 %» — преобразуется в 0,03; «=37*8 %» — нашли 8 % от 37). То есть если мы дописываем после числа знак «%», то число делится на 100.

Результатом вычисления любого арифметического выражения будет число.

Логические операторы

">" — больше;

"<" — меньше;

">=" — больше, либо равно;

"<=" — меньше, либо равно;

"=" — равно (проверка на равенство);

"<>" — неравно (проверка на неравенство).

Оператор объединения 2-х строк текста в одну

Оператор «&» (амперсанд) служит для «склеивания» между собой двух текстовых строк. Например, в ячейке A1 текст «мама», в ячейке A2 текст «мыла раму». В A3 пишем формулу «=A1 & A2». В результате в ячейке A3 появится текст «мамамыла раму». Как видим, пробел между двумя строками автоматически не ставится. Чтобы вставить этот пробел, нужно изменить формулу вот так: «=A1 & " " & A2».

Операторы ссылок

: (двоеточие). Ставится между ссылками на первую и последнюю ячейку диапазона. Такое сочетание является ссылкой на диапазон (A1:A15);

; (точка с запятой). Объединяет несколько ссылок в одну ссылку (СУММ(A1:A15;B1:B15));

(пробел). Оператор пересечения множеств. Служит для ссылки на общие ячейки двух диапазонов (B7:D7 C6:C8).

Выражения

Выражения в Excel бывают арифметические и логические. Арифметическое выражение (например, «=2*(2+5)», результат — 14) в результате дает числовое значение (положительное, отрицательное, дробное число). Логическое выражение (например, «=3>5», результат — логическое значение «ЛОЖЬ»)в результате может дать лишь 2 значения: «ЛОЖЬ» или «ИСТИНА» (одно число либо больше другого, либо не больше, других вариантов нет).

Функции в Microsoft Excel

В формулах Microsoft Excel можно использовать функции. Сам термин «функция» здесь используется в том же значении, что и «функция» в программировании. Функция представляет собой готовый блок (кода), предназначенный для решения каких-то задач.

Все функции в Excel характеризуются:

Названием;

Предназначением (что, собственно, она делает);

Количеством аргументов (параметров);

Типом аргументов (параметров);

Типом возвращаемого значения.

В качестве примера разберем функцию «СТЕПЕНЬ»

Название: СТЕПЕНЬ;

Предназначение: возводит указанное число в указанную степень;

Количество аргументов: РАВНО два (ни меньше, ни больше, иначе Excel выдаст ошибку!);

Тип аргументов: оба аргумента должны быть числами, или тем, что в итоге преобразуется в число. Если вместо одного из них вписать текст, Excel выдаст ошибку. А если вместо одно из них написать логические значения «ЛОЖЬ» или «ИСТИНА», ошибки не будет, потому что Excel считает «ЛОЖЬ» равно 0, а истину — любое другое ненулевое значение, даже −1 равно «ИСТИНА». То есть логические значения в итоге преобразуются в числовые;

Тип возвращаемого значения: число — результат возведения в степень.

Пример использования: «=СТЕПЕНЬ(2;10)». Если написать эту формулу в ячкейке и нажать Enter, в ячейке будет число 1024. Здесь 2 и 10 — аргументы (параметры), а 1024 — возвращаемое функцией значение.

Пример формулы для вычисления длины окружности, содержащую функцию ПИ():

Список литературы

http://informatika.sch880.ru/p1aa1.html

http://www.examens.ru/otvet/11/11/908.html

http://inf.e-alekseev.ru/text/Etapy_bd.html

http://www.5byte.ru/8/0005.php

http://stfw.ru/page.php?id=9943

http://office.microsoft.com/ru-ru/access-help/HA010037837.aspx

http://office.microsoft.com/ru-ru/access-help/HA001232736.aspx

http://www.5byte.ru/8/0008.php

http://leo-arek.narod.ru/108.htm

http://www.mgopu.ru/PVU/2.1/Delphi/les31.html

http://ru.wikibooks.org/wiki/Microsoft_Excel


Компьютеризация и делопроизводство
Компьютеризация и делопроизводство
Компьютеризация и делопроизводство
Компьютеризация и делопроизводство
Компьютеризация и делопроизводство
Компьютеризация и делопроизводство
Компьютеризация и делопроизводство
Компьютеризация и делопроизводство
Компьютеризация и делопроизводство
Компьютеризация и делопроизводство
Компьютеризация и делопроизводство
Компьютеризация и делопроизводство
Компьютеризация и делопроизводство
Компьютеризация и делопроизводство
Компьютеризация и делопроизводство
Компьютеризация и делопроизводство
Компьютеризация и делопроизводство
Компьютеризация и делопроизводство
Компьютеризация и делопроизводство
Компьютеризация и делопроизводство
Компьютеризация и делопроизводство
Компьютеризация и делопроизводство
Компьютеризация и делопроизводство
Компьютеризация и делопроизводство
Компьютеризация и делопроизводство
Компьютеризация и делопроизводство
Компьютеризация и делопроизводство
Компьютеризация и делопроизводство
Компьютеризация и делопроизводство
Компьютеризация и делопроизводство
Компьютеризация и делопроизводство
Компьютеризация и делопроизводство
Компьютеризация и делопроизводство
Компьютеризация и делопроизводство
Компьютеризация и делопроизводство
Компьютеризация и делопроизводство
Компьютеризация и делопроизводство
Компьютеризация и делопроизводство
Компьютеризация и делопроизводство
Оценить/Добавить комментарий
Имя
Оценка
Комментарии:
Хватит париться. На сайте FAST-REFERAT.RU вам сделают любой реферат, курсовую или дипломную. Сам пользуюсь, и вам советую!
Никита18:02:03 05 ноября 2021
.
.18:02:00 05 ноября 2021
.
.18:01:58 05 ноября 2021
.
.18:01:55 05 ноября 2021
.
.18:01:52 05 ноября 2021

Смотреть все комментарии (11)
Работы, похожие на Реферат: Компьютеризация и делопроизводство

Назад
Меню
Главная
Рефераты
Благодарности
Опрос
Станете ли вы заказывать работу за деньги, если не найдете ее в Интернете?

Да, в любом случае.
Да, но только в случае крайней необходимости.
Возможно, в зависимости от цены.
Нет, напишу его сам.
Нет, забью.



Результаты(288120)
Комментарии (4159)
Copyright © 2005-2021 HEKIMA.RU [email protected] реклама на сайте