Банк рефератов содержит более 364 тысяч рефератов, курсовых и дипломных работ, шпаргалок и докладов по различным дисциплинам: истории, психологии, экономике, менеджменту, философии, праву, экологии. А также изложения, сочинения по литературе, отчеты по практике, топики по английскому.
Полнотекстовый поиск
Всего работ:
364139
Теги названий
Разделы
Авиация и космонавтика (304)
Административное право (123)
Арбитражный процесс (23)
Архитектура (113)
Астрология (4)
Астрономия (4814)
Банковское дело (5227)
Безопасность жизнедеятельности (2616)
Биографии (3423)
Биология (4214)
Биология и химия (1518)
Биржевое дело (68)
Ботаника и сельское хоз-во (2836)
Бухгалтерский учет и аудит (8269)
Валютные отношения (50)
Ветеринария (50)
Военная кафедра (762)
ГДЗ (2)
География (5275)
Геодезия (30)
Геология (1222)
Геополитика (43)
Государство и право (20403)
Гражданское право и процесс (465)
Делопроизводство (19)
Деньги и кредит (108)
ЕГЭ (173)
Естествознание (96)
Журналистика (899)
ЗНО (54)
Зоология (34)
Издательское дело и полиграфия (476)
Инвестиции (106)
Иностранный язык (62791)
Информатика (3562)
Информатика, программирование (6444)
Исторические личности (2165)
История (21319)
История техники (766)
Кибернетика (64)
Коммуникации и связь (3145)
Компьютерные науки (60)
Косметология (17)
Краеведение и этнография (588)
Краткое содержание произведений (1000)
Криминалистика (106)
Криминология (48)
Криптология (3)
Кулинария (1167)
Культура и искусство (8485)
Культурология (537)
Литература : зарубежная (2044)
Литература и русский язык (11657)
Логика (532)
Логистика (21)
Маркетинг (7985)
Математика (3721)
Медицина, здоровье (10549)
Медицинские науки (88)
Международное публичное право (58)
Международное частное право (36)
Международные отношения (2257)
Менеджмент (12491)
Металлургия (91)
Москвоведение (797)
Музыка (1338)
Муниципальное право (24)
Налоги, налогообложение (214)
Наука и техника (1141)
Начертательная геометрия (3)
Оккультизм и уфология (8)
Остальные рефераты (21692)
Педагогика (7850)
Политология (3801)
Право (682)
Право, юриспруденция (2881)
Предпринимательство (475)
Прикладные науки (1)
Промышленность, производство (7100)
Психология (8692)
психология, педагогика (4121)
Радиоэлектроника (443)
Реклама (952)
Религия и мифология (2967)
Риторика (23)
Сексология (748)
Социология (4876)
Статистика (95)
Страхование (107)
Строительные науки (7)
Строительство (2004)
Схемотехника (15)
Таможенная система (663)
Теория государства и права (240)
Теория организации (39)
Теплотехника (25)
Технология (624)
Товароведение (16)
Транспорт (2652)
Трудовое право (136)
Туризм (90)
Уголовное право и процесс (406)
Управление (95)
Управленческие науки (24)
Физика (3462)
Физкультура и спорт (4482)
Философия (7216)
Финансовые науки (4592)
Финансы (5386)
Фотография (3)
Химия (2244)
Хозяйственное право (23)
Цифровые устройства (29)
Экологическое право (35)
Экология (4517)
Экономика (20644)
Экономико-математическое моделирование (666)
Экономическая география (119)
Экономическая теория (2573)
Этика (889)
Юриспруденция (288)
Языковедение (148)
Языкознание, филология (1140)

Реферат: Неоптолемеевская механика как механика эры космоса

Название: Неоптолемеевская механика как механика эры космоса
Раздел: Рефераты по физике
Тип: реферат Добавлен 20:44:11 27 декабря 2010 Похожие работы
Просмотров: 25 Комментариев: 8 Оценило: 1 человек Средний балл: 5 Оценка: неизвестно     Скачать

- Неоптолемеевская механика - это не новая механика, а новый язык механики на фундаменте ньютоновской. Аналогично механикам Лагранжа,, Гамильтона и т.п. Разработана применительно к задачам мегамеханики – небесной, звездной, галактической, космологической и космонавтики.

- Для космонавтики коперникианский подход рассмотрения движения в системе Солнца или, вообще, выделенных системах отсчета несодержателен. В ней необходимо рассматривать движение всех объектов – Солнца, Земли, астероидов и метеоритов, планет и лун, иных космических объектов в системе отсчета космического корабля. Фактически, речь идет о возврате к птолемеевскому подходу в механике.

- Для создания неоптолемеевского языка требуется новый анализ основных механических понятий, исходя из практики космонавтики (!!!!! )

Понятие о механическом состоянии механических объектов

- Механическое состояние механических объектов – новое понятие механики.

- Рассматриваются два типа состояний – свободное и несвободное.

- Парашютист в свободном падении, снаряд или боеголовка, космический корабль, космонавт на орбите, Земля, Луна, Солнце, звезды, галактики, рассматриваемые как элементарные механические объекты (ЭМО) – примеры объектов в свободном механическом состоянии .

- Человек или иной предмет на поверхности или внутри Земли, объект на Луне и Солнце, КК и космонавт в нем на активном участке траектории или на орбите при учете «негравитационного торможения», электрон в атоме, частицы солнечного ветра в магнитосфере Земли –примеры объектов в несвободном механическом состоянии .

Весомость как характеристика и мера несвободного механического состояния

- Источник несвободы в механике называется силой . В языке Ньютона именно сила является фундаментальным, первичным, неопределяемым понятием. Для Ньютона сила ассоциировалась с мышцей и тетивой.

- В третьей механике в качестве фундаментального понятия принимается характеристика механического состояния, называемая ВЕСОМОСТЬЮ .

- Весомость есть вектор, приложенный к самому телу.

- Свободные механические объекты находятся в невесомости , т.е. в имеют нулевую весомость.

- Несвободные объекты находятся в весомом состоянии с ненулевой весомостью.

- Устройство для измерения весомости называется ВЕСОМОМЕТР . Весомометрическими устройствами или индикаторами обладают почти все живые организмы. В вестибулярном аппарате целый набор весомометров Это шестой орган чувств.

- Простейший весомометр представляет грузик с пружинкой. Это широко используемый прибор, называемый сейчас (неверно) акселерометром или гравиметром (это вернее) или ньютонометром (тоже неверно).

Весомика

- В системе СИ весомость измеряется в Н/кг. Называется «Галилео» - Гл. Земная весомость 9.81 Гл, лунная – 1.6 Гл, солнечная – 27 Гл.

- Весомость может быть постоянной и переменной, изменяться по величине (болтанка, тряска) или по направлению (качка), быть однородной в пространстве и неоднородной.

- Новый раздел механики – весомика . Это наука о механическом состоянии объектов. Планетная весомика, земная весомика (гравиметрия), космическая и авиационная весомики. Весомика развлечений для парковых аттракционов. Весомика при прочностных расчетах и конструировании космических, авиационных, морских и иных транспортных аппаратов, в ТММ она широко используется под некорректными именами.Медицинская и ветеринарная весомики. И т.д.

- Метрология весомости есть база вообще всей метрологии. Ибо сила эталонируется через весомость и массу.

- Весомика один из важнейших разделов механики, значение которой трудно переоценить. Ее пока нет так как нет терминологии. Это уже первый плод нового языка механики.

- Сейчас в этой области используется нечто типа «перегрузка», «недогрузка», «недоперегрузка» (а что такое «грузка»?), «собственное ускорение» (а это что?). Невнятность языка обуславливает невнятность мысли и невозможность существования науки. Четкость языка есть ясность мысли и дает эффективную науку и практику.

Понятие механического пространства

- Механическое пространство –сцена, на которой играется пьеса механики.

- Перенос практической деятельности человека в космическое пространство требует переосмысления этого понятия. Ведь в космосе нет дорог, городов, островов, континентов, гор и т.д., нет географических карт. В нем все подвижно и динамично. Возникает новая наука – геометрика , которая создает базу геометриизации космического пространства.

- Главное понятие геометрики –понятие системы отсчета . Но предварительно надо ввести главные типы механических объектов. Это элементарный механический объект (ЭМО), механическое тело (МТ) и механическая среда (МС). МТ может быть разделено на ЭМО, МС на отдельные тела и далее на ЭМО.

- Система отсчета это прежде всего механическая среда. Ее описание содержится в описании состояний элементов и их взаимосвязей.

- Вводится понятие абсолютно жесткой связи и прямой как образа напряженной гибкой струны (но не луча света).

- Абсолютно жесткая среда –среда, между элементами которой существует абсолютно жесткая связь. Системы отсчета на абсолютно жестких средах это ньютоновские системы отсчета . В используются и неньютоновские системы отсчета.

- Система координат – совокупность чисел, приписанных элементам отсчета. На одной системе (тел) отсчета можно ввести множество систем координат (декартову, полярную, сферическую и т.д.).

Понятие механического пространства (продолжение)

- Среда, выполненная свободными, невесомыми элементами, называется абсолютно мягкой . Система отсчета на абсолютно мягких средах называется мягкой системой отсчета .

- Мягкая ньютоновская система отсчета (одновременно и мягкая, и жесткая) называется инерциальной системой отсчета . Для инерциальных систем отсчета справедлив принцип Галилея: свободное (невесомое) тело движется в ней равномерно и прямолинейно

- Пространство, в котором можно ввести инерциальную систему отсчета, называется галилеевым .

- Иные пространства называются негалилеевыми . Распределение весомости элементов среды (в ньютоновской системе отсчета) создает весомостное поле негалилеевой системы отсчета.

- Исчисление времени. Идеальные часы. Часы, на ход которые не влияют никакие механические воздействия: Если такие часы синхронизировать в одном месте, а затем их произвольно бросать, кидать, вращать, возить в любое место, то после возврата в одно место и остановки друг относительно друга их показания совпадут.

- Часы размещаются только у наблюдателя. Координатное время определяется законами движения тел. И если предсказания теории и наблюдения совпадают, то и координатное время исчислено верно.

Что такое гравитация

- Гравитация заключается в существовании в окрестности тел области негалилеевости. Гравитация не взаимодействие, а свойство . Его можно изменить исключительно воздействием на источник гравитации.. Носителем свойства является пространство. Гравитация не меняет свободы и невесомости. Проявление этого свойства состоит в том, что свободные тела в нем не двигаются равномерно и прямолинейно.

- Область пространства, в которой проявляется негалилеевость, называется гравитационным полем . На достаточном удалении от источника гравитации поле шарообразно и топологически открыто.

- Величина, пропорциональная квадрату радиуса области негалилеевости объекта характеризует имманентное свойство объекта, называемое массой ..

- Система отсчета, асимптотически инерциальная на бесконечности, называется гармонической . Поле весомости в гармонической системе отсчета является собственно гравитационным полем. Общее весомостное поле аддитивно и состоит из собственно гравитационного поля и поля весомости неинерциальной системы отсчета без учета гравитации (например, связанного с вращением системы отсчета или реактивного воздействия). Локально эти поля неразделимы (принцип Эйнштейна).

Фундамент механики построен.
Начинаем построение
самой механики

Аксиоматика

- Определение силы:

F – сила, W – весомость.

- В новой механике нет гравитационных сил. Все макросилы в ней имеют электромагнитный характер. Например, тело на поверхности Земли имеет весомость, направленную вниз. В нему приложена сила, направленная вверх. Это сила упругости опоры. Она является электромагнитной.

- Закон (аксиома) взаимодействия (третий закон Ньютона) :


.

- Уравнение движения в инерциальной системе отсчета (второй закон (аксиома) Ньютона):

- W – весомость, w – ускорение.

Основные законы

- Полевые уравнения (уравнения поля весомости)


Здесь V (r ) – полевая весомость. U – весомость гравитационная, H –весомость, связанная с неинерциальностью системы отсчета.

- угловая скорость вращения системы отсчета, r - плотность.

Начальные условия: V 0 = W (r = 0). В этом принципиальное отличие от уравнений электромагнитного поля, в которых задаются граничные условия. Почему волн гравитационной или неинерциальной весомости не существует?

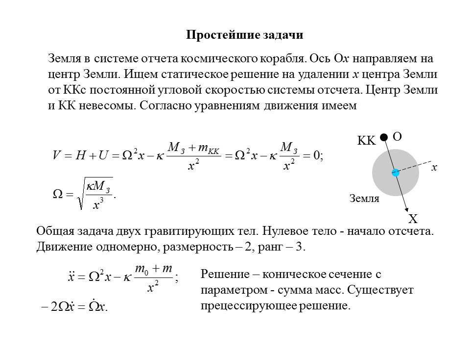
- Уравнение движения произвольного тела в произвольной (ньютоновской) системе отсчета в произвольном пространстве


Это универсальное уравнение движения, так как в него не входят никакие собственные, имманентные характеристики тела.

- Наконец, закон сохранения массы (уравнение неразрывности):

- Все понятия и законы новой механики сформулированы. Они полностью вытекают из ньютоновской механики.

- Метод динамических систем отсчета состоит в использования систем отсчета, характеристики которых являются переменными задачи.


Неоптолемеевская механика как механика эры космоса
Неоптолемеевская механика как механика эры космоса
Неоптолемеевская механика как механика эры космоса
Неоптолемеевская механика как механика эры космоса
Неоптолемеевская механика как механика эры космоса
Неоптолемеевская механика как механика эры космоса
Неоптолемеевская механика как механика эры космоса
Неоптолемеевская механика как механика эры космоса
Неоптолемеевская механика как механика эры космоса
Неоптолемеевская механика как механика эры космоса
Неоптолемеевская механика как механика эры космоса
Неоптолемеевская механика как механика эры космоса
Неоптолемеевская механика как механика эры космоса
Неоптолемеевская механика как механика эры космоса
Неоптолемеевская механика как механика эры космоса
Неоптолемеевская механика как механика эры космоса
Неоптолемеевская механика как механика эры космоса
Неоптолемеевская механика как механика эры космоса
Неоптолемеевская механика как механика эры космоса
Неоптолемеевская механика как механика эры космоса
Неоптолемеевская механика как механика эры космоса
Неоптолемеевская механика как механика эры космоса
Неоптолемеевская механика как механика эры космоса
Неоптолемеевская механика как механика эры космоса
Неоптолемеевская механика как механика эры космоса
Неоптолемеевская механика как механика эры космоса
Неоптолемеевская механика как механика эры космоса
Оценить/Добавить комментарий
Имя
Оценка
Комментарии:
Срочная помощь учащимся в написании различных работ. Бесплатные корректировки! Круглосуточная поддержка! Узнай стоимость твоей работы на сайте 64362.ru
05:51:05 13 сентября 2021
Привет студентам) если возникают трудности с любой работой (от реферата и контрольных до диплома), можете обратиться на FAST-REFERAT.RU , я там обычно заказываю, все качественно и в срок) в любом случае попробуйте, за спрос денег не берут)
Olya03:03:05 29 августа 2019
.
.03:03:05 29 августа 2019
.
.03:03:04 29 августа 2019
.
.03:03:03 29 августа 2019

Смотреть все комментарии (8)
Работы, похожие на Реферат: Неоптолемеевская механика как механика эры космоса

Назад
Меню
Главная
Рефераты
Благодарности
Опрос
Станете ли вы заказывать работу за деньги, если не найдете ее в Интернете?

Да, в любом случае.
Да, но только в случае крайней необходимости.
Возможно, в зависимости от цены.
Нет, напишу его сам.
Нет, забью.



Результаты(286478)
Комментарии (4153)
Copyright © 2005-2021 HEKIMA.RU [email protected] реклама на сайте