ФЕДЕРАЛЬНОЕ АГЕНСТВО ПО ОБРАЗОВАНИЮ
РОССИЙСКОЙ ФЕДЕРАЦИИ
Воронежский государственный технический университет
Кафедра радиотехники
354-2006
МЕТОДИЧЕСКИЕ УКАЗАНИЯ
к курсовому проектированию
"Проектирование радиоэлектронных средств
с помощью ЭВМ" для студентов 4 курса
специальности 210302 "Радиотехника"
очной формы обучения
Воронеж 2006
Составители: канд. физ. -мат. наук, доц. Ю.Э. Корчагин, канд. техн. наук С.А. Слинчук, канд. техн. наук А.И. Кочетков, В.Я. Кнох.
УДК 621.396
Методические указания к курсовому проектированию "Проектирование радиоэлектронных средств с помощью ЭВМ" для студентов 4 курса специальности 210302 "Радиотехника" очной формы обучения / Воронеж. гос. техн. ун-т; Сост. Ю.Э. Корчагин, С.А. Слинчук, И.А. Кочетков, В.Я. Кнох. Воронеж, 2006, 32 с.
В Методических указаниях приводятся варианты заданий к курсовому проектированию по дисциплине "Основы компьютерного проектирования и моделирования радиоэлектронных средств" для студентов 4 курса дневного обучения специальности 210302 "Радиотехника". Приведен порядок выполнения курсового проекта.
Табл.1. Ил. 19. Библиогр.: 4 назв.
Рецензент канд. техн. наук., доц. Е.Д. Алперин
Ответственный за выпуск зав. каф. радиотехники канд. техн. наук Г.В. Макаров
Печатается по решению редакционно-издательского совета Воронежского государственного технического университета
© Воронежский государственный технический университет, 2006
ВВЕДЕНИЕ
Курсовой проект завершает изучение курса "Основы компьютерного проектирования и моделирования радиоэлектронных средств" на 4 курсе очного обучения по специальности "Радиотехника". Он предназначен для отработки навыков компьютерного проектирования и моделирования разрабатываемого радиоэлектронного устройства.
Целью курсового проекта является закрепление и углубления знаний, полученных студентами в курсе "Основы компьютерного проектирования и моделирования радиоэлектронных средств", развитие навыков при составлении модели радиоэлектронного средства и использовании элементов, отсутствующих в библиотеке.
Студентами также отрабатываются и закрепляются навыки составления конструкторской документации для разработанного устройства.
Порядок выполнения работы:
Курсовая работа по курсу "Основы компьютерного проектирования и моделирования радиоэлектронных средств" выполняется индивидуально каждым студентом в соответствии с выданным преподавателем вариантом. Курсовая работа выполняется с использованием программ OrCad, Компас, MSWord.
В процессе работы студент должен изучить технические характеристики схемы, соответствующего варианта.
Получить у преподавателя описания моделей отечественных элементов схемы для пакета программ OrCad.
Внести в библиотеку элементов OrCad описание отечественных комплектующих, использованных в предложенной схеме.
Собрать предложенную в варианте схему.
Выполнить моделирование работы схемы с помощью пакета программ OrCad, получить характеристики ее функционирования. Необходимые виды анализа перечислены в вариантах заданий.
Номиналы некоторых элементов схемы изменены таким образом, чтобы характеристики устройства не соответствовали техническим характеристикам. Сначала нужно выяснить, какой из компонентов наиболее существенно влияет на отклонение характеристик от технического задания. На основе параметрического анализа схемы необходимо найти характеристики работы устройства при различных номиналах выбранных элементов.
Подобрать номиналы элементов так, чтобы схема соответствовала необходимым техническим характеристикам.
Разработать печатную плату устройства.
Оформить конструкторскую документацию с помощью пакета программ Компас.
Все этапы работы должны быть отражены в пояснительной записке. Пояснительную записку оформить с использованием MSWord.
Примерный график выполнения работы.
В таблице 1 перечислены основные этапы работы с указанием номеров недель семестра.
Таблица 1.
| № |
Этап работы |
Неделя
семестра
|
| 0 |
Осмысливание задачи. Освоение работы с библиотекой OrCad. |
1-2 |
| 1 |
Внесение в библиотеку элементов описание отечественных комплектующих. |
3-4 |
| 2 |
Сборка схемы в OrCad. |
5-7 |
| 3 |
Моделирование работы схемы. |
8-10 |
| 4 |
Разработка печатной платы. |
11-13 |
| 5 |
Оформление конструкторской документации. |
14 |
| 6 |
Оформление пояснительной записки. |
15 |
| 7 |
Защита курсового проекта. |
16-17 |
Варианты заданий.
Вариант 1.
Тема: Моделирование и анализ усилителя-корректора.
Виды анализа: анализ по переменному току; временной анализ; анализ шумов; анализ Фурье; статистический анализ.
Технические характеристики усилителя-корректора.
Коэффициент усиления 40дБ.
Номинальное входное напряжение 2,5мВ.
Входное сопротивление 47кОм.
Напряжение питания ±15В.
Потребляемый ток £12мА.
Рабочая температура +10…+35.
Вариант 2.
Тема: Моделирование и анализ усилителя.
Виды анализа: анализ по переменному току; временной анализ; анализ шумов; анализ Фурье.
Технические характеристики усилителя с ООС.
Полоса пропускания 10Гц-100кГц.
Коэффициент усиления 10000.
Неискаженное выходное напряжение 5В.
Входное сопротивление 5МОм.
Диапазон температур - 20…+60.
Вариант 3.
Тема: Моделирование и анализ УМЗЧ.
Виды анализа: анализ по переменному току; временной анализ; анализ шумов; анализ Фурье.
Технические характеристики УМЗЧ.
Полоса пропускания 10Гц-20кГц.
Коэффициент усиления 26дБ.
Номинальная амплитуда входного сигнала 0,7В.
Коэффициент гармоник 0,1%.
Мощность на нагрузке 8 Ом 30Вт.
Вариант 4.
Тема: Моделирование и анализ высококачественного корректирующего усилителя.
Виды анализа: анализ по переменному току; временной анализ; анализ шумов; анализ Фурье.
Технические характеристики УМЗЧ.
Коэффициент передачи на частоте 1кГц 40дБ.
Входное сопротивление 220кОм.
Номинальное выходное напряжение250В.
Коэффициент гармоник, не более 0,1%.
Отношение сигнал/шум (при замкнутом накоротко входе) 82дБ.
Вариант 5.
Тема: Моделирование и анализ УМЗЧ.
Виды анализа: анализ по переменному току; временной анализ; анализ шумов; анализ Фурье.
Технические характеристики УМЗЧ.
Полоса пропускания 10Гц-10кГц.
Коэффициент усиления 12.
Неравномерность АЧХ в полосе пропускания 3дБ.
Мощность на нагрузке 4 Ом 5Вт.
Коэффициент гармоник 0,01%.
Отношение сигнал/шум 104дБ.
Вариант 6.
Тема: Моделирование и анализ усилителя мощности звуковой частоты.
Виды анализа: анализ по переменному току; временной анализ; анализ шумов; анализ Фурье, статистический анализ.
Технические характеристики УМЗЧ.
Полоса пропускания 20Гц-20кГц.
Коэффициент усиления по мощности 7Вт.
Коэффициент гармоник в номинальном диапазоне частот 0.3%.
Чувствительность 700мВ.
Вариант 7.
Тема: Моделирование и анализ усилителя мощности.
Виды анализа: анализ по переменному току; временной анализ; анализ шумов; анализ Фурье.
Технические характеристики усилителя мощности.
Полоса пропускания 10Гц-20кГц.
Коэффициент усиления10 – 100.
Неравномерность АЧХ в полосе пропускания 3дБ.
Выходной сигнал на нагрузке 3Ом 9В.
Мощность на нагрузке 3 Ом 12Вт.
Вариант 8.
Тема: Моделирование и анализ УМЗЧ.
Виды анализа: анализ по переменному току; временной анализ; анализ шумов; анализ Фурье.
Технические характеристики УМЗЧ.
Полоса пропускания 40Гц-20кГц.
Номинальная выходная мощность на нагрузке 4Ом 16Вт.
Коэффициент гармоник 0,35%.
Вариант 9.
Тема: Моделирование и анализ УМЗЧ с нестандартным включением ОУ.
Виды анализа: анализ по переменному току; временной анализ; анализ шумов; анализ Фурье.
Технические характеристики УМЗЧ.
Полоса пропускания 10Гц-20кГц.
Номинальное входное напряжение 0,7В.
Номинальная выходная мощность 12Вт.
Коэффициент гармоник на частоте 0,4%.
Относительный уровень шума не более –90дБ.
Вариант 10.
Тема: Моделирование и анализ УМЗЧ.
Виды анализа: анализ по переменному току; временной анализ; анализ шумов; анализ Фурье; статистический анализ
Технические характеристики УМЗЧ.
Полоса пропускания 40Гц-60кГц.
Мощность на нагрузке 8 Ом 16Вт.
Коэффициент нелинейных искажений на частоте 0,05%.
Вариант 11.
Тема: Моделирование и анализ широкополосного малошумящего усилителя.
Виды анализа: анализ по переменному току; временной анализ; анализ шумов; анализ Фурье.
Технические характеристики усилителя.
Полоса пропускания 10Гц-20кГц.
Коэффициент усиления 5*104.
Коэффициент гармоник 0,5%.
Отношение сигнал/шум 115дБ.
Вариант 12.
Тема: Моделирование и анализ усилителя с непосредственной связью.
Виды анализа: анализ по переменному току; временной анализ; анализ шумов; анализ Фурье; статистический анализ. Также рассмотреть влияние таких факторов как температура и разброс значений сопротивлений резисторов на параметры и характеристики схемы.
Технические характеристики усилителя.
Полоса пропускания 1кГц-1МГц.
Коэффициент усиления 6000.
Коэффициент нелинейных искажений на частоте 0,05%.
Диапазон температур - 15 +50.
Нелинейность в полосе пропускания 3дБ.
Вариант 13.
Тема: Моделирование и анализ предварительного усилителя для магнитного звукоснимателя.
Виды анализа: анализ по переменному току; временной анализ; анализ шумов; анализ Фурье
Технические характеристики усилителя.
Полоса пропускания 20Гц-20кГц.
Коэффициент усиления 36дБ.
Входное сопротивление 50кОм.
Коэффициент гармоник 0,1%.
Отношение сигнал/шум 50дБ.
Вариант 14.
Тема: Моделирование и анализ чувствительного
усилителя.
Виды анализа: анализ по переменному току; временной анализ; анализ шумов; анализ Фурье.
Технические характеристики усилителя.
Полоса 200Гц-200кГц.
Коэффициент усиления 10000.
Входное сопротивление 2,5МОм.
Коэффициент гармоник 0,1%.
Отношение сигнал/шум 50дБ.
Вариант 15.
Тема: Моделирование и анализ предоконечного УМЗЧ.
Виды анализа: анализ по переменному току; временной анализ; анализ шумов; анализ Фурье.
Технические характеристики УМЗЧ.
Полоса пропускания 20Гц-20кГц.
Входное сопротивление 30кОм.
Входное напряжение 0,7В.
Выходное напряжение на нагрузке 10кОм 16В.
Коэффициент гармоник 0,1%.
Отношение сигнал/шум 50дБ.
Вариант 16.
Тема: Моделирование и анализ усилителя с большим входным сопротивлением.
Виды анализа: анализ по переменному току; временной анализ; анализ шумов; анализ Фурье.
Технические характеристики усилителя.
Полоса пропускания 50Гц-20кГц.
Коэффициент усиления 57дБ.
Входной сигнал 2мВ.
Максимальное выходное напряжение 3В.
Напряжение шума на выходе 10мкВ.
Рабочий диапазон температур –50 до +50.
Вариант 17.
Тема: Моделирование и анализ усилителя с большим входным сопротивлением.
Виды анализа: анализ по переменному току; временной анализ; анализ шумов; анализ Фурье.
Технические характеристики усилителя.
Полоса пропускания
Коэффициент усиления
Входной сигнал
Вариант 18.
Тема: Моделирование и анализ УМЗЧ с глубокой ООС.
Виды анализа: анализ по переменному току; временной анализ; анализ шумов; анализ Фурье; статистический анализ. Также рассмотреть влияние таких факторов как температура и разброс значений сопротивлений резисторов на параметры и характеристики схемы.
Технические характеристики УМЗЧ.
Полоса пропускания 20Гц-20кГц.
Мощность на нагрузке 8 Ом 16Вт.
Коэффициент нелинейных искажений на частоте 0,05%.
Вариант 19.
Тема: Моделирование и анализ усилителя с АРУ.
Виды анализа: анализ по переменному току; временной анализ; анализ шумов; анализ Фурье.
Технические характеристики усилителя.
Полоса пропускания 0Гц-1МГц.
Коэффициент усиления 100.
 
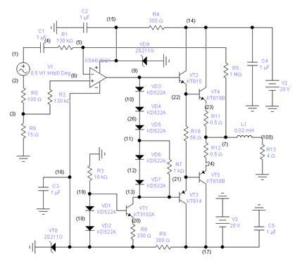
Схема к варианту 1.

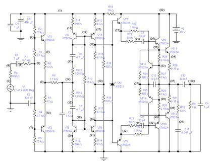
Схема к варианту 2.

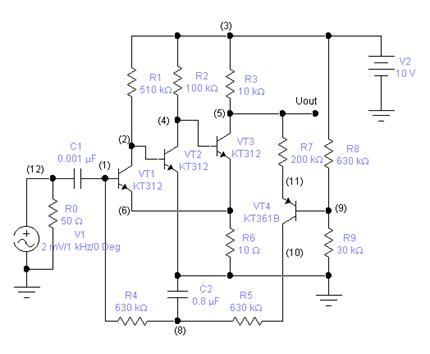
Схема к варианту 3.

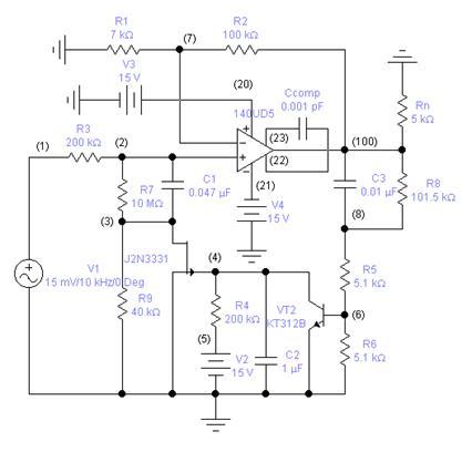
Схема к варианту 4.

Схема к варианту 5.

Схема к варианту 6.

Схема к варианту 7.

Схема к варианту 8.

Схема к варианту 9.

Схема к варианту 10.

Схема к варианту 11.

Схема к варианту 12.

Схема к варианту 13.

Схема к варианту 14.

Схема к варианту 15.

Схема к варианту 16.

Схема к варианту 17.

Схема к варианту 18.

Схема к варианту 19.
БИБЛИОГРАФИЧЕСКИЙ СПИСОК
1. Разевиг.В.Д. Система проектирования OrCad 9.2. – М.: Солон-Р, 2001.
2. Карлащук В.И. Электронная лаборатория на IBMPC. –М.: Солон-Р, 2001.
3. Попов В.П. Основы теории цепей. – М.: Высш. шк., 1985.
4. Бессонов Л.А. Теоретические основы электротехники. Электрические цепи. – М.: Высш. шк., 1996.
|