Федеральное агентство по образованию
Государственное образовательное учреждение
высшего профессионального образования
«Ижевский государственный технический университет»
ИССЛЕДОВАНИЕ МЕТОДОВ РАЗНЕСЕННОГО ПРИЕМА В ДЕКАМЕТРОВОМ КАНАЛЕ СВЯЗИ
Направление 210300 «Радиотехника»
Программа 210300-02
«Системы и устройства передачи, приема и обработки сигналов»
Диссертация на соискание академической степени магистра
Магистрант
Окишев Андрей Валерьевич
Научный руководитель
д.т.н., проф. Климов, И. З
Ижевск 2010г.
СПИСОК СОКРАЩЕНИЙ
АБГШ – аддитивный белый гауссовский шум
КАМ – квадратурная амплитудная модуляция
КВ – коротковолновый (канал)
КС – канал связи
ММН – модуляция со многими несущими (частотами)
МСИ – межсимвольная интерференция
ОСШ – отношение сигнал/шум
ФМ – фазовая манипуляция
ЭВК – энергетический выигрыш кодирования
ВВЕДЕНИЕ
Динамичный переход нашей технологической цивилизации на цифровые системы обработки и передачи информации создает множество проблем при проектировании современных систем информатики и телекоммуникаций. Одной из важнейших задач, которые при этом необходимо решать во всех подобных системах, является обеспечение высокой достоверности передачи данных. Очевидно, что только при правильно переданных цифровых данных, поступивших на дальнейшую обработку, имеет смысл развивать весьма капиталоемкие технологии информатизации мирового сообщества.
К наиболее эффективным методам обеспечения высокого качества цифровой передачи в условиях высокого уровня шума канала связи (КС) относится применение методов разнесенного приема. За 50 лет своего интенсивного развития в технику связи были успешно внедрены: частотное разнесение, временное разнесение, поляризационное разнесение и пространственное разнесение. Однако одной из главных проблем остается комбинированная обработка цифровых сигналов с максимальной эффективностью, но при простой реализации.
За последнее десятилетие в технике разнесенного приема произошли очередные революционные изменения. Те достижения в технологии микроэлектроники, которые еще 20 лет назад казались если и возможными, то в очень отдаленном будущем, сейчас обеспечивают возможность создания весьма мощных методов достижения энергетического выигрыша. К ним можно отнести расширение спектра.
Зарубежные специалисты более 20 лет назад оценивали каждый 1 дБ ЭВК в миллионы долларов. Сейчас ценность ЭВК возросла еще больше, поскольку появилась возможность уменьшать размеры очень дорогих антенн или повышать дальность связи, увеличивать скорость передачи или снижать необходимую мощность передатчика (что особенно характерно для корреспондентских радиостанций), улучшать другие важные свойства современных систем связи. Кроме того, существенно возрастают взаимные помехи приему между различными системами, появляется все больше экологических ограничений на мощность передатчиков, растет потребность в резком увеличении скоростей обмена данными между сетями, а также в значительном росте их достоверности. И в дальнейшем, в условиях глобализации экономики и взрывной информатизации общества эти тенденции будут только усиливаться. Отсюда можно сделать очевидный вывод, что увеличение экономической ценности ЭВК на базе методов разнесенного приема крайне важно при построении современных систем связи, а, следовательно, разработка и исследование разнесенного приема радиомодема корреспондентских радиостанций является актуальной задачей.
Объектом исследования является пространственно разнесенный прием сигналов декаметрового диапазона
Предметом исследования являются методы разнесенного приема данных при их передаче по КС с переменными параметрами.
Цель диссертационной работы – исследование помехоустойчивости различных методов разнесенного приема сигналов в декаметровом канале связи, сравнение показателей качества этих методов.
Основные задачи. Для достижения поставленной цели в диссертационной работе решаются следующие задачи:
-оптимизация существующих алгоритмов пространственного разнесения по энергетическому выигрышу;
-разработка программного обеспечения для проведения имитационного моделирования работы пространственного разнесения;
-анализ помехоустойчивости пространственного разнесения в канале с аддитивным белым гауссовым шумом (АБГШ) и в канале с переменными параметрами;
Методы исследования. При решении поставленных задач использовались теоретические и экспериментальные методы исследования. Теоретические исследования базируются на методах теории вероятностей и математической статистики, теории случайных процессов, теории цифровой связи. Экспериментальные исследования проводились путем имитационного моделирования работы разнесенного приема системе MATLAB.
Достоверность и обоснованность полученных результатов и выводов обеспечена корректностью разработанных математических моделей и сходимостью выводов теоретического исследования с результатами имитационного моделирования и натурных испытаний.
На защиту выносятся следующие научные результаты:
-методы получения результирующего сигнала при разнесенном приеме данных, позволяющие повысить помехоустойчивость модемов базовых радиостанций при работе в условиях нестационарного канала связи;
- оптимизация существующих методов получения результирующего сигнала по параметру простота реализации.
Научная новизна.
1. Выполнено сравнение основных способов пространственно разнесенного приема в декаметровом канале связи.
2. Получены зависимости качественных показателей пространственно разнесенного приема от величины линейного разнесения приемных антенн.
3. Исследованы зависимости вероятностей ошибочного приема от SNR/
Практическую ценность работы представляют:
-методы разнесенного приема, позволяют повысить помехоустойчивость модемов базовых радиостанций при работе в условиях канала связи с параметрами, переменными во времени;
Публикации - 1
Структура и объем диссертации. Диссертация содержит введение, 2 главы, заключение, изложенные на 30 с. машинописного текста. В работу включены 13 рис., список литературы из .. наименований.
Глава 1. ОПИСАНИЕ МЕТОДОВ
1.1 Разнесенный прием
Разнесенный прием является одним из наиболее эффективных методов повышения надежности связи при передаче сигналов по каналам со случайными параметрами. Сущность разнесенного приема состоит в том, что решение о переданном сообщении принимается на основе анализа нескольких принятых копии сигнала, разнесенных в пространстве, во времени, по частоте и т.д. и отличающихся вследствие этого характером искажений. При этом чем меньше коррелированны между собой копии сигнала, тем выше может быть результат их совместной обработки.
Многочисленные исследования показали, что коэффициент корреляции между огибающими копий сигнала зависит от интервала разнесения и может быть аппроксимирован в общем случае выражением вида:

где - величина интервала разнесения;
- характеристический интервал разнесения, определяемый для каждого конкретного вида разнесения
Проведенный анализ показывает, что при достаточно больших отношениях сигнал/шум увеличение корреляции между копиями сигнала эквивалентно некоторому уменьшению средней мощности сигнала, которое можно оценить коэффициентом

При R≤0,5 энергетический проигрыш из-за наличия корреляции не превышает 1,5 дБ, поэтому стремиться к уменьшению ниже этой величины нецелесообразно.
Наиболее важными задачами разнесенного приема являются разработка методов разнесения и принципов обработки сигналов, обеспечивающих минимизацию вероятности ошибки на выходе приемного устройства, и достижение предельных (или близких к ним) теоретических выигрышей.
В настоящее время известны и находят практическое применение следующие виды разнесения: пространственное, частотное, временное, угловое, поляризационное, я также их комбинации.
1.1.1.Пространственное разнесение
Этот метод разнесения получил наибольшее распространение и состоит в том, что один и тот же сигнал одновременно принимается на несколько антенн, расположенных в пространстве на некотором расстоянии друг от друга. Обычно прием ведут на две разнесенные антенны (сдвоенный прием), реже на три и четыре.
В этом случае параметр задают в виде нормированного расстояния разнесения

где l - расстояние между антеннами в метрах;
- длина волны.
Требуемая величина для получения R( )≤0,5 зависит от расположения антенн относительно направления на передатчик. На рис.1 приведены экспериментальные кривые измерения R( ) при разнесении антенн вдоль (кривая I) и поперек (2) трассы длиной 1250 км на частоте 20 МГц. Из рисунка следует, что корреляция сигналов в KB диапазоне уменьшается несколько быстрее при поперечной разнесении антенн, однако разница между поперечными и продольным разнесением невелика. В случае произвольного направления разнесения для получения R( )≤0,5 величину достаточно выбрать равной 10-15.

Рис.1. Зависимость корелляции от расстояния между антеннами
Следует также отметить, что при фиксированном значении величина R( ) уменьшается с увеличением длины трассы, зависит от состояния ионосферы и отношения рабочей частоты к МПЧ. Однако при выборе \ порядка 10-15 уже при длине трассы свыше 500 км обеспечивается достаточно малая величина R( ).
Пространственный коэффициент корреляции для KB радиолиния довольно точно аппроксимируется зависимостью

где - средние квадрат телесного угла, под которым виден рассеивающий объем.
1.2. Прием с оптимальным линейным сложением
Рассмотрим принципы построения систем с оптимальным линейным сложением, которые являются основой не только при изучении систем разнесенного приема, но и при построении систем с накоплением (сверткой) сложных сигналов в случае, когда замирания достаточно быстрые и элементарные сигналы оказываются слабо коррелированными.
Запишем равенство в виде
(1)
Так как составляющие шума можно полагать случайными некоррелированными величинами, имеющими нулевые средние значения, а среднеквадратичное значение составляющих сигнала

где ; - амплитуда составляющей сигнала в i-й ветви, то отношение средних квадратов сигнала и шума можно записать в виде
(2)
Соотношение (3) можно выразить через величины , характеризующие отношение сигнал/шум в каждой ветви разнесения
(3)
так как 
В соответствии с неравенством Буняковского-Шварца числитель дроби (3) можно записать как
(4)
Подставив (4) в (3) и произведя простейшие преобразования, получим
(5)
Этот результат показывает, что максимально возможное значение отношение мощностей сигнала к шуму, получаемое при оптимальном линейном сложении, равняется сумме отношений сигнал/шум по мощности на выходах всех ветвей разнесения.
Пусть теперь
(6)
где - некоторый коэффициент пропорциональности, не зависящий от i ;
Тогда после подстановки (6) в (2) получим
(7)
Из (7) следует, что если брать взвешивающие коэффициенты в соответствии с (6), а именно
(8)
то отношение сигнал/шум может достигнуть максимально возможного значения, равного сумме отношений сигнал/шум в ветвях разнесения.
Следовательно, при оптимальном линейном сложении в любой интервал времени меньший интервала автокорреляции сигнала , взвешивающий коэффициент автоматически должен регулироваться так, чтобы он был прямо пропорционален корню квадратному из среднеквадратического значения сигнала в i-й ветви разнесения и обратно пропорционален среднеквадратическому значению шума в той же ветви. При этом коэффициент пропорциональности выбирается одинаковым для всех ветвей разнесения.
Найдем теперь закон распределения случайной величины , являющейся в соответствии с (7) суммой случайных величин .
Пусть огибающие во всех ветвях разнесения распределены по закону Релея. Тогда распределение квадрата случайной величины подчинено экспоненциальному распределению
(9)
где - среднее значение величины .
В свою очередь, плотность вероятности суммы экспоненциально распределенных величин описывается так называемым распределением хи-квадрат ( ). Если все ветви независимы, распределение можно записать в виде
(10)
Для величин hp (10) можно представить как
(11)
Из (11) видно, что при Q =1 распределение совпадает с законом Релея, а при стремится к функции. Таким образом, при увеличении числа ветвей разнесения флуктуации сигнала за счет замираний на выходе схемы объединения уменьшаются.
Теперь, усредняя выражения для вероятности ошибки сигнала по закону, которым описывается суммарная огибающая сигнала, можно найти вероятность ошибки в такой системе
(12)
Так, для когерентного приема сигналов ФТ (10) в соответствии с (12) путем последовательного интегрирования по частям получим
(13)
В частности, при сдвоенном приеме из (13) легко получить
(14)
При достаточно больших отношениях сигнала к шуму I) из (14) можно получить приближенное выражение
(15)
Из (11) можно получить также вероятность ошибки при некогерентном приеме сигналов AT и ЧТ:
(16)
(17)
При выводе (16) и (17) использован табличный интеграл вида

Приведенные выше формулы получены исходя из предположения, что замирания в ветвях некоррелированы.
Рассмотрим теперь случай, когда копии сигнала в ветвях разнесения коррелированы. Пусть коэффициент взаимокорреляции между ветвями равен I. Тогда огибающая суммарного" бИТ-' нала подчиняется релеевскому распределению, а вероятность ошибки, например, при когерентном приеме сигналов ФТ может быть записана в виде
(18)
Из (5.3.18) видно, что в этом случае когерентный прием на разнесенные антенны обеспечивает энергетический выигрыш в Q раз. При сдвоенном приеме (Q=2), например, этот выигрыш при вероятности ошибки порядка I0-4
равен всего 3 дБ, в то время как сдвоенный прием при тех же условиях в случае некоррелированных сигналов в ветвях разнесения обеспечивает энергетический выигрыш порядка 20 дБ.
При 0<Е<1 аналитические выражения в общем виде крайне сложны. Однако дляй=2 и при произвольном коэффициенте корреляции может быть получено соотношение
(19)
характеризующее вероятность ошибки при когерентном приеме сигналов ФТ.
При R=I эта формула совпадает с (18), а при R=0 предельным переходом может быть получено соотношение (15).
Сравнение (19) с (14) показывает, что при R ≤ 0,6 энергетический проигрыш из-за наличия корреляции не превышает I дБ, т.е. надежность связи при разнесенном приеме практически не снижается.
1.3 Прием с линейным сложением сигналов
Характерной особенностью линейного сложения является то, что при образовании результирующего сигнала все ветви полагаются равноценными ( =I). В этом случае (1) принимает вид
(20)
Амплитуда огибающей замирающего сигнала может быть выражена в виде
(21)
где - коэффициент передачи среды распространения для I -й ветви;
U0
- амплитуда огибающей не замирающего сигнала, поэтому отношение сигнал/шум можно записать как
(22)
Среднее значение этой величины соответственно равно
(23)
где - отношение средней мощности сигнала к мощности шума.
Так как все копии сигнала в отдельных ветвях полагаются независимыми, то среднее значение произведения независимых величин равно произведению их средних значений, т.е.
(24)
Если замирания в ветвях подчинены релеевскому закону, то и распределение случайной величины описывается законом Релея
(25)
С учетом этого можно записать

Исходя из этих соотношений, (24) можно представить как
(26)
Отсюда следует, что величина энергетического выигрыша при линейном сложении определяется формулой
(27)
Из (27) видно, что выигрыш по энергетике при линейном сложении определяется числом ветвей разнесения.
Однако линейное сложение имеет принципиальный недостаток, который определяется тем, что ветви с плохим отношением сигнал/шум вносят заметный вклад в шумовую составляющую результирующего колебания и незначительный - в сигнальную составляющую. Другими словами, в этом случае помехоустойчивость приема ухудшается, если некоторые ветви будут иметь низкое соотношение сигнал/шум, а в других это соотношение будет хорошее.
Вследствие этого в практике радиосвязи линейное сложение практически не находит применения, несмотря на простоту его реализации.
1.4 Прием с оптимальным автовыбором
Найдем закон распределения огибающей результирующего сигнала при приеме с оптимальным автовыбором и независимыми ветвями разнесения. Представим вероятность того, что в некоторый момент времени значение огибающей сигнала в ветви окажется меньше значения огибающей результирующего сигнала в виде
(28)
где W( ) - плотность распределения случайной величины Ui
;
F (Up
) - интегральная функция распределения случайной величины Ui
;
Вероятность того, что ни в одной из ветвей огибающая сигнала не превысит величину SР
, определяется как
(29)
Тогда плотность распределения вероятностей огибающей результирующего сигнала при оптимальном автовыборе может быть получена путем дифференцирования (29) по Up
(30)
Это выражение справедливо для любого закона распределения замирающего сигнала.
В частности, если замирания подчиняются релеевскому закону, то
(31)
Перейдем теперь к закону распределения соотношения сигнал/помеха, воспользовавшись теоремой о функциональном преобразовании случайных величин и их распределений
(32)
где - отношение средней мощности сигнала к средней мощности шума в отдельной ветви разнесения.
Отношение средних мощностей сигнала к шуму на выходе схемы формирования результирующего сигнала можно найти как
(33)
или, после подстановки в (33) выражения (32),
(34)
Интеграл (34) можно взять по частям, использовав разложение по биному Ньютона. Тогда можно окончательно записать
(35)
Отсюда видно, что энергетический выигрыш при оптимальном автовыборе определяется нелинейной зависимостью от числа ветвей разнесения.
(36)
Определим теперь вероятность ошибки в системе связи при использовании оптимального автовыбора. Будем полагать, что обработка колебаний осуществляется некогерентным способом при приеме ЧМ сигналов. Тогда можно записать
(37)
или, беря интеграл по частям с предварительным разложением третьего сомножителя подынтегрального выражения по биному Ньютона, получим окончательное выражение для вероятности ошибки
(38)
При достаточно больших соотношениях сигнал/шум (hJ
>>
1) (5.3.38) имеет вид
(39)
1.4 Метод комбинированной обработки цифровых сигналов при разнесенном приеме
В статье «О.Р. Никитин, П.А. Полушин, М.В. Гиршевич, В.А. Пятов МЕТОД КОМБИНИРОВАННОЙ ОБРАБОТКИ ЦИФРОВЫХ СИГНАЛОВ ПРИ РАЗНЕСЕННОМ ПРИЕМЕ» предложен и описан метод последетекторной обработки разнесенных сигналов, исключающей необходимость предварительного фазирования сигналов, но обеспечивающий помехоустойчивость, соответствующую додетекторной обработке. Объединением линейного сложения сигналов и автовыбора наибольшего из сигналов обеспечивается помехоустойчивость, близкую к оптимальному сложению, но не требующая регулировки весовых коэффициентов при суммировании.
Сущность метода. Для иллюстрации появления дополнительных возможностей рассмотрим подробнее явления, возникающие при этом, для случая двукратного разнесения. Вслед за [1] при обработке цифровых сигналов для удобства в демодуляцию будем включать восстановление на приемной стороне принимаемого сигнала, а в детектирование – принятие решения относительно цифрового значения этого импульса. Здесь принципиальные отличия между цифровыми и аналоговыми сигналами заключаются в следующем. Для аналоговых сигналов отношение С/Ш может выступать как показатель качества сигналов и до детектирования, и после него. Для цифровых сигналов показатель «отношение С/Ш», используемый до детектирования, заменяется вероятностью ошибки после детектирования. Рассмотрим передачу бинарных сигналов. При детектировании по максимуму отношения правдоподобия сигнал после согласованной фильтрации (или корреляционной обработки) сравнивается в пороговом устройстве с некоторым уровнем, и по результату сравнения принимается решение о передаче одного или другого бинарного символа. В случае, если производится раздельное детектирование каждого разнесенного сигнала, возможны различные ситуации. Если сигналы обоих детекторов совпадают, это означает: либо уровни шумов в обоих каналах невелики и в обоих каналах ошибки нет, либо сразу в обоих каналах перед пороговыми устройствами составляющие шума значительны и в обоих каналах происходит ошибка. (Кстати, и при додетекторном сложении при этом также будет иметь место ошибка). Однако возможны ситуации, когда в одном канале уровень шума невелик, а в другом он значителен. При этом один из детекторов выработает правильное решение, а другой – ошибочное. Поскольку никакой дополнительной информации в этом случае не используется и оба решения приходится считать равноправными, то это приводит к вероятности ошибки, равной 0,5. А при додетекторном сложении может оказаться, что сумма шумовых сигналов не превысит удвоенного уровня полезного сигнала (считая при этом, что уровни полезных составляющих в обоих сигналах одинаковы). В таких ситуациях будет выработано правильное решение. Вероятность подобных ситуаций зависит от параметров сигналов и шумов, и именно ее наличие и определит при цифровой передаче информации выигрыш при додетекторном сложении. Обозначим через s1=u1+n1 и s2=u2+n2 – сигналы перед детекторами в каждой ветви, причем u1, u2 – полезные компоненты, n1, n2 – шумовые компоненты первого и второго разнесенных сигналов. Первоначально будем считать уровень обоих полезных компонентов одинаковым и равным a.
При додетекторном сложении сигнал перед детектором равен C=(u1+u2)+(n1+n2)=uC+nC. Будем считать, что мощность обоих бинарных сигналов (соответствующая передаче логических «1» и «0») одинакова, появление их равновероятно. В отсутствие шумов сигналу «1» соответствует уровень а/2 на входе детектора, сигналу «0» соответствует уровень –а/2. Решение принимается в результате сравнения входного напряжения детектора с нулем. Для определенности рассмотрим моменты времени, когда передается символ «0». (Для другого символа все рассуждения аналогичны). Тогда ошибка в первом канале разнесения будет в случае, если n1>a.
Ошибка во втором канале разнесения будет в случае, если n2>a. Ошибка при додетекторном сложении будет иметь место, если n1+n2=nC>2a. Сущность описываемого метода иллюстрируется схемой на рисунке 1.

Рисунок 1 – Модифицированная схема последетекторной обработки
Разнесенные сигналы в первом и втором каналах разнесения обрабатываются в демодуляторах (ДМ), в результате чего вырабатываются напряжения s1 и s2, которые подаются на первое у второе пороговые устройства (ПУ1 и ПУ2). В них эти напряжения сравниваются с нулевым уровнем, в результате чего вырабатываются логические сигналы х1 и х2. Сигнал «1» вырабатывается в случае, если они выше нуля, сигнал «0» – если ниже нуля.
Кроме того, в сумматоре (Σ) находится их сумма s3=s1+s2 , и в третьем пороговом устройстве (ПУ3) она тоже сравнивается с нулем. В результате вырабатывается сигнал x3=1, если она больше нуля, и сигнал x3=0, если эта сумма меньше нуля. Все три логических сигнала поступают на логическую схему (ЛС), где на основе их вырабатывается выходная логическая функция y, являющаяся решением относительно переданного информационного символа. Функция, реализуемая ЛС, определяется следующим. В случае, если сигналы х1 и х2 одинаковы, любой из них (пусть сигнал х1) подается на выход. В случае, если сигналы x1 и x2 различаются, на выход подается сигнал x3.

Пусть передавался сигнал, равный -а/2, соответствующий передаче логического нуля. При этом ошибка может быть, когда, либо оба ПУ выработают одинаковый сигнал «1», либо ПУ выработают разные сигналы, но будет выбран неверный из них. Рассмотрим последнюю ситуацию. Пусть х1=1 и х2=0, (или х1=0 и х2=1). Решение при этом будет приниматься по величине переменной x3. При этом возникнет ошибка, если будет выработан сигнал х3=1 и принято решение, что передавалась логическая единица. Эта ситуация соответствует выполнению неравенства: s1+s2>0, т.е. n1–a+n2–a>0 или n1+n2>2a. Граничная линия между правильным и ошибочным решениями определится уравнением n1+n2=2a. Обе ситуации иллюстрируются одним и тем же рисунком 2. Рассмотрение случая, когда передавалась логическая единица, соответствующая уровню а/2, аналогичными рассуждениями приводит к ситуации, изображенной на рисунке 3. Таким образом, схема, приведенная на рисунке 4, действует так же, как и схема додетекторного сложения, но при этом не требует организации предварительного фазирования складываемых сигналов. Другое преимущество проявляется в случае работы в достаточно широкой полосе в каналах с селективно-частотными замираниями [1, 2, 4]. При этом влияние замираний принимаемых разнесенных сигналов на разных частотах проявляются по-разному и независимо. Взаимный фазовый сдвиг разнесенных сигналов на разных частотах спектра различен. Предварительное фазирование перед сложением не дает результата, при любом взаимном фазовом сдвиге складываемых сигналов какие-то области спектра сигналов будут складываться несинфазно и выигрыш по отношению С/Ш будет отсутствовать. В случае использования последетекторного объединения в описанном виде подобные недостатки отсутствуют.
1.5. Интерференция и методы борьбы с ней
Используемые в сотовой связи дециметровые радиоволны слабо огибают препятствия, т.е. распространяются в основном по прямой, но испытывают многочисленные отражения от окружающих объектов и подстилающей поверхности. Одним из следствий такого многолучевого распространения является более быстрое, чем в свободном пространстве, убывание интенсивности принимаемого сигнала с расстоянием. Другое следствие - замирания и искажения результирующего сигнала.
В условиях бурного роста абонентской базы, особенно в городской среде, мобильному оператору приходится постоянно думать об увеличении пропускной способности своей сети, в частности, за счет максимально возможного переиспользования имеющегося частотного ресурса. Использование одних и тех же частот большим количеством базовых станций практически неизбежно влечет за собой появление зон интерференции, что оказывает серьезное влияние на качество услуг, лояльность абонентов, а значит, в конечном счете на доход оператора. Поэтому вопрос оптимизации сети становится одним из важнейших в деятельности сотового оператора.
Интерференция возникает как от многолучевого распространения радиоволн, так и от использования одних и тех же частот большим количеством базовых станций.
Фактически область существенных отражений ограничивается обычно сравнительно небольшим участком в окрестности подвижной станции - порядка нескольких сотен длин волн, т.е. порядка нескольких десятков или сотен метров. При движении подвижной станции эта область перемещается вместе с ней таким образом, что подвижная станция все время остается вблизи центра области. При сложении нескольких сигналов, прошедших по разным путям и имеющих в точке приема в общем случае различные фазы, результирующий сигнал может быть как несколько выше среднего уровня, так и заметно ниже, причем провалы, или замирания сигнала, образующиеся при взаимной компенсации сигналов вследствие неблагоприятного сочетания их фаз и амплитуд, могут быть достаточно глубокими. Искажения результирующего сигнала, или межсимвольная интерференция, имеет место в том случае, когда более или менее синфазные составляющие сигналы с соизмеримыми амплитудами настолько отличаются по разности хода, что символы одного сигнала «налезают» на соседние символы другого. Колебания уровня (замирания) принимаемого сигнала практически всегда имеют две составляющие - быструю и медленную.
Для борьбы с быстрыми замираниями используются два основных метода: разнесенный прием, т.е. одновременное использование двух или более приемных антенн; работа с расширением спектра - использование скачков по частоте, а также метода CDMA.
Практически при межсимвольной интерференции разности хода в городских условиях могут достигать единиц микросекунд. В методе CDMA, при использовании широкополосных сигналов и рейк-приемников, наиболее сильные сигналы выравниваются по задержке и после этого складываются, так что проблема межсимвольной интерференции в значительной мере снимается. В относительно узкополосных системах сотовой связи, использующих метод TDMA, для борьбы с межсимвольными искажениями применяются эквалайзеры - адаптивные фильтры, устанавливаемые в приемном тракте цифровой обработки сигналов, которые позволяют в некоторой степени компенсировать межсимвольные искажения. Наконец, для борьбы с последствиями многолучевого распространения, а именно для устранения ошибок, обусловленных как замираниями сигналов, так и межсимвольной интерференцией, используется помехоустойчивое канальное кодирование: блочное и сверточное кодирование, а также перемежение. Чем больше интерференция, а это значит меньшая разница между уровнем полезного сигнала и сигнала помехи, качество радио соединения ниже. В таком случае большее количество битов будет передано неправильно, а значит, потребуется большее число защитных, избыточных (redundance) битов, чтобы переданная информация была исправно декодирована. Так как частотная полоса коммуникационного канала ограничена, канал может поместить только определенное число битов. Чем ниже качество соединения, тем в совокупном числе битов будет меньше полезных битов, а больше защитных. Меньшее число полезных битов значит и больше времени для передачи определенного количества информации, что пользователь почувствует как уменьшение скорости передачи.
В GPRS определены четыре схемы кодов в соответствии с качеством радио связи, т.е. в зависимости от уровня интерференции одноименных каналов (C/I - Carrier to Interferer ratio).
А именно, чем выше C/I, тем ниже уровень интерференции одноименных каналов. Для оконечных пользователей это значит повышение скорости передачи данных.
Идея разнесенного приема (английский термин diversity reception, или просто diversity - разнесение) как меры борьбы с быстрыми замираниями заключается в совместном использовании нескольких сигналов, различающихся (разнесенных) по какому-либо параметру или координате, причем разнесение должно выбираться таким образом, чтобы вероятность одновременных замираний всех используемых сигналов была много меньше, чем какого-либо одного из них. Иными словами, эффективность разнесенного приема тем выше, чем менее коррелированы замирания в составляющих сигналах. Кроме того, важны техническая реализуемость и простота используемого метода. В принципе возможны как минимум пять вариантов разнесенного приема:
- с разнесением во времени ; при этом используются сигналы, сдвинутые во времени один относительно другого; этот метод сравнительно легко реализуем лишь в цифровой форме, и улучшение качества приема разменивается на пропускную способность канала связи;
- с разнесением по частоте; при этом используются сигналы, передаваемые на нескольких частотах, т.е. платой является расширение используемой полосы частот;
- с разнесением по углу, или по направлению; при этом прием производится на несколько антенн с рассогласованными (не полностью перекрывающимися) диаграммами направленности; в этом случае сигналы с выходов разных антенн коррелированы тем слабее, чем меньше перекрытие диаграмм направленности, но при этом одновременно падает и эффективность приема (интенсивность принимаемого сигнала), по крайней мере для всех антенн, кроме одной;
- с разнесением по поляризации, когда, например, две антенны принимают сигналы двух взаимно ортогональных поляризаций; практического значения этот вариант не имеет, поскольку в диапазоне СВЧ замирания на разных поляризациях сильно коррелированы;
- с разносом в пространстве, т.е. с приемом сигналов на несколько пространственно разнесенных антенн; это единственный метод, находящий практическое применение, и именно он обычно имеется в виду, когда говорят о разнесенном приеме.
Для метода пространственного разнесения, или, с учетом сказанного выше, для разнесенного приема, необходимы как минимум две приемные антенны, установленные с некоторым смещением одна относительно другой. Из общих соображений, очевидно, что выигрыш от разнесенного приема тем больше, чем больше число используемых антенн, однако при этом возрастает и сложность технического решения. Поэтому практическое применение находит простейшая система с двумя приемными антеннами, и в основном в базовых станциях. В подвижных станциях сколько-нибудь широкого распространения разнесенный прием не получил. Существенными характеристиками системы разнесенного приема являются расстояние между антеннами и способ совместного использования сигналов с выходов двух антенн. С ростом расстояния между антеннами корреляция между флуктуациями уровня принимаемых ими сигналов падает, и в этом смысле, чем больше разнос антенн, тем выше эффективность разнесенного приема. Но при этом возрастает и сложность технической реализации, так что практически разнос берется минимально возможным, при котором разнесенный прием уже достаточно эффективен. Реально с учетом, как аналитических оценок, так и эмпирических данных разнос обычно составляет около десятка длин волн, т.е. порядка нескольких метров. Что касается способов объединения сигналов с выходов двух антенн, то в принципе возможно как использование одного (более сильного) из двух сигналов, так и суммирование обоих сигналов - додетекторное (когерентное) или последетекторное, - с равными весами или со взвешиванием, обеспечивающим получение максимума отношения сигнал/шум. В случае двух приемных антенн различие в эффективности этих способов относительно невелико, и на практике обычно применяется наиболее простой из них - выбор максимального из двух сигналов с коммутацией выхода соответствующего приемника на вход тракта последующей обработки.
Использование скачков по частоте (frequency hopping) является одним из методов расширения спектра, принципиально отличающимся от метода расширения спектра за счет модуляции прямой последовательностью (direct sequence), которая применяется в классическом методе CDMA.
Идея метода скачков по частоте состоит в том, что несущая частота для каждого физического канала периодически изменяется, т.е. каждый физический канал периодически переводится на новый частотный канал. Поскольку релеевские замирания являются частотноселективными, то, если при работе на некоторой частоте имело место замирание, при изменении рабочей частоты на 100...300 кГц замирания с большой вероятностью не будет. Следовательно, при достаточно частых изменениях частоты существенно снижается вероятность длительных замираний, и соответственно в сочетании с перемежением снижается вероятность групповых ошибок, а с одиночными ошибками можно успешно бороться при помощи помехоустойчивого канального кодирования. Различают медленные и быстрые скачки по частоте. При медленных скачках период изменения частоты много больше длительности символа передаваемого сообщения, а при быстрых скачках - много меньше длительности символа. В практике сотовой связи применение скачков по частоте предусмотрено стандартом GSM - используются медленные скачки с переключением частоты в каждом очередном кадре. Если учесть, что в кадре каждому физическому каналу соответствует один слот, то для любого из физических каналов такая частота скачков эквивалентна смене частотных каналов с частотой слотов. Отметим, что изменение частоты в пределах доступного диапазона может быть как регулярным (циклическим), так и нерегулярным (псевдослучайным), причем в последнем случае может быть выбран любой из имеющихся в наборе вариантов псевдослучайности. Режим работы со скачками по частоте не является обязательным и назначается по команде с центра коммутации.
Рассмотрим эквалайзинг - метод, используемый в узкополосных TDMA-системах сотовой связи для компенсации межсимвольных искажений. Термин эквалайзинг заимствован из английского языка (equalizing - буквально выравнивание) и имеет в данном случае смысл компенсации той разности хода между составляющими лучами при многолучевом распространении, которая приводит к межсимвольной интерференции. Эквалайзер по своей сути - это адаптивный фильтр, настраиваемый таким образом, чтобы сигнал на его выходе был в возможно большей степени очищен от межсимвольных искажений, содержащихся во входном сигнале.
Простейшая реализация эквалайзера (рис. 1) - трансверсальный фильтр, подобный тому, который может использоваться в кодере речи, но с принципиально иным алгоритмом настройки. Покажем на простом примере, что такая схема может, по крайней мере в некоторых ситуациях, существенно ослабить межсимвольные искажения.

Предположим, что входной сигнал эквалайзера состоит из основного сигнала - некоторой последовательности однобитовых символов (единиц и нулей, первый график на рис. 3,а) и его копии, ослабленной в три раза и сдвинутой во времени на длительность т одного символа (второй график на рис. 3,а). Если дискрет линии задержки фильтра равен t , а значение коэффициента в первом отводе с1 = -1/3, то при сложении входного сигнала и сигнала с первого отвода получим следующее (рис. 3,б): основной сигнал (первая составляющая входного сигнала) остается без изменений; вторая составляющая входного сигнала компенсируется первой составляющей, задержанной на т (сигнала с первого отвода линии задержки); вторая составляющая задержанного сигнала дает копию основного, но ослабленную уже в девять раз, задержанную на 2t и с обратным знаком. Если во втором отводе линии задержки коэффициент с2 = 1/9, то при сложении трех сигналов - входного и двух задержанных - получим неизменный основной сигнал и его копию, задержанную на Зt и ослабленную в 27 раз. Таким образом, в рассматриваемом примере добавление каждого следующего элемента линии задержки с соответствующим значением коэффициента с1 приводит к ослаблению искажающего сигнала втрое и к дополнительной задержке его во времени на t. В реальной жизни, разумеется, дело обстоит сложнее, чем в описанном примере: и число лучей может быть больше двух, и задержки едва ли будут кратны дискрету линии задержки, и амплитуды составляющих сигналов, так же как и их число и задержки, не будут заранее известны. Кроме того, при перемещении абонентского аппарата вся эта картина непрерывно изменяется. Поэтому настройка фильтра производится адаптивно, в соответствии с конкретно складывающейся ситуацией, в отдельности для каждогосегмента речи, передаваемого в одном слоте эфирного интерфейса, с использованием обучающей последовательности, передаваемой в каждом слоте. Простейший алгоритм настройки фильтра, минимизирующий среднеквадратическую ошибку на его выходе - стохастический градиентный алгоритм, в соответствии с которым вектор С коэффициентов фильтра обновляется в результате последовательного применения рекуррентной процедуры:
С к+1 = Ck + uek X к , k = 0,1

Рис.3. К пояснению работы схемы эквалайзера
Здесь k - номер шага итерационного процесса настройки, X -вектор выборок входного сигнала фильтра, е - сигнал ошибки (разность между переданным символом и его оценкой на выходе фильтра), |i - коэффициент пропорциональности (величина шага), определяющий скорость сходимости итерационного процесса и запас устойчивости. Приведенный алгоритм обладает медленной сходимостью. Практически более удобен так называемый рекурсивный алгоритм минимума среднеквадратической ошибки, и в частности его эффективные в вычислительном отношении модификации, обеспечивающие более быструю сходимость. Помимо фильтра трансверсальной структуры, в эквалайзере может использоваться и фильтр решетчатой структуры.
Приведенная на рис.2 схема эквалайзера на основе трансверсального фильтра является линейной, так же как и соответствующая ей схема с решетчатым фильтром. Линейный эквалайзер относительно прост по устройству, но имеет недостатки, проявляющиеся при больших искажениях сигналов. Более совершенными являются нелинейные эквалайзеры - схема с обратной связью по решению, схема максимально правдоподобного обнаружения символов (максимума апостериорной вероятности) и схема максимально правдоподобной оценки последовательности; в первой из этих схем могут использоваться трансверсальные или решетчатые фильтры, во второй и третьей - трансверсальные. Общая длина линии задержки фильтра должна соответствовать той разности хода лучей, для которой желательно компенсировать искажения, а дискрет линии задержки должен быть менее длительности символа. Более подробное рассмотрение эквалайзеров выходит за рамки возможностей данной книги, и мы вынуждены ограничиться изложенным, сославшись в отношении более подробных деталей на работы Проакиса и добавив еще следующее замечание. Блок эквалайзера входит в состав приемного тракта, и его устройство никак не влияет на состав и форму представления информации, передаваемой по эфирному интерфейсу. Поэтому схема и характеристики эквалайзера не только не регламентируются никакими стандартами, но и вообще блок эквалайзера может не включаться в состав приемного тракта аппаратуры сотовой связи. Иными словами, как включение эквалайзера в состав аппаратуры, так и выбор его схемы являются исключительно делом компании-изготовителя.
Глава 2. Имитационное моделирование
Проведено имитационное моделирование четырех методов получения результирующего сигнала при пространственном разнесении сигнала, и сравнены между собой. Метод комбинированной обработки цифровых сигналов при разнесенном приеме описан в статье [1]. Другие три метода додетокторное и последетекторное сложение сигналов приведены и оптимальный автовыбор в.
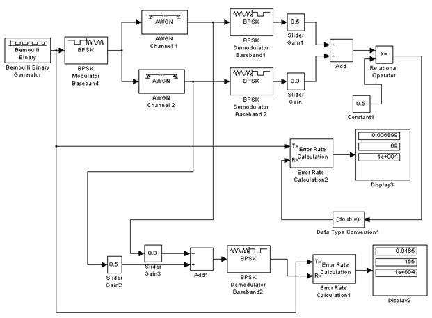
На рисунке 1 представлена имитационная модель оптимального линейного сложения сигналов и оптимального автовыбора.
Блоком BernoulliRandomBinaryGenerator мы задаем генерацию случайных двоичный чисел. Блоком BPSKModulator задаем модуляцию. Блок AWGN представляет собой математическую модель канала с аддитивным белым Гаусовским шумом. Блок BPSKDemodulator демодулирует переданную информацию. В блоке SliderGainобеспечивает изменение коэффициента усиления в процессе расчета. В блоке ADDвыполняется вычисление суммы текущих значений сигналов. В блоке RelationalOperatorблок сравнивает текущие значения входных сигналов. В блоке ErrorRateCalculation вычисляется вероятность появления ошибки битов или символьную ошибку входных данных. В блоке Constant задается константа. Блоки Constant и RelationalOperator образуют пороговое устройство на основании которого принимается решение о переданном символе.

Рис.4 Имитационная модель оптимального линейного сложения сигналов и оптимального автовыбора.
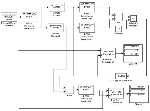
На рисунке 5 представлена имитационная модель линейного сложения сигналов.

Рис. 5 Имитационная модель линейного сложения сигналов.
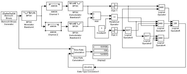
На рисунке 6 представлена имитационная модель комбинированной обработки цифровых сигналов при пространственном разнесении.

Рис. 6 Имитационная модель комбинированной обработки цифровых сигналов при пространственном разнесении
2.1 Результаты моделирования
Было проведено 4 группы испытаний. Для первой группы были заданы параметры: отношение SNR в первой ветви разнесения было постоянным и ровнялось 1db, а во второй ветви разнесения изменялось в интервале от 1 до 10 db с шагом 1db. На основании полученных данных был построен график для всех методов получения результирующего сигнала рис 7.

Рис 7. График вероятность ошибки в зависимости от SNR
Для второй группы были заданы параметры: отношение SNR в первой ветви разнесения было постоянным и ровнялось 3db, а во второй ветви разнесения изменялось в интервале от 1 до 10 db с шагом 1db. На основании полученных данных был построен график для всех методов получения результирующего сигнала рис 8.

Рис 8. График вероятность ошибки в зависимости от SNR
Для третей группы были заданы параметры: отношение SNR в первой ветви разнесения было постоянным и ровнялось 6db, а во второй ветви разнесения изменялось в интервале от 1 до 10 db с шагом 1db. На основании полученных данных был построен график для всех методов получения результирующего сигнала рис 9.

Рис 9. График вероятность ошибки в зависимости от SNR
Для четвертой группы были заданы параметры: отношение SNR в первой ветви разнесения было постоянным и ровнялось 9db, а во второй ветви разнесения изменялось в интервале от 1 до 10 db с шагом 1db. На основании полученных данных был построен график для всех методов получения результирующего сигнала рис 10.

Рис 10. График вероятность ошибки в зависимости от SNR
ЗАКЛЮЧЕНИЕ
Проанализировав полученные данные можно сделать выводы: наименьший выигрыш дает последетекторное линейное сложение без весовых коэффициентов. В данном методе при малых значения SNR в обоих ветвях разнесения, от 1db до 6db, вероятность ошибки Р ош составляет не менее , при значениях SNR больших 7db можно добиться Р ош. Стоит заметить если в одной из ветвей разнесения будет малое SNR, до 6 db, а в другой больше чем 6db Р ош не сможет достичь значения меньше чем .
Из графиков видно, что чуть ниже располагается кривая додетекторного линейного сложения без весовых коэффициентов. Данный метод лишь на 1dbдает преимущество над последетекторным линейным сложением без весовых коэффициентов, так как при сложении ветвей с большими шумовыми составляющим вносят маленький вклад в полезную составляющую, тем самым не дает значительного уменьшения ошибки при малых SNR. Единственным плюсом этих двух является простота реализации, не требующая анализа ветвей разнесения.
Рассмотрим оптимальное линейное сложение: данный метод подразумевает, в зависимости от шумовой составляющей, каждой из ветви разнесения присваивается весовой коэффициент с которым в дальнейшем он складывается. В проделанных экспериментах, даже при малых SNR, каждой ветви присваивался коэффициент. Анализируя полученные данные можно сделать вывод: что бы получить наибольший выигрыш стоит, при малых SNR (до 6db) в ветвях разнесения, одной ветви где наибольшее SNR поставить коэффициент равный 1 а другой ветви поставить коэффициент равный 0, тем самым мы недопустим сложения ветви с большим шумовым составляющим. Выполнив эти действия мы можем добиться Р ош равной , а при SNR больших 6db Р ош достигает . Данный метод сложнее реализовать так как нужно непрерывно вести анализ всех ветвей разнесения, при случае когда задержка одного сигнала относительно другого станет больше элементарной посылке, необходимо будет применять ФАПЧ.
Список литературы
1. Скляр, Б. Цифровая связь. Теоретические основы и практическое применение: пер. с англ. – М.: Изд. дом “Вильямс”, 2003. – 1104 с.
2. ISSN 1995-4565. Вестник РГРТУ. № 1 (выпуск 27). Рязань, 2009 УДК 681.3.07 О.Р. Никитин, П.А. Полушин, М.В. Гиршевич, В.А. Пятов МЕТОД КОМБИНИРОВАННОЙ ОБРАБОТКИ ЦИФРОВЫХ СИГНАЛОВ ПРИ РАЗНЕСЕННОМ ПРИЕМЕ.
|